Journal of Southern Medical University ›› 2025, Vol. 45 ›› Issue (12): 2726-2737.doi: 10.12122/j.issn.1673-4254.2025.12.20
Danting XIAO1(
), Haijun TANG1, Mingxiu YANG1, Hongcai TENG1, Jiming LIANG1, Tianyu XIE2, Wenyu FENG3, Shangyu LIU1, Wei DAI1, Hening LI4, Yun LIU1(
)
Received:2025-08-10
Online:2025-12-20
Published:2025-12-22
Contact:
Yun LIU
E-mail:szsyxdt@163.com;liuyun200450250@sina.com
Danting XIAO, Haijun TANG, Mingxiu YANG, Hongcai TENG, Jiming LIANG, Tianyu XIE, Wenyu FENG, Shangyu LIU, Wei DAI, Hening LI, Yun LIU. Polyphyllin VII inhibits osteosarcoma xenograft growth in mice by inducing ferroptosis via upregulating SOHLH1[J]. Journal of Southern Medical University, 2025, 45(12): 2726-2737.
Add to citation manager EndNote|Ris|BibTeX
URL: https://www.j-smu.com/EN/10.12122/j.issn.1673-4254.2025.12.20
Fig.1 Mass spectrometry results for P. polyphylla. A: Base peak ion plots of P. polyphylla in positive ion modes. PP7 was detected at the retention time of 38.38 min (red box). B: Base peak ion plots of P. polyphylla in negative ion modes. C: Molecular formula of PP7.
| No. | Retention time (min) | Accurate molecular weight | Ionic form | ppm | Compound name | Molecular formula | First and second level fragments |
|---|---|---|---|---|---|---|---|
| 1 | 1.798 | 402.4792 | M+K | -3.17 | Acetyl tributyl citrate | C20H34O8 | 441.5761, 199.0983, 215.0932, 229.142, 257.1379, 259.1531, 267.123, 287.1467, 299.1497, 303.18014 |
| 2 | 1.982 | 610.5175 | M+H | -1.96 | Rutin | C27H30O16 | 611.5242, 123.0442, 245.0442, 593.146, |
| 3 | 4.618 | 274.3978 | M+H | -2.54 | Nandrolone | C18H26O2 | 275.4051, 83.0852, 131.0843, 153.1279, 177.1264, 275.2006 |
| 4 | 14.503 | 855.017 | M+H | 2.57 | Polyphyllin I | C44H70O16 | 856.0271, 428.5142, |
| 5 | 21.452 | 592.7606 | M+H | 1.35 | Agavoside A | C33H52O9 | 593.7685, 123.1132, 291.1961, 475.3434, 519.3343, |
| 6 | 21.687 | 903.0583 | M+H | 7.96 | Trigofoenoside A | C45H74O18 | 904.059, 577.3734, 683.4028, 753.4484, 829.4611 |
| 7 | 25.211 | 293.3663 | M+Na | 4.43 | Anastrozole | C17H19N5 | 316.3553, 55.0295, 240.1509, 173.1073, 187.1236, 225.1122 |
| 8 | 25.474 | 738.9018 | M+H | -1.89 | Polyphyllin VI | C39H62O13 | 739.9083, 433.2632, 578.383, 397.3106 |
| 9 | 27.384 | 430.62 | M+H | 3.94 | Pennogenin | C27H42O4 | 431.6296 |
| 10 | 27.499 | 414.6206 | M+H | 0.96 | Diosgenin | C27H42O3 | 415.6289, 81.0693, 105.0697 |
| 11 | 28.371 | 480.6341 | M+H | 9.34 | Crustecdysone | C27H44O7 | 481.6467, 59.0493, 127.1128, 279.1596, 305.1737, 307.1907, |
| 12 | 28.877 | 191.1867 | M+H | 5.72 | Carbendazim | C9H9N3O2 | 192.1957 |
| 13 | 29.455 | 1015.1848 | M+H | -2.85 | Polyphyllin B | C51H82O20 | 1016.1898, 293.1246, 723.4232 |
| 14 | 29.455 | 1015.1848 | M+H | -2.85 | Polyphyllin E | C51H82O20 | 1016.1898 |
| 15 | 29.455 | 1015.1848 | M+H | 5.51 | Polyphyllin F | C51H82O20 | 1016.1983 |
| 16 | 30.536 | 869.0436 | M+H | 1.72 | Dioscin | C45H72O16 | 870.0534, 89.0600, 121.1013, 127.0393, 147.0616, 249.1868, 291.1082, 457.3314 |
| 17 | 32.939 | 696.8651 | M+H | 9.03 | Momordicoside E | C37H60O12 | 697.8793, 489.3545 |
| 18 | 33.402 | 404.4105 | M+H | 0.34 | Kaempferol 7-O-Neohesperidoside | C27H30O15 | 595.5262, 223.0970, 373.1257 |
| 19 | 37.217 | 323.5133 | M+H | -0.31 | Linoleoyl Ethanolamide | C20H37NO2 | 324.5211, 83.0849 |
| 20 | 37.434 | 278.3435 | M+K | -1.89 | Dibutyl Phthalate | C16H22O4 | 317.4412 |
| 21 | 37.434 | 317.5072 | M+H | 0.63 | Phytosphingosine | C18H39NO3 | 318.5153, 65.038, 69.0704 |
| 22 | 38.378 | 1049.1990 | M+H | -4.00 | Polyphyllin VII | C51H84O22 | 1050.2032, 721.4158, 575.3579, |
| 23 | 51.839 | 196.2429 | M+H | 3.55 | Loliolide | C11H16O3 | 197.2516, 67.0547, 111.0446 |
Tab.1 Ientification results in the positive ion mode
| No. | Retention time (min) | Accurate molecular weight | Ionic form | ppm | Compound name | Molecular formula | First and second level fragments |
|---|---|---|---|---|---|---|---|
| 1 | 1.798 | 402.4792 | M+K | -3.17 | Acetyl tributyl citrate | C20H34O8 | 441.5761, 199.0983, 215.0932, 229.142, 257.1379, 259.1531, 267.123, 287.1467, 299.1497, 303.18014 |
| 2 | 1.982 | 610.5175 | M+H | -1.96 | Rutin | C27H30O16 | 611.5242, 123.0442, 245.0442, 593.146, |
| 3 | 4.618 | 274.3978 | M+H | -2.54 | Nandrolone | C18H26O2 | 275.4051, 83.0852, 131.0843, 153.1279, 177.1264, 275.2006 |
| 4 | 14.503 | 855.017 | M+H | 2.57 | Polyphyllin I | C44H70O16 | 856.0271, 428.5142, |
| 5 | 21.452 | 592.7606 | M+H | 1.35 | Agavoside A | C33H52O9 | 593.7685, 123.1132, 291.1961, 475.3434, 519.3343, |
| 6 | 21.687 | 903.0583 | M+H | 7.96 | Trigofoenoside A | C45H74O18 | 904.059, 577.3734, 683.4028, 753.4484, 829.4611 |
| 7 | 25.211 | 293.3663 | M+Na | 4.43 | Anastrozole | C17H19N5 | 316.3553, 55.0295, 240.1509, 173.1073, 187.1236, 225.1122 |
| 8 | 25.474 | 738.9018 | M+H | -1.89 | Polyphyllin VI | C39H62O13 | 739.9083, 433.2632, 578.383, 397.3106 |
| 9 | 27.384 | 430.62 | M+H | 3.94 | Pennogenin | C27H42O4 | 431.6296 |
| 10 | 27.499 | 414.6206 | M+H | 0.96 | Diosgenin | C27H42O3 | 415.6289, 81.0693, 105.0697 |
| 11 | 28.371 | 480.6341 | M+H | 9.34 | Crustecdysone | C27H44O7 | 481.6467, 59.0493, 127.1128, 279.1596, 305.1737, 307.1907, |
| 12 | 28.877 | 191.1867 | M+H | 5.72 | Carbendazim | C9H9N3O2 | 192.1957 |
| 13 | 29.455 | 1015.1848 | M+H | -2.85 | Polyphyllin B | C51H82O20 | 1016.1898, 293.1246, 723.4232 |
| 14 | 29.455 | 1015.1848 | M+H | -2.85 | Polyphyllin E | C51H82O20 | 1016.1898 |
| 15 | 29.455 | 1015.1848 | M+H | 5.51 | Polyphyllin F | C51H82O20 | 1016.1983 |
| 16 | 30.536 | 869.0436 | M+H | 1.72 | Dioscin | C45H72O16 | 870.0534, 89.0600, 121.1013, 127.0393, 147.0616, 249.1868, 291.1082, 457.3314 |
| 17 | 32.939 | 696.8651 | M+H | 9.03 | Momordicoside E | C37H60O12 | 697.8793, 489.3545 |
| 18 | 33.402 | 404.4105 | M+H | 0.34 | Kaempferol 7-O-Neohesperidoside | C27H30O15 | 595.5262, 223.0970, 373.1257 |
| 19 | 37.217 | 323.5133 | M+H | -0.31 | Linoleoyl Ethanolamide | C20H37NO2 | 324.5211, 83.0849 |
| 20 | 37.434 | 278.3435 | M+K | -1.89 | Dibutyl Phthalate | C16H22O4 | 317.4412 |
| 21 | 37.434 | 317.5072 | M+H | 0.63 | Phytosphingosine | C18H39NO3 | 318.5153, 65.038, 69.0704 |
| 22 | 38.378 | 1049.1990 | M+H | -4.00 | Polyphyllin VII | C51H84O22 | 1050.2032, 721.4158, 575.3579, |
| 23 | 51.839 | 196.2429 | M+H | 3.55 | Loliolide | C11H16O3 | 197.2516, 67.0547, 111.0446 |
| No. | Retention time (min) | Accurate molecular weight | Ionic form | ppm | Compound name | Molecular formula | First and second level fragments |
|---|---|---|---|---|---|---|---|
| 1 | 6.609 | 402.4792 | M-H | 8.97 | Acetyl Tributyl Citrate | C20H34O8 | 401.4748, 245.103, 255.1215, 289.0943 |
| 2 | 7.238 | 430.62 | M-H | -1.40 | Pennogenin | C27H42O4 | 429.6114 |
| 3 | 10.321 | 610.5175 | M+Cl | 8.36 | Rutin | C27H30O16 | 645.9759, 163.0600, 193.0131 |
| 4 | 11.516 | 414.6206 | M+Cl | 3.55 | Diosgenin | C27H42O3 | 450.0752 |
| 5 | 14.868 | 738.9018 | M+Cl | 4.52 | Polyphyllin VI | C39H62O13 | 774.3583 |
| 6 | 21.72 | 592.7606 | M-H | 7.60 | Agavoside A | C33H52O9 | 591.7571, 73.0284, 315.2324, 355.2267, 359.2231, 413.3022 |
| 7 | 26.119 | 191.1867 | M-H | 1.58 | Carbendazim | C9H9N3O2 | 190.1790, 104.0244, 158.0367 |
| 8 | 29.339 | 594.5181 | M-H | 0.74 | Kaempferol 7-O-Neohesperidoside | C27H30O15 | 593.5102, 111.0446, 251.0915, 265.0710, 375.1415 |
| 9 | 29.917 | 696.8651 | M+Cl | 2.32 | Momordicoside E | C37H60O12 | 732.3134, 121.0515, 341.2867, 505.3542, 605.381 |
| 10 | 34.047 | 317.5072 | M-H | -8.21 | Phytosphingosine | C18H39NO3 | 316.4966, 352.9604 |
| 11 | 34.395 | 480.6341 | M+Cl | 0 | Crustecdysone | C27H44O7 | 516.0871, 75.0456, 99.0812, 115.0761, 141.0934, 145.0868, 291.1613, 301.1825, 445.2586 |
| 12 | 36.535 | 903.0583 | M+Cl | 0.53 | Trigofoenoside A | C45H74O18 | 938.5118, 547.3687, 593.3664, 709.4143 |
| 13 | 40.653 | 196.2429 | M-H | 6.15 | Loliolide | C11H16O3 | 195.2362, 179.0700, 195.1020 |
| 14 | 41.316 | 278.3435 | M+Cl | -6.05 | Dibutyl Phthalate | C16H22O4 | 313.7946, 55.0548, 147.0078, 167.034, 183.1388 |
| 15 | 42.043 | 869.0436 | M-H | -3.34 | Dioscin | C45H72O16 | 868.0327, 101.0238, 557.3476, 575.3569 |
| 16 | 45.297 | 274.3978 | M-H | 5.49 | Nandrolone | C18H26O2 | 273.3914, 147.0822, 173.0955, 239.1447 |
Tab.2 Identification results in the negative ion mode
| No. | Retention time (min) | Accurate molecular weight | Ionic form | ppm | Compound name | Molecular formula | First and second level fragments |
|---|---|---|---|---|---|---|---|
| 1 | 6.609 | 402.4792 | M-H | 8.97 | Acetyl Tributyl Citrate | C20H34O8 | 401.4748, 245.103, 255.1215, 289.0943 |
| 2 | 7.238 | 430.62 | M-H | -1.40 | Pennogenin | C27H42O4 | 429.6114 |
| 3 | 10.321 | 610.5175 | M+Cl | 8.36 | Rutin | C27H30O16 | 645.9759, 163.0600, 193.0131 |
| 4 | 11.516 | 414.6206 | M+Cl | 3.55 | Diosgenin | C27H42O3 | 450.0752 |
| 5 | 14.868 | 738.9018 | M+Cl | 4.52 | Polyphyllin VI | C39H62O13 | 774.3583 |
| 6 | 21.72 | 592.7606 | M-H | 7.60 | Agavoside A | C33H52O9 | 591.7571, 73.0284, 315.2324, 355.2267, 359.2231, 413.3022 |
| 7 | 26.119 | 191.1867 | M-H | 1.58 | Carbendazim | C9H9N3O2 | 190.1790, 104.0244, 158.0367 |
| 8 | 29.339 | 594.5181 | M-H | 0.74 | Kaempferol 7-O-Neohesperidoside | C27H30O15 | 593.5102, 111.0446, 251.0915, 265.0710, 375.1415 |
| 9 | 29.917 | 696.8651 | M+Cl | 2.32 | Momordicoside E | C37H60O12 | 732.3134, 121.0515, 341.2867, 505.3542, 605.381 |
| 10 | 34.047 | 317.5072 | M-H | -8.21 | Phytosphingosine | C18H39NO3 | 316.4966, 352.9604 |
| 11 | 34.395 | 480.6341 | M+Cl | 0 | Crustecdysone | C27H44O7 | 516.0871, 75.0456, 99.0812, 115.0761, 141.0934, 145.0868, 291.1613, 301.1825, 445.2586 |
| 12 | 36.535 | 903.0583 | M+Cl | 0.53 | Trigofoenoside A | C45H74O18 | 938.5118, 547.3687, 593.3664, 709.4143 |
| 13 | 40.653 | 196.2429 | M-H | 6.15 | Loliolide | C11H16O3 | 195.2362, 179.0700, 195.1020 |
| 14 | 41.316 | 278.3435 | M+Cl | -6.05 | Dibutyl Phthalate | C16H22O4 | 313.7946, 55.0548, 147.0078, 167.034, 183.1388 |
| 15 | 42.043 | 869.0436 | M-H | -3.34 | Dioscin | C45H72O16 | 868.0327, 101.0238, 557.3476, 575.3569 |
| 16 | 45.297 | 274.3978 | M-H | 5.49 | Nandrolone | C18H26O2 | 273.3914, 147.0822, 173.0955, 239.1447 |
Fig.2 PP7 inhibits osteosarcoma xenograft growth in nude mice. A: Macroscopic observation of osteosarcoma xenograft in nude mice after PP7 intervention. B: Macroscopic observation of the dissected tumors after PP7 intervention. C: Comparison of tumor volume between the two groups. D: Comparison of tumor weight between the two groups. *P<0.05 vs Control.
Fig.3 PP7 inhibits proliferation, invasion, and migration of osteosarcoma cells in vitro. A, B: Results of CCK-8 assay showing dose-dependent inhibition of 143B cell proliferation by PP7 (*P<0.05, **P<0.01, ***P<0.001 vs 0 μmol/L). C-F: Transwell assays showing that 5 μmol/L PP7 significantly suppresses cell migration and invasion (Original magnification: ×200). **P<0.01, ***P<0.001 vs Control.
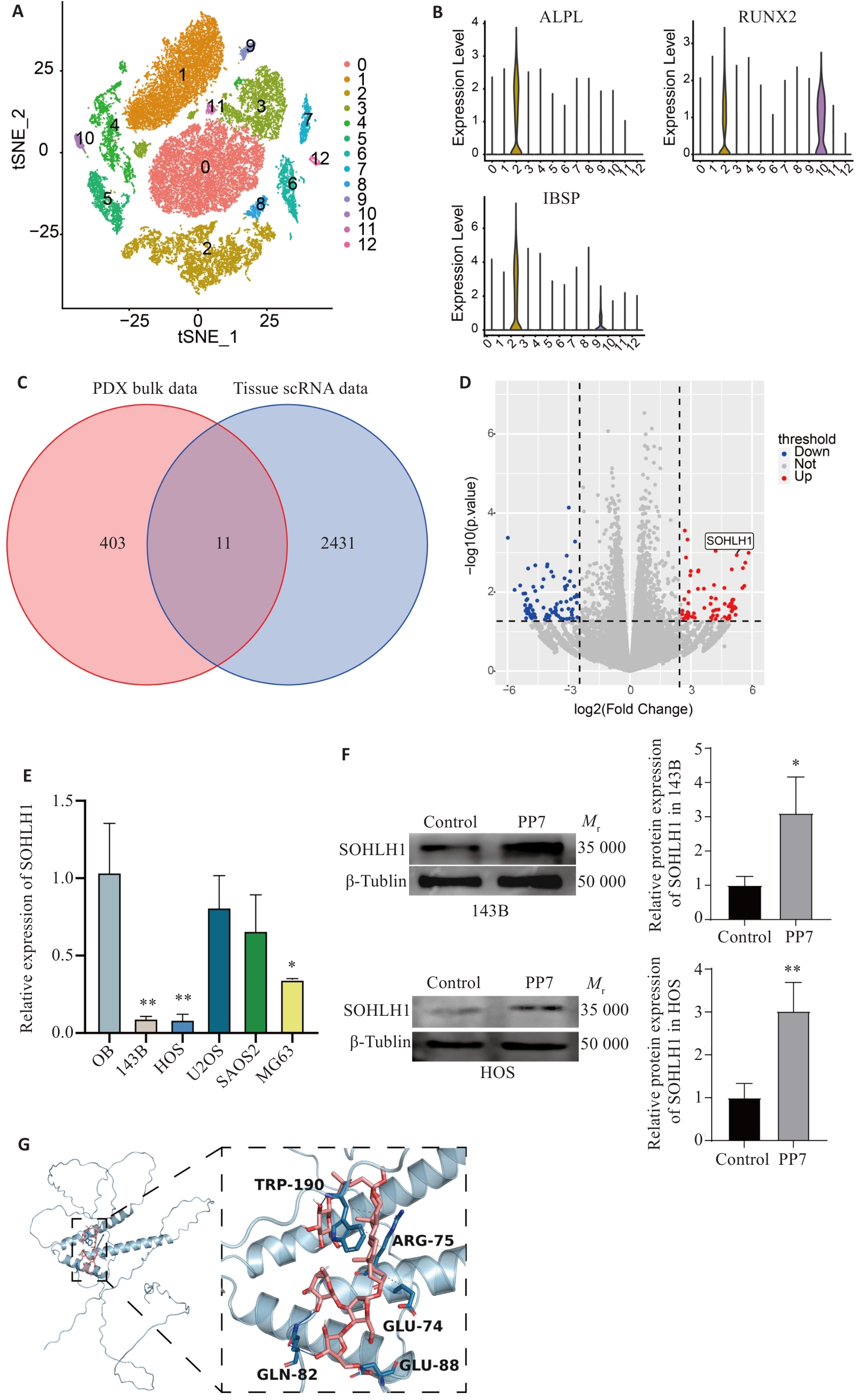
Fig.4 The inhibitory effect of PP7 against osteosarcoma is mediated possibly by SOHLH1. A: UMAP plot of scRNA-seq data. B: ALPL, RUNX2, and IBSP are highly expressed in cluster 2. C: Intersection of bulk RNA-seq and scRNA-seq data. D: SOHLH1 expression is significantly upregulated in PP7-treated PDX tumors [log2(fold change)=2.487]. E: SOHLH1 is lowly expressed in osteosarcoma cell lines detected by qRT-PCR (*P<0.05, **P<0.01 vs OB). F: Western blotting showing PP7 upregulates SOHLH1 protein levels in both 143B and HOS cell lines (*P<0.05, **P<0.01 vs Control). G: The binding energy of PP7 to SOHLH1 was -6.9 kcal/mol by molecular docking.
Fig.5 SOHLH1 inhibits osteosarcoma migration and invasion. A, B: Validation of SOHLH1 silencing efficiency by qRT-PCR in 143B (A) and HOS (B) cells transfected with specific siRNAs (**P<0.01, ***P<0.001 vs control). C-E: Effects of SOHLH1 overexpression or knockdown on migration and invasion abilities of 143B cells (Crystal violet staining, ×200). F-H: Effects of SOHLH1 overexpression or knockdown on migration and invasion abilities of HOS cells (Crystal violet staining, ×200). **P<0.01, ***P<0.001.
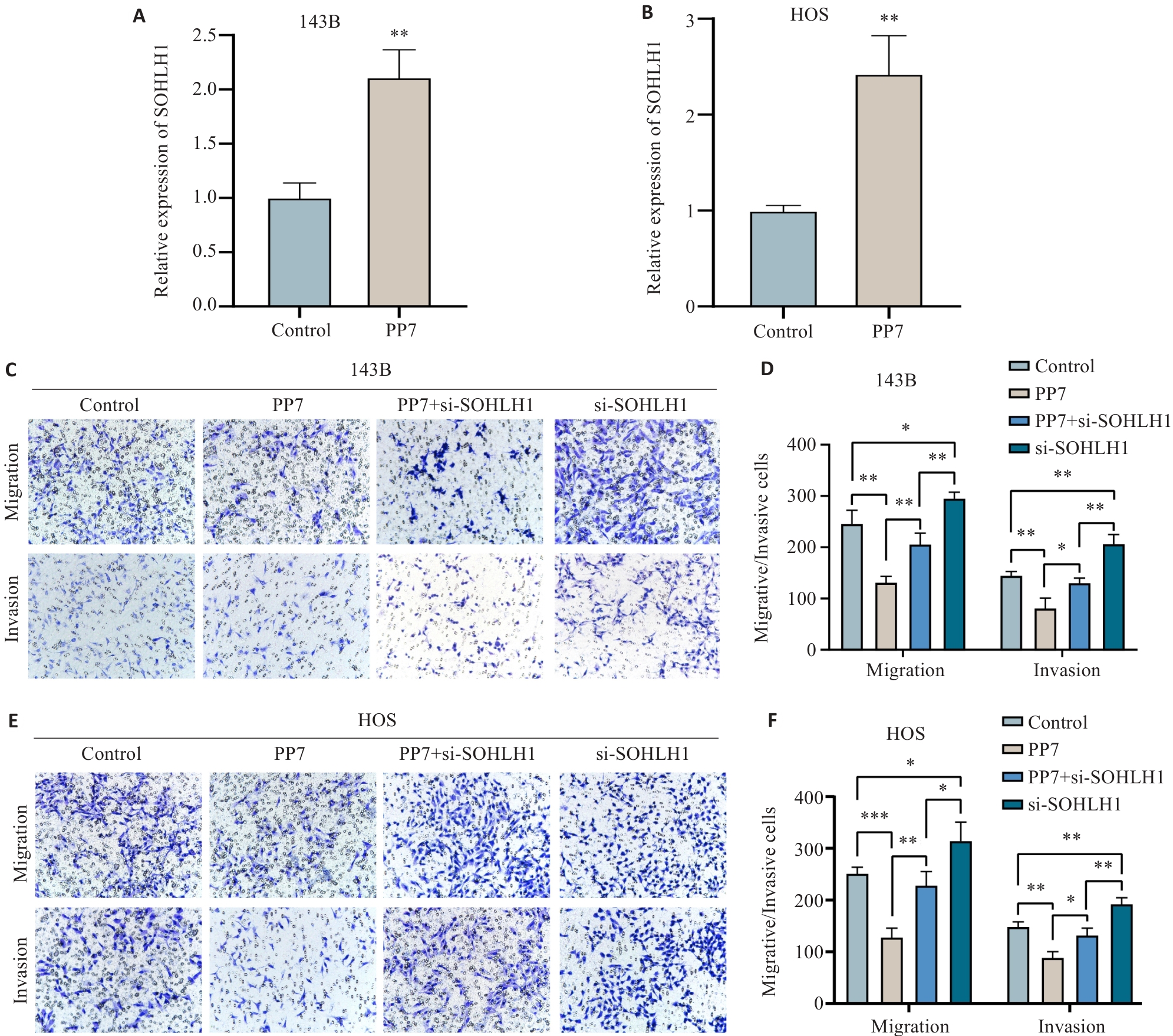
Fig.6 PP7 inhibits migration and invasion of osteosarcoma cells by upregulating SOHLH1. A, B: SOHLH1 mRNA expression in 143B (A) and HOS (B) cells after PP7 treatment detected by qRT-PCR (**P<0.01 vs Control). C, D: Effects of PP7 treatment, SOHLH1 knockdown, and their combination on migration and invasion of 143B cells (×200). E, F: Effects of PP7 treatment, SOHLH1 knockdown, and their combination on migration and invasion of HOS cells (×200). *P<0.05, **P<0.01, ***P<0.001.
Fig.7 PP7 induces ferroptosis in osteosarcoma cells possibly by upregulating SOHLH1. A-D: Effects of SOHLH1 knockdown, PP7 treatment and their combination on ROS (A, B) and LPO (C, D) levels in 143B cells. E-H: Effects of SOHLH1 knockdown, PP7 treatment and their combination on ROS (E, F) and LPO (G, H) levels in HOS cells (×200). *P<0.05, **P<0.01.
| [1] | Rojas GA, Hubbard AK, Diessner BJ, et al. International trends in incidence of osteosarcoma (1988-2012)[J]. Int J Cancer, 2021, 149(5): 1044-53. doi:10.1002/ijc.33673 |
| [2] | Cui JC, Dean D, Hornicek FJ, et al. The role of extracelluar matrix in osteosarcoma progression and metastasis[J]. J Exp Clin Cancer Res, 2020, 39(1): 178. doi:10.1186/s13046-020-01685-w |
| [3] | Papakonstantinou E, Stamatopoulos A, Athanasiadis DI, et al. Limb-salvage surgery offers better five-year survival rate than amputation in patients with limb osteosarcoma treated with neoadjuvant chemotherapy. A systematic review and meta-analysis[J]. J Bone Oncol, 2020, 25: 100319. doi:10.1016/j.jbo.2020.100319 |
| [4] | Isakoff MS, Bielack SS, Meltzer P, et al. Osteosarcoma: current treatment and a collaborative pathway to success[J]. J Clin Oncol, 2015, 33(27): 3029-35. doi:10.1200/jco.2014.59.4895 |
| [5] | Zheng CX, Tang F, Min L, et al. PTEN in osteosarcoma: Recent advances and the therapeutic potential[J]. Biochim Biophys Acta Rev Cancer, 2020, 1874(2): 188405. doi:10.1016/j.bbcan.2020.188405 |
| [6] | Lin SY, Zhou LN, Dong Y, et al. Alpha-(1, 6)-fucosyltransferase (FUT8) affects the survival strategy of osteosarcoma by remodeling TNF/NF-κB2 signaling[J]. Cell Death Dis, 2021, 12(12): 1124. doi:10.1038/s41419-021-04416-x |
| [7] | Lin ZJ, Xie XB, Lu SY, et al. Noncoding RNAs in osteosarcoma: Implications for drug resistance[J]. Cancer Lett, 2021, 504: 91-103. doi:10.1016/j.canlet.2021.02.007 |
| [8] | Ghosh S. Cisplatin: The first metal based anticancer drug[J]. Bioorg Chem, 2019, 88: 102925. doi:10.1016/j.bioorg.2019.102925 |
| [9] | Zhang B, Zhang Y, Li RZ, et al. The efficacy and safety comparison of first-line chemotherapeutic agents (high-dose methotrexate, doxorubicin, cisplatin, and ifosfamide) for osteosarcoma: a network meta-analysis[J]. J Orthop Surg Res, 2020, 15(1): 51. doi:10.1186/s13018-020-1576-0 |
| [10] | Liu YM, Yang SS, Wang KL, et al. Cellular senescence and cancer: Focusing on traditional Chinese medicine and natural products[J]. Cell Prolif, 2020, 53(10): e12894. doi:10.1111/cpr.12894 |
| [11] | Wang S, Fu JL, Hao HF, et al. Metabolic reprogramming by traditional Chinese medicine and its role in effective cancer therapy[J]. Pharmacol Res, 2021, 170: 105728. doi:10.1016/j.phrs.2021.105728 |
| [12] | Zhou N, Xu LF, Park SM, et al. Genetic diversity, chemical components, and property of biomass Paris polyphylla var. yunnanensis [J]. Front Bioeng Biotechnol, 2021, 9: 713860. doi:10.3389/fbioe.2021.713860 |
| [13] | Wang HQ, Xiao XJ, Li ZZ, et al. Polyphyllin VII, a novel moesin inhibitor, suppresses cell growth and overcomes bortezomib resistance in multiple myeloma[J]. Cancer Lett, 2022, 537: 215647. doi:10.1016/j.canlet.2022.215647 |
| [14] | Zhang C, Li QR, Qin GZ, et al. Anti-angiogenesis and anti-metastasis effects of Polyphyllin VII on Hepatocellular carcinoma cells in vitro and in vivo [J]. Chin Med, 2021, 16(1): 41. doi:10.1186/s13020-021-00447-w |
| [15] | Cui JX, Man SL, Cui NN, et al. The synergistic anticancer effect of formosanin C and polyphyllin VII based on caspase-mediated cleavage of Beclin1 inhibiting autophagy and promoting apoptosis[J]. Cell Prolif, 2019, 52(1): e12520. doi:10.1111/cpr.12520 |
| [16] | Hsieh MJ, Chien SY, Lin JT, et al. Polyphyllin G induces apoptosis and autophagy cell death in human oral cancer cells[J]. Phytomedicine, 2016, 23(13): 1545-54. doi:10.1016/j.phymed.2016.09.004 |
| [17] | Li XD, Liu Y, Liao SJ, et al. Polyphyllin VII induces apoptosis and autophagy via mediating H2O2 levels and the JNK pathway in human osteosarcoma U2OS cells[J]. Oncol Rep, 2021, 45(1): 180-90. doi:10.3892/or.2020.7866 |
| [18] | Liu Y, Feng WY, Dai Y, et al. Single-cell transcriptomics reveals the complexity of the tumor microenvironment of treatment-naive osteosarcoma[J]. Front Oncol, 2021, 11: 709210. doi:10.3389/fonc.2021.709210 |
| [19] | Hassan NM, Alhossary AA, Mu YG, et al. Protein-ligand blind docking using QuickVina-W with inter-process spatio-temporal integration[J]. Sci Rep, 2017, 7(1): 15451. doi:10.1038/s41598-017-15571-7 |
| [20] | Feng FF, Cheng P, Wang CC, et al. Polyphyllin I and VII potentiate the chemosensitivity of A549/DDP cells to cisplatin by enhancing apoptosis, reversing EMT and suppressing the CIP2A/AKT/mTOR signaling axis[J]. Oncol Lett, 2019, 18(5): 5428-36. |
| [21] | Pang DJ, Li C, Yang CC, et al. Polyphyllin VII promotes apoptosis and autophagic cell death via ROS-inhibited AKT activity, and sensitizes glioma cells to temozolomide[J]. Oxid Med Cell Longev, 2019, 2019: 1805635. doi:10.1155/2019/1805635 |
| [22] | Li J, Jia JH, Zhu WW, et al. Therapeutic effects on cancer of the active ingredients in rhizoma paridis[J]. Front Pharmacol, 2023, 14: 1095786. doi:10.3389/fphar.2023.1095786 |
| [23] | Zhang Q, Chang S, Yang Y, et al. Endophyte-inoculated rhizomes of Paris polyphylla improve polyphyllin biosynthesis and yield: a transcriptomic analysis of the underlying mechanism[J]. Front Microbiol, 2023, 14: 1261140. doi:10.3389/fmicb.2023.1261140 |
| [24] | Xiang YC, Wan F, Ren YL, et al. Polyphyllin VII induces autophagy-dependent ferroptosis in human gastric cancer through targeting T-lymphokine-activated killer cell-originated protein kinase[J]. Phytother Res, 2023, 37(12): 5803-20. doi:10.1002/ptr.7986 |
| [25] | Wu YZ, Yang L, Li ZZ, et al. Polyphyllin VII enhances the antitumor activity of cisplatin in non-small cell lung cancer cells by inducing ferroptosis and enhancing apoptosis[J]. J Biochem Mol Toxicol, 2025, 39(4): e70186. doi:10.1002/jbt.70186 |
| [26] | Liu YH, Wu WT, Cai CJ, et al. Patient-derived xenograft models in cancer therapy: technologies and applications[J]. Signal Transduct Target Ther, 2023, 8(1): 160. doi:10.1038/s41392-023-01419-2 |
| [27] | Abdolahi S, Ghazvinian Z, Muhammadnejad S, et al. Patient-derived xenograft (PDX) models, applications and challenges in cancer research[J]. J Transl Med, 2022, 20(1): 206. doi:10.1186/s12967-022-03405-8 |
| [28] | Pangas SA, Choi Y, Ballow DJ, et al. Oogenesis requires germ cell-specific transcriptional regulators Sohlh1 and Lhx8[J]. Proc Natl Acad Sci USA, 2006, 103(21): 8090-5. doi:10.1073/pnas.0601083103 |
| [29] | Matson CK, Murphy MW, Griswold MD, et al. The mammalian doublesex homolog DMRT1 is a transcriptional gatekeeper that controls the mitosis versus meiosis decision in male germ cells[J]. Dev Cell, 2010, 19(4): 612-24. doi:10.1016/j.devcel.2010.09.010 |
| [30] | Liu XY, Gao Q, Zhao N, et al. Sohlh1 suppresses glioblastoma cell proliferation, migration, and invasion by inhibition of Wnt/β-catenin signaling[J]. Mol Carcinog, 2018, 57(4): 494-502. doi:10.1002/mc.22774 |
| [31] | Dixon SJ. Ferroptosis: bug or feature?[J]. Immunol Rev, 2017, 277(1): 150-7. doi:10.1111/imr.12533 |
| [32] | Li J, Cao F, Yin HL, et al. Ferroptosis: past, present and future[J]. Cell Death Dis, 2020, 11(2): 88. doi:10.1038/s41419-020-2298-2 |
| [33] | Kwun MS, Lee DG. Ferroptosis-like death in microorganisms: a novel programmed cell death following lipid peroxidation[J]. J Microbiol Biotechnol, 2023, 33(8): 992-7. doi:10.4014/jmb.2307.07002 |
| [34] | Mou YH, Wang J, Wu JC, et al. Ferroptosis, a new form of cell death: opportunities and challenges in cancer[J]. J Hematol Oncol, 2019, 12(1): 34. doi:10.1186/s13045-019-0720-y |
| [35] | Wang Y, Zhou XR, Yao L, et al. Capsaicin enhanced the efficacy of photodynamic therapy against osteosarcoma via a pro-death strategy by inducing ferroptosis and alleviating hypoxia[J]. Small, 2024, 20(26): e2306916. doi:10.1002/smll.202306916 |
| [36] | Wen RJ, Dong X, Zhuang HW, et al. Baicalin induces ferroptosis in osteosarcomas through a novel Nrf2/xCT/GPX4 regulatory axis[J]. Phytomedicine, 2023, 116: 154881. doi:10.1016/j.phymed.2023.154881 |
| [1] | Rongmao HE, Zeyang FANG, Yunyun ZHANG, Youliang WU, Shixiu LIANG, Tao JI, Kequan CHEN, Siqi WANG. Diagnostic and predictive value of ferroptosis-related genes in patients with ulcerative colitis [J]. Journal of Southern Medical University, 2025, 45(9): 1927-1937. |
| [2] | Qi YUN, Ruoli DU, Yuying HE, Yixin ZHANG, Jiahui WANG, Hongwei YE, Zhenghong LI, Qin GAO. Cinnamic acid ameliorates doxorubicin-induced myocardial injury in mice by attenuating cardiomyocyte ferroptosis via inhibiting TLR4 [J]. Journal of Southern Medical University, 2025, 45(9): 1946-1958. |
| [3] | Zixian CHEN, Jiawei ZHOU, Lei TAN, Zhipeng HUANG, Kangyi XUE, Mingkun CHEN. A risk prediction model for prognosis and immunotherapy response in prostate cancer patients based on immunosuppressive neutrophil Neu_2 subsets [J]. Journal of Southern Medical University, 2025, 45(8): 1643-1653. |
| [4] | Zejin OU, Ying LI, Shi CHEN, Ziyi WANG, Meiyi HE, Zhicheng CHEN, Shihao TANG, Xiaojing MENG, Zhi WANG. Inhibition of ferroptosis alleviates acute kidney injury caused by diquat in zebrafish [J]. Journal of Southern Medical University, 2025, 45(8): 1743-1750. |
| [5] | Junyi LI, Siyuan CHEN, Liyao XIE, Jin WANG, Ao CHENG, Shaowei ZHANG, Jiyu LIN, Zhihan FANG, Yirui PAN, Chonghe CUI, Gengxin CHEN, Chao ZHANG, Li LI. β-sitosterol, an important component in the fruits of Alpinia oxyphylla Miq., prolongs lifespan of Caenorhabditis elegans by suppressing the ferroptosis pathway [J]. Journal of Southern Medical University, 2025, 45(8): 1751-1757. |
| [6] | Xinyuan CHEN, Chengting WU, Ruidi LI, Xueqin PAN, Yaodan ZHANG, Junyu TAO, Caizhi LIN. Shuangshu Decoction inhibits growth of gastric cancer cell xenografts by promoting cell ferroptosis via the P53/SLC7A11/GPX4 axis [J]. Journal of Southern Medical University, 2025, 45(7): 1363-1371. |
| [7] | Mengying ZHANG, Chenling ZHAO, Liwei TIAN, Guofang YU, Wenming YANG, Ting DONG. Gandou Fumu Decoction improves liver steatosis by inhibiting hepatocyte ferroptosis in mice with Wilson's disease through the GPX4/ACSL4/ALOX15 signaling pathway [J]. Journal of Southern Medical University, 2025, 45(7): 1471-1478. |
| [8] | Anbang ZHANG, Xiuqi SUN, Bo PANG, Yuanhua WU, Jingyu SHI, Ning ZHANG, Tao YE. Electroacupuncture pretreatment alleviates cerebral ischemia-reperfusion injury in rats by inhibiting ferroptosis through the gut-brain axis and the Nrf2/HO-1 signaling pathway [J]. Journal of Southern Medical University, 2025, 45(5): 911-920. |
| [9] | Linluo ZHANG, Changqing LI, Lingling HUANG, Xueping ZHOU, Yuanyuan LOU. Catalpol reduces liver toxicity of triptolide in mice by inhibiting hepatocyte ferroptosis through the SLC7A11/GPX4 pathway: testing the Fuzheng Zhidu theory for detoxification [J]. Journal of Southern Medical University, 2025, 45(4): 810-818. |
| [10] | Tao GUO, Bolin CHEN, Jinsha SHI, Xianfeng KUANG, Tengyue YU, Song WEI, Xiong LIU, Rong XIAO, Juanjuan LI. Gastrodin inhibits ferroptosis to alleviate hypoxic-ischemic brain damage in neonatal mice by activating GPX4/SLC7A11/FTH1 signaling [J]. Journal of Southern Medical University, 2025, 45(10): 2071-2081. |
| [11] | Siyu ZHANG, Linwu RAN, Jin ZENG, Yujiong WANG. Clostridium perfringens Beta1 toxin induces macrophage pyroptosis and ferroptosis through the purinergic receptor P2X7-Ca2+ axis [J]. Journal of Southern Medical University, 2025, 45(10): 2126-2134. |
| [12] | Bihang SUN, Yujun GUO, Yulin QI, Dan YAO, Wenzhi CHEN, Nianzhi CHEN. Low-intensity pulsed ultrasound and oridonin synergistically induce ferroptosis of pancreatic cancer cells by activating PIEZO1 via the Nrf2/HO-1/GPX4 pathway [J]. Journal of Southern Medical University, 2025, 45(10): 2160-2170. |
| [13] | Chunfei JI, Zongchao ZUO, Jun WANG, Miaonan LI. N-acetylneuraminic acid promotes ferroptosis of H9C2 cardiomyocytes with hypoxia/reoxygenation injury by inhibiting the Nrf2 axis [J]. Journal of Southern Medical University, 2025, 45(1): 72-79. |
| [14] | Kai CHEN, Zhaofei MENG, Jingting MIN, Jiahui WANG, Zhenghong LI, Qin GAO, Junfeng HU. Curcumin alleviates septic lung injury in mice by inhibiting TXNIP/TRX-1/GPX4-mediated ferroptosis [J]. Journal of Southern Medical University, 2024, 44(9): 1805-1813. |
| [15] | Mingzi OUYANG, Jiaqi CUI, Hui WANG, Zheng LIANG, Dajin PI, Liguo CHEN, Qianjun CHEN, Yingchao WU. Kaixinsan alleviates adriamycin-induced depression-like behaviors in mice by reducing ferroptosis in the prefrontal cortex [J]. Journal of Southern Medical University, 2024, 44(8): 1441-1449. |
| Viewed | ||||||
|
Full text |
|
|||||
|
Abstract |
|
|||||