Journal of Southern Medical University ›› 2025, Vol. 45 ›› Issue (12): 2628-2638.doi: 10.12122/j.issn.1673-4254.2025.12.10
Chao LI1(
), Guozhi YIN2, Xiao CHENG3, Yezhen JIANG2,3(
)
Received:2025-05-29
Online:2025-12-20
Published:2025-12-22
Contact:
Yezhen JIANG
E-mail:doctorchaoli@163.com;jyzbhh@163.com
Chao LI, Guozhi YIN, Xiao CHENG, Yezhen JIANG. Angio-associated migratory cell protein is highly expressed in hepatocellular carcinoma and promotes tumor cell invasion and metastasis[J]. Journal of Southern Medical University, 2025, 45(12): 2628-2638.
Add to citation manager EndNote|Ris|BibTeX
URL: https://www.j-smu.com/EN/10.12122/j.issn.1673-4254.2025.12.10
Fig.1 Bioinformatics analysis of AAMP expression in HCC. A-D: Data from different HCC datasets from GEO (A, B), ICGC (C) and TCGA (D) databases all show up-regulated AAMP expression in HCC. ***P<0.001 vs tumor-adjacent tissues. E: AAMP expression is higher in advanced TNM stages. **P<0.01 vs I+II. F: High expression of AAMP predicted unfavorable prognosis.
Fig.3 Knockdown of AAMP in HCC cells by lentivirus transduction. A: Expression of AAMP in 4 HCC cell lines (Hep3B, Li-7, Huh-7, and Mahlavu). B, C: Lentivirus-mediated knockdown of AAMP in Mahlavu (B) and Huh-7 (C) cells, *P<0.05 vs sh-ctrl group.
Fig.4 Knockdown of AAMP does not affect proliferation or apoptosis of HCC cells. A, B: Knockdown of AAMP does not affect proliferation of Mahlavu (A) and Huh-7 (B) cells. C, D: Knockdown of AAMP does not affect apoptosis of Mahlavu (C) and Huh-7 (D) cells.
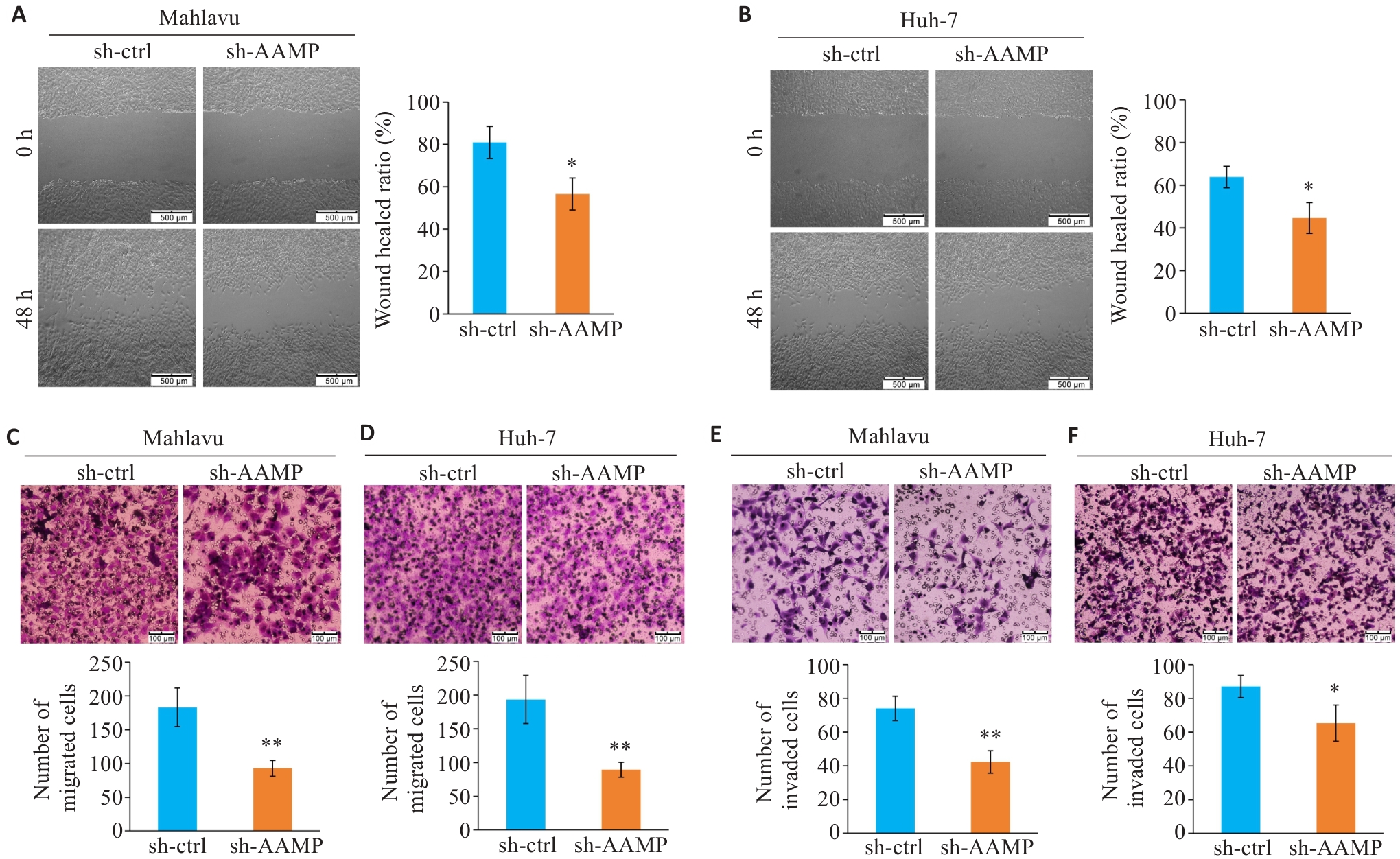
Fig. 5 Knockdown of AAMP inhibits migration and invasion of HCC cells. A, B: Knockdown of AAMP inhibits wound healing of Mahlavu (A) and Huh-7 (B) cells (*P<0.05 vs sh-ctrl group). C, D: Knockdown of AAMP attenuates Transwell migration ability of Mahlavu (C) and Huh-7 (D) cells (**P<0.01 vs sh-ctrl group). E, F: Knockdown of AAMP suppresses Transwell invasion ability of Mahlavu (E) and Huh-7 (F) cells (*P<0.05 vs sh-ctrl group, **P<0.01 vs sh-ctrl group). n=3 per group.
| Clinical features | AAMP expression | χ2 | P | ||
|---|---|---|---|---|---|
| Low (n=30) | High (n=30) | ||||
| Gender | Male | 21 | 22 | 0.082 | 0.774 |
| Female | 9 | 8 | |||
| Age (year) | <60 | 5 | 3 | 0.144 | 0.704 |
| ≥60 | 25 | 27 | |||
| HBsAg | Negative | 5 | 7 | 0.417 | 0.519 |
| Positive | 25 | 23 | |||
| Liver cirrhosis | Absent | 10 | 8 | 0.317 | 0.573 |
| Present | 20 | 22 | |||
| Tumor size(cm) | ≤5 | 15 | 10 | 1.714 | 0.190 |
| >5 | 15 | 20 | |||
| Venous infiltration | No | 18 | 9 | 5.455 | 0.020 |
| Yes | 12 | 21 | |||
| Edmondson-steiner grading | I+II | 19 | 10 | 5.406 | 0.020 |
| III+IV | 11 | 20 | |||
| Serum AFP level (ng/mL) | <400 | 16 | 9 | 3.360 | 0.067 |
| ≥400 | 14 | 21 | |||
| TNM stage | I+II | 17 | 9 | 4.344 | 0.037 |
| III+IV | 13 | 21 | |||
Tab.1 Clinical significance of high AAMP expression level in HCC
| Clinical features | AAMP expression | χ2 | P | ||
|---|---|---|---|---|---|
| Low (n=30) | High (n=30) | ||||
| Gender | Male | 21 | 22 | 0.082 | 0.774 |
| Female | 9 | 8 | |||
| Age (year) | <60 | 5 | 3 | 0.144 | 0.704 |
| ≥60 | 25 | 27 | |||
| HBsAg | Negative | 5 | 7 | 0.417 | 0.519 |
| Positive | 25 | 23 | |||
| Liver cirrhosis | Absent | 10 | 8 | 0.317 | 0.573 |
| Present | 20 | 22 | |||
| Tumor size(cm) | ≤5 | 15 | 10 | 1.714 | 0.190 |
| >5 | 15 | 20 | |||
| Venous infiltration | No | 18 | 9 | 5.455 | 0.020 |
| Yes | 12 | 21 | |||
| Edmondson-steiner grading | I+II | 19 | 10 | 5.406 | 0.020 |
| III+IV | 11 | 20 | |||
| Serum AFP level (ng/mL) | <400 | 16 | 9 | 3.360 | 0.067 |
| ≥400 | 14 | 21 | |||
| TNM stage | I+II | 17 | 9 | 4.344 | 0.037 |
| III+IV | 13 | 21 | |||
Fig.6 Knockdown of AAMP suppresses HCC lung metastasis in nude mice. A, B: Knockdown of AAMP decreases lung metastatic nodule numbers formed by Mahlavu (A) and Huh-7 (B) cells in nude mice (×100). *P<0.05 vs sh-ctrl group (n=5).
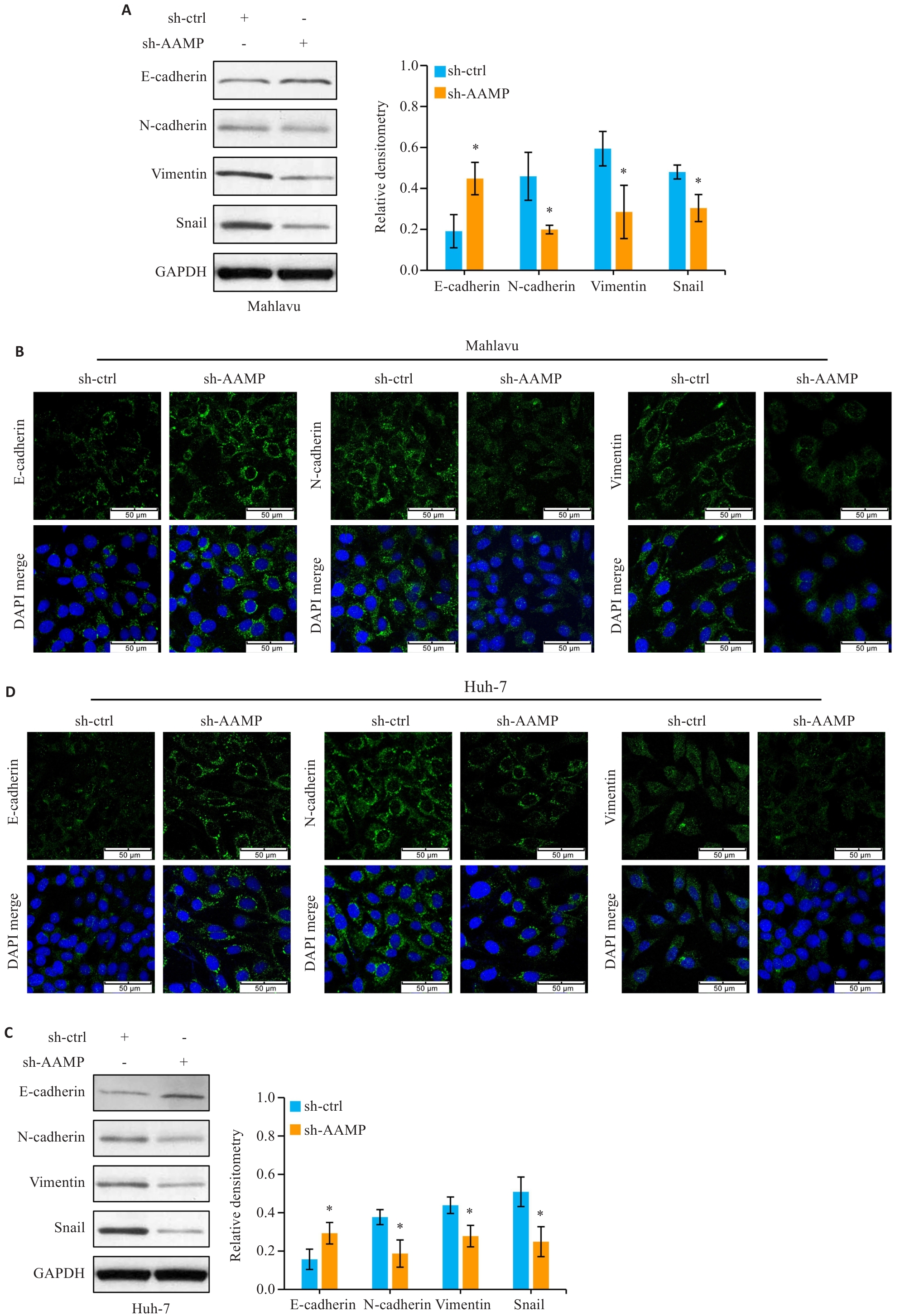
Fig.7 Knockdown of AAMP inhibits expressions of EMT-related proteins in HCC cells. A, C: AAMP knockdown increases E-cadherin expression and reduces N-cadherin, vimentin and Snail protein expressions in Mahlavu (A) and Huh-7 (C) cells (*P<0.05 vs sh-ctrl group, n=3). B, D: Immunofluorescence staining for detecting the proteins in Mahlavu (B) and Huh-7 (D) cells.
Fig.8 Knockdown of AAMP promotes degradation of RhoA protein in HCC cells. A: Knockdown of AAMP does not affect mRNA expression levels of RhoA in Mahlavu or Huh-7 cells. B: Knockdown of AAMP down-regulates protein expression levels of RhoA in Mahlavu and Huh-7 cells (*P<0.05 vs sh-ctrl group). C: MG-132 treatment restores protein expression levels of RhoA in Mahlavu and Huh-7 cells with AAMP knockdown. D: CHX treatment does not rescue RhoA protein expression in Mahlavu or Huh-7 cells with AAMP knockdown (**P<0.01 vs sh-ctrl group, n=3). E: RhoA and AAMP expressions are positively correlated in HCC tissues.
| [1] | Siegel RL, Kratzer TB, Giaquinto AN, et al. Cancer statistics, 2025[J]. CA A Cancer J Clinicians, 2025, 75(1): 10-45. doi:10.3322/caac.21871 |
| [2] | Beckner ME, Krutzsch HC, Stracke ML, et al. Identification of a new immunoglobulin superfamily protein expressed in blood vessels with a heparin-binding consensus sequence[J]. Cancer Res, 1995, 55(10): 2140-9. |
| [3] | Wang X, Chen S, Gao Y, et al. microRNA-125b inhibits the proliferation of vascular smooth muscle cells induced by platelet-derived growth factor BB[J]. Exp Ther Med, 2021, 22(2): 791-8. doi:10.3892/etm.2021.10223 |
| [4] | Reid HM, Wikström K, Kavanagh DJ, et al. Interaction of angio-associated migratory cell protein with the TPα and TPβ isoforms of the human thromboxane A₂ receptor[J]. Cell Signal, 2011, 23(4): 700-17. doi:10.1016/j.cellsig.2010.12.003 |
| [5] | Xu Y, Tian J, Wang M, et al. Co-regulated CeRNA network mediated by circRNA and lncRNA in patients with gouty arthritis[J]. BMC Med Genomics, 2024, 17(1): 264. doi:10.1186/s12920-024-02038-8 |
| [6] | 陈 奇, 武惠韬, 孙金秀, 等. 胃癌转移的分子特征分析及预后评估[J]. 解放军医学院学报, 2019, 40(8):745-9. |
| [7] | Oreskovic E, Wheeler EC, Mengwasser KE, et al. Genetic analysis of cancer drivers reveals cohesin and CTCF as suppressors of PD-L1[J]. Proc Natl Acad Sci USA, 2022, 119(7): e2120540119. doi:10.1073/pnas.2120540119 |
| [8] | Ning Y, Zheng M, Zhang Y, et al. RhoA-ROCK2 signaling possesses complex pathophysiological functions in cancer progression and shows promising therapeutic potential[J]. Cancer Cell Int, 2024, 24(1): 339. doi:10.1186/s12935-024-03519-7 |
| [9] | Zhang X, Zhao YY, Li M, et al. A synergistic regulation works in matrix stiffness-driven invadopodia formation in HCC[J]. Cancer Lett, 2024, 582: 216597. doi:10.1016/j.canlet.2023.216597 |
| [10] | 牛小行, 蒋立柱, 罗胜勇, 等. RNF8调控肝细胞癌增殖和迁移的作用及机制[J]. 中国药理学通报, 2025, 41(7): 1305-11. |
| [11] | Podieh F, Overboom MC, Knol JC, et al. AAMP and MTSS1 are novel negative regulators of endothelial barrier function identified in a proteomics screen[J]. Cells, 2024, 13(19): 1609. doi:10.3390/cells13191609 |
| [12] | Vogt F, Zernecke A, Beckner M, et al. Blockade of angio-associated migratory cell protein inhibits smooth muscle cell migration and neointima formation in accelerated atherosclerosis[J]. J Am Coll Cardiol, 2008, 52(4): 302-11. doi:10.1016/j.jacc.2008.03.055 |
| [13] | 李 超, 陈双江, 姜业臻. 过表达miR-607通过下调TRPC5表达抑制肝细胞癌的生长和转移[J]. 南方医科大学学报, 2022, 42(11):1587-93. |
| [14] | 陈芊伊, 尚书涵, 鲁 欢, 等. 金盏花苷E通过自噬途径下调GPX4和SLC7A11抑制肝癌细胞的增殖和迁移[J]. 南方医科大学学报, 2024, 44(7): 1327-35. |
| [15] | Wang Y, Liu T, Zhang K, et al. Pan-cancer analysis from multi-omics data reveals AAMP as an unfavourable prognostic marker[J]. Eur J Med Res, 2023, 28(1): 258. doi:10.1186/s40001-023-01234-z |
| [16] | Ghosh S, Datta R, Thakur S. Network-based meta-analysis of gene expression reveals novel prognostic biomarkers for the progression of hepatocellular carcinoma from non-alcoholic fatty liver disease[J]. Hum Gene, 2024, 42: 201357. doi:10.1016/j.humgen.2024.201357 |
| [17] | 国际肝胆胰协会中国分会, 中国抗癌协会肝癌专业委员会, 中国研究型医院学会肝胆胰外科专业委员会, 等. 乙肝病毒相关肝细胞癌抗病毒治疗中国专家共识(2023版)[J]. 中华消化外科杂志, 2023, 22(1): 29-41. |
| [18] | Yin Y, Sanders AJ, Jiang WG. The impact of angio-associated migratory cell protein (AAMP) on breast cancer cells in vitro and its clinical significance[J]. Anticancer Res, 2013, 33(4): 1499-509. |
| [19] | Yao S, Shi FF, Wang YY, et al. Angio-associated migratory cell protein interacts with epidermal growth factor receptor and enhances proliferation and drug resistance in human non-small cell lung cancer cells[J]. Cell Signal, 2019, 61: 10-9. doi:10.1016/j.cellsig.2019.05.004 |
| [20] | Yao S, Shi FF, Mu N, et al. Angio-associated migratory cell protein (AAMP) interacts with cell division cycle 42 (CDC42) and enhances migration and invasion in human non-small cell lung cancer cells[J]. Cancer Lett, 2021, 502: 1-8. doi:10.1016/j.canlet.2020.11.050 |
| [21] | 林 杰, 区活辉, 王卫东, 等. 过表达CLEC5A基因抑制肝细胞癌增殖和转移并逆转上皮-间质转化[J]. 南方医科大学学报, 2023, 43(1):85-91. |
| [22] | 邓乾蓉, 占方彪, 谢朝政, 等. AAMP通过调节YAP信号通路促进骨肉瘤细胞转移的机制研究[J]. 肿瘤防治研究, 2024, 51(6):440-7. |
| [23] | Wang T, Rao D, Yu C, et al. RHO GTPase family in hepatocellular carcinoma[J]. Exp Hematol Oncol, 2022, 11(1): 91-102. doi:10.1186/s40164-022-00344-4 |
| [24] | Yan Z, Guo D, Tao R, et al. Fluid shear stress induces cell migration via RhoA-YAP1-autophagy pathway in liver cancer stem cells[J]. Cell Adh Migr, 2022, 16(1): 94-106. doi:10.1080/19336918.2022.2103925 |
| [25] | Gao JH, He AD, Liu LM, et al. Direct interaction of platelet with tumor cell aggravates hepatocellular carcinoma metastasis by activating TLR4/ADAM10/CX3CL1 axis[J]. Cancer Lett, 2024, 585: 216674. doi:10.1016/j.canlet.2024.216674 |
| [26] | Li H, Wang ZW, Zhang W, et al. Fbxw7 regulates tumor apoptosis, growth arrest and the epithelial-to-mesenchymal transition in part through the RhoA signaling pathway in gastric cancer[J]. Cancer Lett, 2016, 370(1): 39-55. doi:10.1016/j.canlet.2015.10.006 |
| [27] | Guo DF, Rahmouni K. The Bardet-Biedl syndrome protein complex regulates cell migration and tissue repair through a Cullin-3/RhoA pathway[J]. Am J Physiol Cell Physiol, 2019, 317(3): C457-65. doi:10.1152/ajpcell.00498.2018 |
| [28] | Niu H, Bi F, Zhao W, et al. Smurf1 regulates ameloblast polarization by ubiquitination-mediated degradation of RhoA[J]. Cell Prolif, 2023, 56(4): e13387. doi:10.1111/cpr.13387 |
| [29] | Wu Y, Liu B, Lin W, et al. AAMP promotes colorectal can-cermetastasis by suppressing SMURF2-mediatedubiquitination and degradation of RhoA[J]. Mol Ther Oncolytics, 2021, 23: 515-30. doi:10.1016/j.omto.2021.11.007 |
| [30] | Hu JJ, Qiu JH, Zheng YM, et al. AAMP regulates endothelial cell migration and angiogenesis through RhoA/rho kinase signaling[J]. Ann Biomed Eng, 2016, 44(5): 1462-74. doi:10.1007/s10439-015-1442-0 |
| [1] | Zhihui FENG, Wenyue LI, Mingxiu ZHANG, Peipei WANG, Yangyang SHUAI, Hong ZHANG. Long noncoding RNA HClnc1 promotes proliferation and migration of liver cancer cells by targeting RBBP5/KAT2B complex to enhance ODC1 transcription [J]. Journal of Southern Medical University, 2025, 45(9): 1919-1926. |
| [2] | Yating HUANG, Zhenyou WANG. A coupled diffusion-based model of interaction between tumor metastasis and myeloid-derived suppressive cells [J]. Journal of Southern Medical University, 2025, 45(8): 1768-1776. |
| [3] | Xiuying GONG, Shunfu HOU, Miaomiao ZHAO, Xiaona WANG, Zhihan ZHANG, Qinghua LIU, Chonggao YIN, Hongli LI. LncRNA SNHG15 promotes proliferation, migration and invasion of lung adenocarcinoma cells by regulating COX6B1 through sponge adsorption of miR-30b-3p [J]. Journal of Southern Medical University, 2025, 45(7): 1498-1505. |
| [4] | Jiahao LI, Ruiting XIAN, Rong LI. Down-regulation of ACADM-mediated lipotoxicity inhibits invasion and metastasis of estrogen receptor-positive breast cancer cells [J]. Journal of Southern Medical University, 2025, 45(6): 1163-1173. |
| [5] | Tianli SONG, Yimin WANG, Tong SUN, Xu LIU, Sheng HUANG, Yun RAN. Zheng Gan Decoction inhibits diethylnitrosamine-induced hepatocellular carcinoma in rats by activating the Hippo/YAP signaling pathway [J]. Journal of Southern Medical University, 2025, 45(4): 799-809. |
| [6] | Shunjie QING, Zhiyong SHEN. High expression of hexokinase 2 promotes proliferation, migration and invasion of colorectal cancer cells by activating the JAK/STAT pathway and regulating tumor immune microenvironment [J]. Journal of Southern Medical University, 2025, 45(3): 542-553. |
| [7] | Jinhua ZOU, Hui WANG, Dongyan ZHANG. SLC1A5 overexpression accelerates progression of hepatocellular carcinoma by promoting M2 polarization of macrophages [J]. Journal of Southern Medical University, 2025, 45(2): 269-284. |
| [8] | Xiangzhuo MIAO, Pengyu ZHU, Huohui OU, Qing ZHU, Linyuan YU, Baitang GUO, Wei LIAO, Yu HUANG, Leyang XIANG, Dinghua YANG. Overexpression of parathyroid hormone-like hormone facilitates hepatocellular carcinoma progression and correlates with adverse outcomes [J]. Journal of Southern Medical University, 2025, 45(10): 2135-2145. |
| [9] | Jinguo WANG, Yang MA, Zhaoxin LI, Lifei HE, Yingze HUANG, Xiaoming FAN. PDZ-binding kinase as a prognostic biomarker for pancreatic cancer: a pan-cancer analysis and validation in pancreatic adenocarcinoma cells [J]. Journal of Southern Medical University, 2025, 45(10): 2210-2222. |
| [10] | Qiao CHU, Xiaona WANG, Jiaying XU, Huilin PENG, Yulin ZHAO, Jing ZHANG, Guoyu LU, Kai WANG. Pulsatilla saponin D inhibits invasion and metastasis of triple-negative breast cancer cells through multiple targets and pathways [J]. Journal of Southern Medical University, 2025, 45(1): 150-161. |
| [11] | Meng XU, Lina CHEN, Jinyu WU, Lili LIU, Mei SHI, Hao ZHOU, Guoliang ZHANG. Mechanism of Hedyotis diffusa-Scutellaria barbata D. Don for treatment of primary liver cancer: analysis with network pharmacology, molecular docking and in vitro validation [J]. Journal of Southern Medical University, 2025, 45(1): 80-89. |
| [12] | Xiaohua CHEN, Hui LU, Ziliang WANG, Lian WANG, Yongsheng XIA, Zhijun GENG, Xiaofeng ZHANG, Xue SONG, Yueyue WANG, Jing LI, Jianguo HU, Lugen ZUO. Role of Abelson interactor 2 in progression and prognosis of gastric cancer and its regulatory mechanisms [J]. Journal of Southern Medical University, 2024, 44(9): 1653-1661. |
| [13] | Liping ZHANG, Xijuan LIU, Xiao HU, Jiali WANG, Xihe YU, Guoliang LI, Haimin YOU, Qizhou ZHANG, Haibo ZHANG. Efficacy and safety of transcatheter arterial chemoembolization followed by hepatic arterial infusion chemotherapy combined with TKI and PD-1 inhibitors as first-line treatment for advanced hepatocellular carcinoma [J]. Journal of Southern Medical University, 2024, 44(9): 1831-1838. |
| [14] | Kai JI, Guanyu YU, Leqi ZHOU, Tianshuai ZHANG, Qianlong LING, Wenjiang MAN, Bing ZHU, Wei ZHANG. HNRNPA1 gene is highly expressed in colorectal cancer: its prognostic implications and potential as a therapeutic target [J]. Journal of Southern Medical University, 2024, 44(9): 1685-1695. |
| [15] | Qianyi CHEN, Shuhan SHANG, Huan LU, Sisi LI, Zhimian SUN, Xirui FAN, Zhilin QI. Calenduloside E inhibits hepatocellular carcinoma cell proliferation and migration by down-regulating GPX4 and SLC7A11 expression through the autophagy pathway [J]. Journal of Southern Medical University, 2024, 44(7): 1327-1335. |
| Viewed | ||||||
|
Full text |
|
|||||
|
Abstract |
|
|||||