Journal of Southern Medical University ›› 2026, Vol. 46 ›› Issue (1): 166-174.doi: 10.12122/j.issn.1673-4254.2026.01.18

Previous Articles    

Exosomes from folic acid-treated subpatellar fat pad-derived mesenchymal stem cells promote M2 polarization of macrophages in vitro

Zhe WANG1,2(), Keyu KONG3, Minghao JIN3, Sonu NG3, Wenxuan FAN3, Zanjing ZHAI3, Zihao HU1,2, Lin NIU2, Yansong QI2(), Yongsheng XU1,2()   

  1. 1.Inner Mongolia Clinical Medical College, Inner Mongolia Medical University, Hohhot 010017, China
    2.Orthopedics Center (Sports Medicine Center), Inner Mongolia Autonomous Region People's Hospital, Hohhot 010017, China
    3.Shanghai Key Laboratory of Orthopaedic Implants, Department of Orthopaedic Surgery, Shanghai Ninth People's Hospital, Shanghai 201200, China
  • Received:2025-06-27 Online:2026-01-20 Published:2026-01-16
  • Contact: Yansong QI, Yongsheng XU E-mail:jonna170308@163.com;malaqinfu@126.com;xys_sportsmedicine@126.com

Abstract:

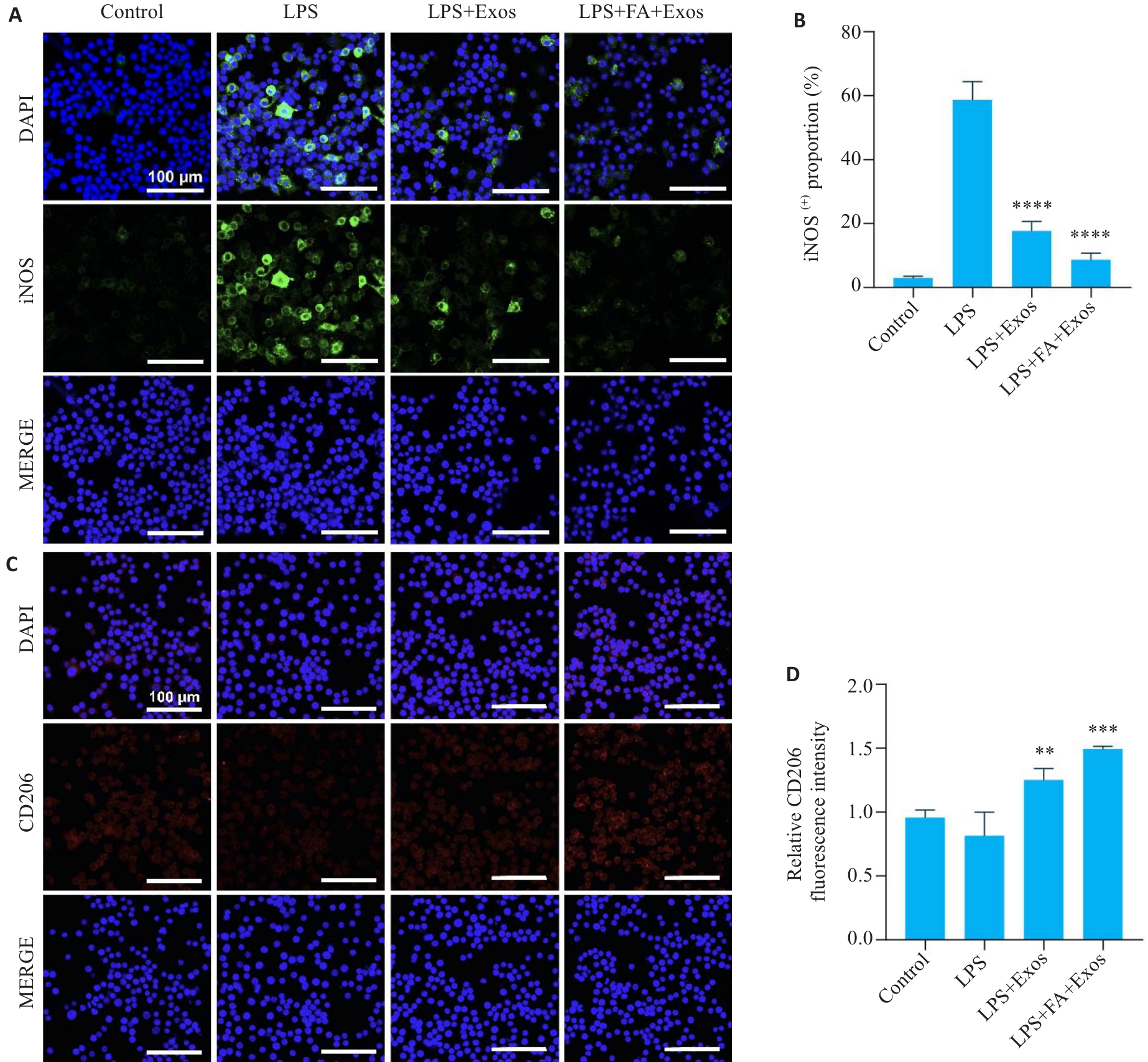
Objective To evaluate the effect of exosomes derived from folic acid (FA)-treated infrapatellar fat pad mesenchymal stem cells (IPFP-MSCs) on M1 and M2 polarization of macrophages in vitro. Methods Infrapatellar fat pad tissues were obtained from surgical patients without knee osteoarthritis to isolate IPFP-MSCs. The exosomes were extracted from the cell cultures with or without FA treatment and identified by transmission electron microscopy, TEM, NTA and Western blotting. RAW264.7 cells were induced with lipopolysaccharide (LPS) and incubated with exosomes from FA-treated or untreated IPFP-MSCs for 12 h, and Exos uptake was observed using confocal microscopy. The changes in expression levels of IL-1β, IL-6, TNF-α, iNOS, ARG1, MRC1, and CD206 in the macrophages were detected using qRT-PCR, ELISA, flow cytometry and immunofluorescence staining. Results The exosomes derived from IPFP-MSCs showed a typical cup shape, were positive for CD9 and CD81, and could be uptaken by macrophages. In LPS-induced macrophages, incubation with exosomes from FA-treated IPFP-MSCs significantly decreased the expressions of IL-1β, IL-6, TNF‑α, and NOS2, and increased the expressions of ARG1 and MRC1. Treatment of the macrophages with exosomes from FA-treated IPFP-MSCs significantly lowered CD86-positive cell percentage, increased CD206-positive cells and the CD206/CD86 ratio, lowered cellular expression of iNOS, and enhanced the expression of CD206. Conclusion Exosomes from FA-treated IPFP-MSCs promotes M2 polarization of macrophages more effectively than exosomes from unmodified IPFP-MSCs, suggesting a new exosome modification strategy for targeted treatment of knee osteoarthritis.

Key words: folic acid, macrophage, exosomes, mesenchymal stem cells, osteoarthritis