Journal of Southern Medical University ›› 2025, Vol. 45 ›› Issue (12): 2738-2746.doi: 10.12122/j.issn.1673-4254.2025.12.21

Previous Articles    

Human umbilical cord mesenchymal stem cell grafting alleviates inflammatory response in type 1 diabetic mice by suppressing M1 macrophage polarization through Chi3l1

Xinxin LIU1(), Yingrui XU2, Hongna SHENG3, Hao LIU1()   

  1. 1.Department of Laboratory Medicine, Shandong Provincial Third Hospital, Shandong University, Jinan 250031, China
    2.Elderly Care Services and Management, Nanjing University of Chinese Medicine, Nanjing 210023, China
    3.Department of Obstetrics, Second Hospital of Tianjin Medical University, Tianjin 300211, China
  • Received:2025-04-21 Online:2025-12-20 Published:2025-12-22
  • Contact: Hao LIU E-mail:1165462226@qq.com;13651138303@163.com

Abstract:

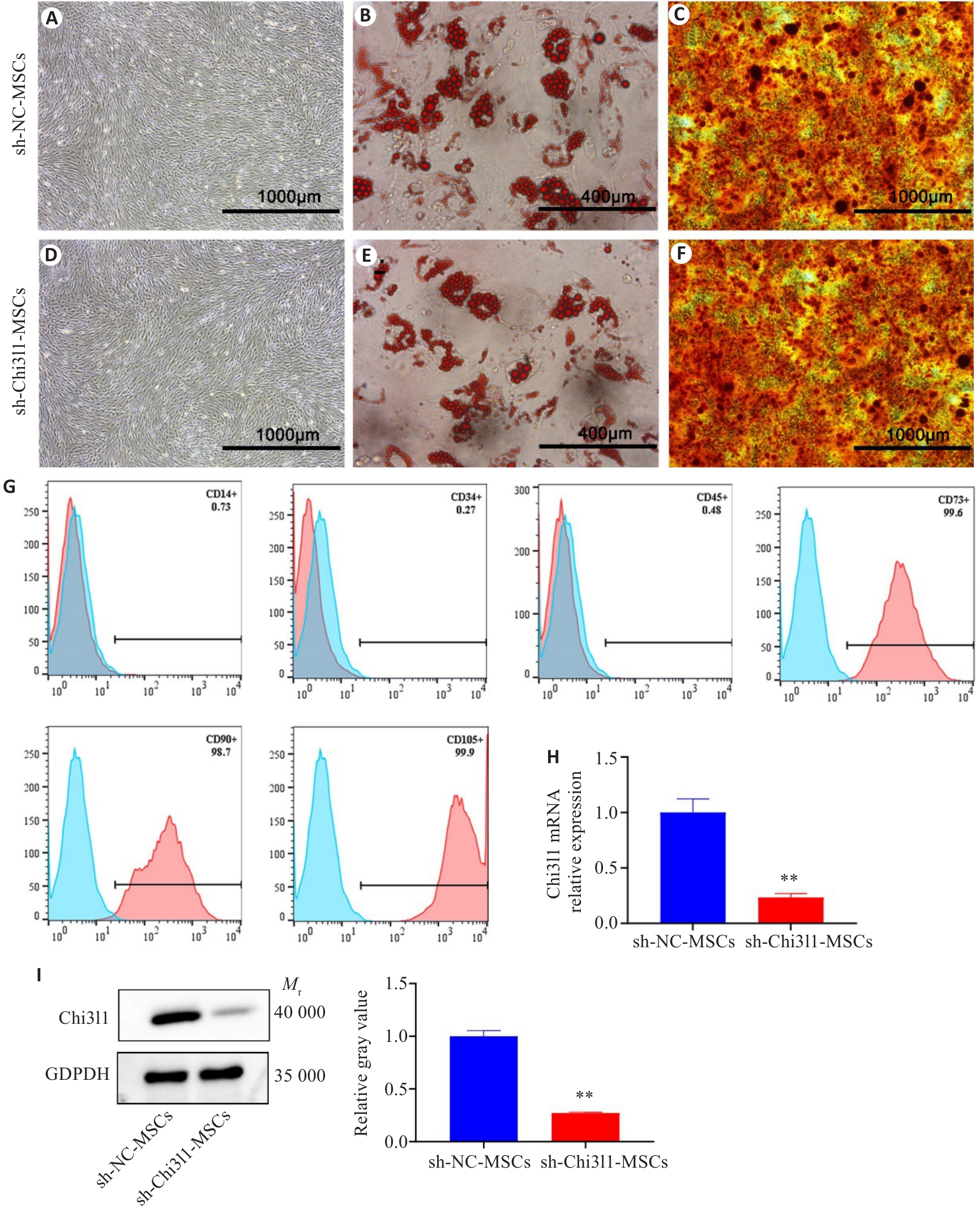
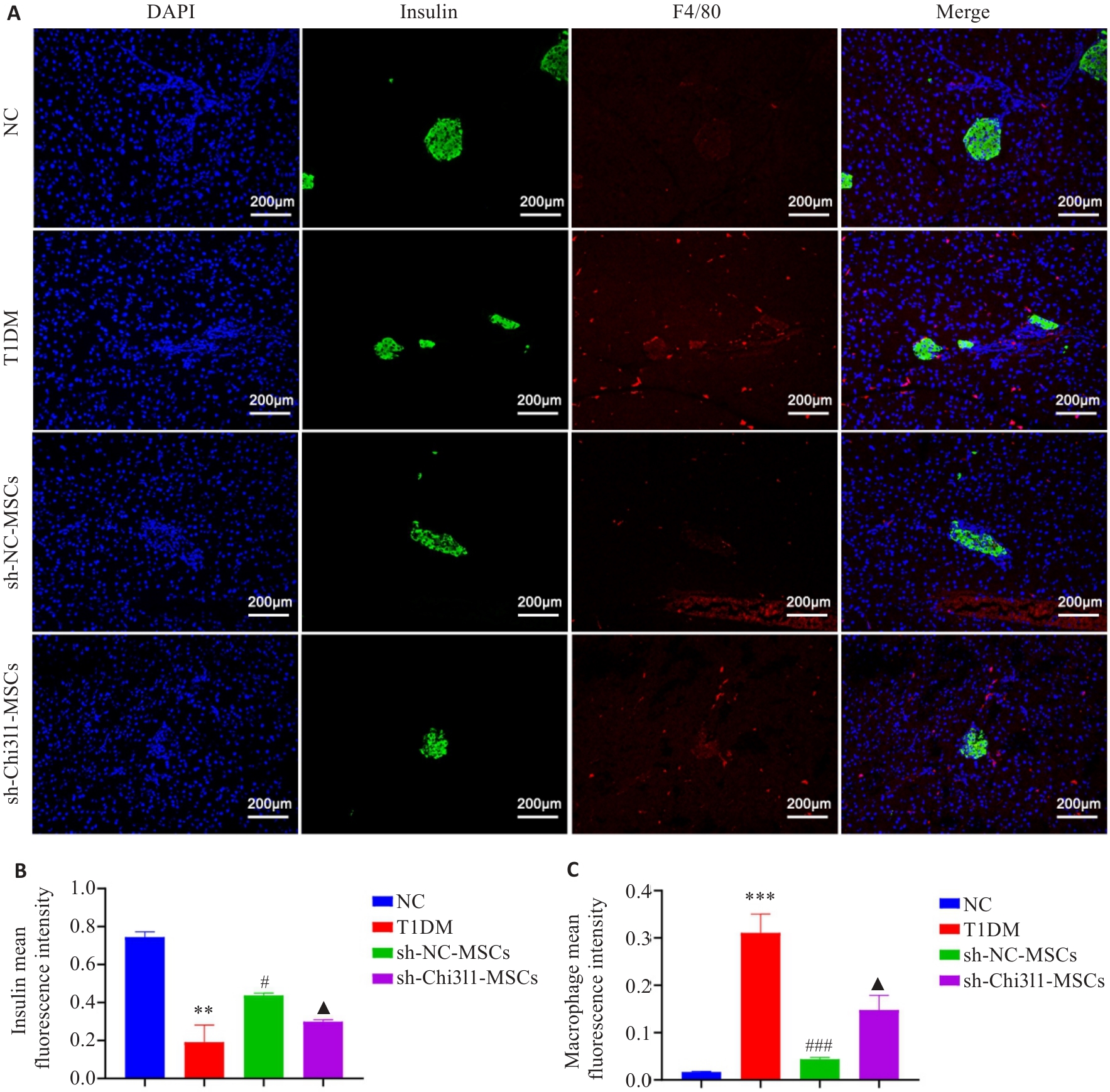
Objective To explore the role of Chi3l1 in human umbilical cord mesenchymal stem cell (hUC-MSCs) therapy of type 1 diabetes. Methods hUC-MSCs with stable Chi3l1 knockdown (sh-Chi3l1-MSCs) were constructed using a lentiviral vector and characterized by flow cytometry and adipogenic and osteogenic induction. In adult C57BL/6J mouse models of streptozotocin-induced T1DM, the therapeutic effects of sh-NC-MSCs and sh-Chi3l1-MSCs grafting were evaluated by observing changes in clinical manifestations, blood glucose, body weight and pancreatic tissue pathologies. Insulin content and macrophage infiltration in the islets were detected using immunohistochemistry and immunofluorescence staining. The effects of these two stem cells on induced polarization of co-cultured mouse bone marrow macrophages were assessed using flow cytometry by detecting the mRNA expressions of iNOS, Arg-1, TNF-α, IL-6, IL-10, IL-13, and IL-1β using qPCR. Results The constructed sh-Chi3l1-MSCs retained the characteristics of MSCs but showed reduced therapeutic efficacy in T1DM mice. Immunofluorescence staining showed that the number of macrophages in the pancreatic tissue of the mice treated with sh-Chi3l1-MSCs was higher than that in MSCs treatment group. In the co-culture experiments, sh-Chi3l1-MSCs exhibited a lowered capacity to suppress M1 polarization of the macrophages and a reduced efficacy to promote differentiation of M2-type macrophage subset. Analysis with qPCR showed that the expressions of M1 macrophage marker iNOS and the inflammatory factors TNF-α, IL-6, and IL-1β increased, while the expressions of M2 macrophage marker Arg-1 and the cytokines IL-13 and IL-10 were decreased significantly in sh-Chi3l1-MSCs group. Conclusion In T1DM mouse models, hUC-MSCs mitigate inflammatory responses by suppressing the production of pro-inflammatory M1-type macrophages via Chi3l1.

Key words: human umbilical cord mesenchymal stem cells, Chi3l1, M1-type macrophage polarization, type 1 diabetes mellitus