南方医科大学学报 ›› 2025, Vol. 45 ›› Issue (10): 2199-2209.doi: 10.12122/j.issn.1673-4254.2025.10.16

• • 上一篇    

球松素靶向肠上皮细胞PI3K/AKT/CCL2轴抑制巨噬细胞肠道浸润缓解葡聚糖硫酸钠诱导的小鼠结肠炎

张可妮1(), 乔通1, 尹林1, 黄菊2,3, 耿志军2,3, 左芦根3, 胡建国1,3, 李静1,3()   

  1. 1.蚌埠医科大学第一附属医院,检验科,安徽 蚌埠 233000
    2.蚌埠医科大学第一附属医院,中心实验室,安徽 蚌埠 233000
    3.蚌埠医科大学第一附属医院,炎症相关性疾病基础与转化研究安徽省重点实验室,安徽 蚌埠 233000
  • 收稿日期:2025-05-14 出版日期:2025-10-20 发布日期:2025-10-24
  • 通讯作者: 李静 E-mail:kenizhang0906@163.com;lijingbyfy@bbmu.edu.cn
  • 作者简介:张可妮,在读硕士研究生,E-mail: kenizhang0906@163.com
  • 基金资助:
    安徽省临床医学研究转化项目(202427b10020088);炎症相关性疾病基础与转化研究安徽省重点实验室开放课题(YZ2024D10);安徽省高校优秀青年基金项目(2022AH030138);安徽省教育厅优秀青年教师培育项目(YQYB2023019)

Pinostrobin targets the PI3K/AKT/CCL2 axis in intestinal epithelial cells to inhibit intestinal macrophage infiltration and alleviate dextran sulfate sodium-induced colitis in mice

Keni¹ ZHANG1(), Tong¹ QIAO1, Lin¹ YIN1, Ju HUANG2,3, Zhijun GENG2,3, Lugen³ ZUO3, Jianguo HU1,3, Jing LI1,3()   

  1. 1.Department of Clinical Laboratory, First Affiliated Hospital of Bengbu Medical University, Bengbu 233000, China
    2.Central Laboratory, First Affiliated Hospital of Bengbu Medical University, Bengbu 233000, China
    3.Anhui Provincial Key Laboratory of Basic and Translational Research on Inflammatory Diseases, First Affiliated Hospital of Bengbu Medical University, Bengbu 233000, China
  • Received:2025-05-14 Online:2025-10-20 Published:2025-10-24
  • Contact: Jing LI E-mail:kenizhang0906@163.com;lijingbyfy@bbmu.edu.cn

摘要:

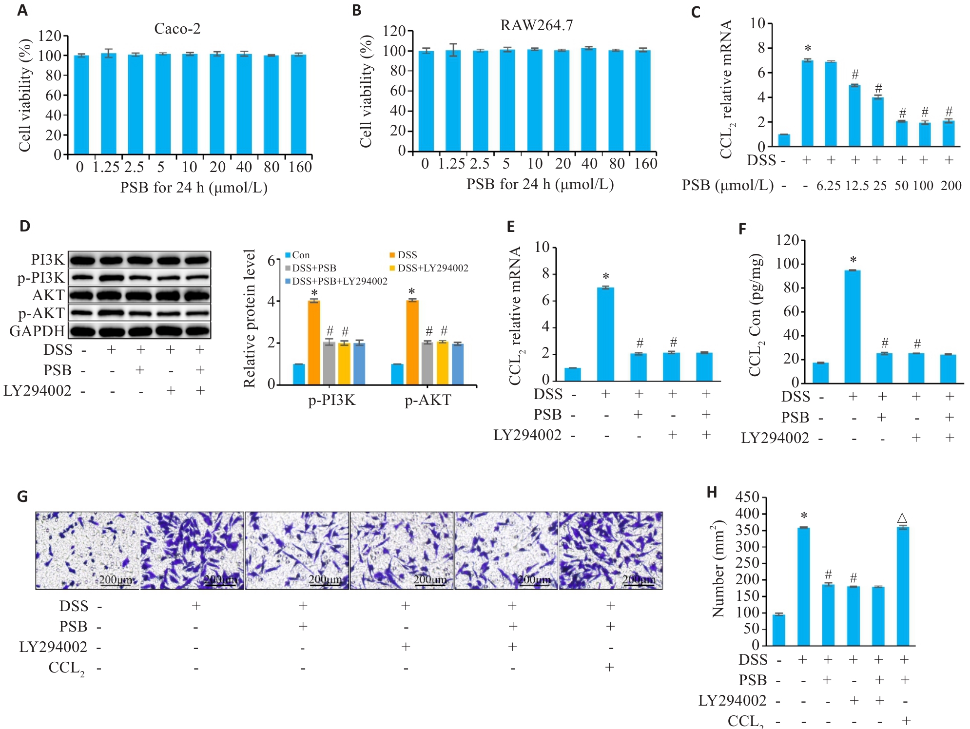
目的 探讨天然黄酮类化合物球松素(PSB)调控巨噬细胞肠道浸润缓解葡聚糖硫酸钠(DSS)诱导的小鼠结肠炎的作用机制。 方法 将30只C57BL/6雄性小鼠随机分为对照组(WT)、DSS模型组(DSS)及PSB干预组(30、60、120 mg/kg),6只/组。通过体质量变化、疾病活动指数(DAI)、结肠长度及组织病理学评分评估结肠炎表型;免疫荧光检测紧密连接蛋白ZO-1/Claudin-1表达;流式细胞术定量分析结肠巨噬细胞(CD45+F4/80+CD11b+)浸润及极化表型(M1:iNOS+;M2:CD206+);ELISA及RT-qPCR检测炎症因子(TNF-α、IL-6)及趋化因子(CCL2、CXCL10、CX3CL1)表达;Western blotting分析PI3K/AKT磷酸化水平;体外浓度梯度实验明确PSB抑制CCL2的最佳剂量;Transwell实验验证CCL2介导的巨噬细胞迁移;结合网络药理学预测关键靶点通路。 结果 预实验确定PSB 60 mg/kg为最佳治疗剂量,缓解DSS诱导的结肠炎症状:与DSS组相比,PSB组体质量下降减少(P<0.05),DAI评分降低(P<0.05),结肠长度恢复(P<0.05)。PSB上调紧密连接蛋白ZO-1/Claudin-1表达(P<0.05),抑制结肠固有层巨噬细胞浸润(F4/80阳性细胞显著减少,P<0.05)并调控其极化(抑制M1促炎亚群,激活M2修复亚群,P<0.05)。分子机制分析结果显示,PSB抑制肠上皮细胞PI3K/AKT磷酸化水平(P<0.05),抑制趋化因子CCL2表达(P<0.05),并阻断CCL2介导的RAW264.7细胞迁移,该效应可被外源性CCL2逆转。网络药理学富集分析及体外补救实现证明PI3K/AKT及CCL2趋化因子信号通路为核心调控靶点。 结论 球松素通过靶向抑制肠上皮细胞PI3K/AKT通路活化,减少CCL2分泌,进而阻断巨噬细胞趋化迁移并调控其极化表型,缓解DSS诱导的小鼠结肠炎,为炎症性肠病的天然化合物干预提供新策略。

关键词: 球松素, 葡聚糖硫酸钠, 结肠炎, 巨噬细胞浸润, PI3K/AKT信号通路, CCL2

Abstract:

Objective To investigate the mechanism through which pinostrobin (PSB) alleviates dextran sulfate sodium (DSS)-induced colitis in mice. Methods C57BL/6 mice were randomized into control group, DSS model group, and PSB intervention (30, 60, and 120 mg/kg) groups. Colitis severity of the mice was assessed by examining body weight changes, disease activity index (DAI), colon length, and histopathology. The expressions of tight junction proteins ZO-1 and claudin-1 in the colon tissues were examined using immunofluorescence staining, and macrophage infiltration and polarization were analyzed with flow cytometry. ELISA and RT-qPCR were used for detecting the expressions of inflammatory factors (TNF‑α and IL-6) and chemokines (CCL2, CXCL10, and CX3CL1) in the colon tissues, and PI3K/AKT phosphorylation levels were analyzed with Western blotting. In cultured Caco-2 and RAW264.7 cells, the effect of PSB on CCL2-mediated macrophage migration was assessed using Transwell assay. Network pharmacology analysis was performed to predict the key pathways that mediate the therapeutic effect of PSB. Results In DSS-induced mouse models, PSB at 60 mg/kg optimally alleviated colitis, shown by reduced weight loss and DAI scores and increased colon length. PSB treatment significantly upregulated ZO-1 and claudin-1 expressions in the colon tissues, inhibited colonic macrophage infiltration, and promoted the shift of macrophage polarization from M1 to M2 type. In cultured intestinal epithelial cells, PSB significantly inhibited PI3K/AKT phosphorylation and suppressed chemokine CCL2 expression. PSB treatment obviously blocked CCL2-mediated macrophage migration of RAW264.7 cells, which could be reversed by exogenous CCL2. Network pharmacology analysis and rescue experiments confirmed PI3K/AKT and CCL2 signaling as the core targets of PSB. Conclusion PSB alleviates DSS-induced colitis in mice by targeting intestinal epithelial PI3K/AKT signaling, reducing CCL2 secretion, and blocking macrophage chemotaxis and migration, highlighting the potential of PSB as a novel natural compound for treatment of inflammatory bowel disease.

Key words: pinostrobin, dextran sulfate sodium, colitis, infiltration of macrophages, PI3K/AKT signaling pathway, CCL2