Journal of Southern Medical University ›› 2025, Vol. 45 ›› Issue (12): 2561-2572.doi: 10.12122/j.issn.1673-4254.2025.12.04

Previous Articles    

Kahweol improves motor function of mice with spinal cord injury by inhibiting microglial activation via regulating the IκBα/NF-κB pathway

Jinzhi XIA1,5(), Yue CHEN3,5, Lü REN3,5, Jing LI1,2, Xue SONG2,4, Lu TAO2,4, Jianguo HU1,2()   

  1. 1.Department of Clinical Laboratory, First Affiliated Hospital of Bengbu Medical University, Bengbu 233004, China
    2.Anhui Provincial Key Laboratory of Basic and Translational Research of Inflammation-related Diseases, First Affiliated Hospital of Bengbu Medical University, Bengbu 233004, China
    3.Department of Rehabilitation Medicine, First Affiliated Hospital of Bengbu Medical University, Bengbu 233004, China
    4.Department of Central Laboratory, First Affiliated Hospital of Bengbu Medical University, Bengbu 233004, China
    5.College of Laboratory Medicine, Bengbu Medical University, Bengbu 233030, China
  • Received:2025-05-16 Online:2025-12-20 Published:2025-12-22
  • Contact: Jianguo HU E-mail:Jinzhixia0511@163.com;jghu9200@bbmu.edu.cn
  • Supported by:
    National Natural Science Foundation of China(82471399)

Abstract:

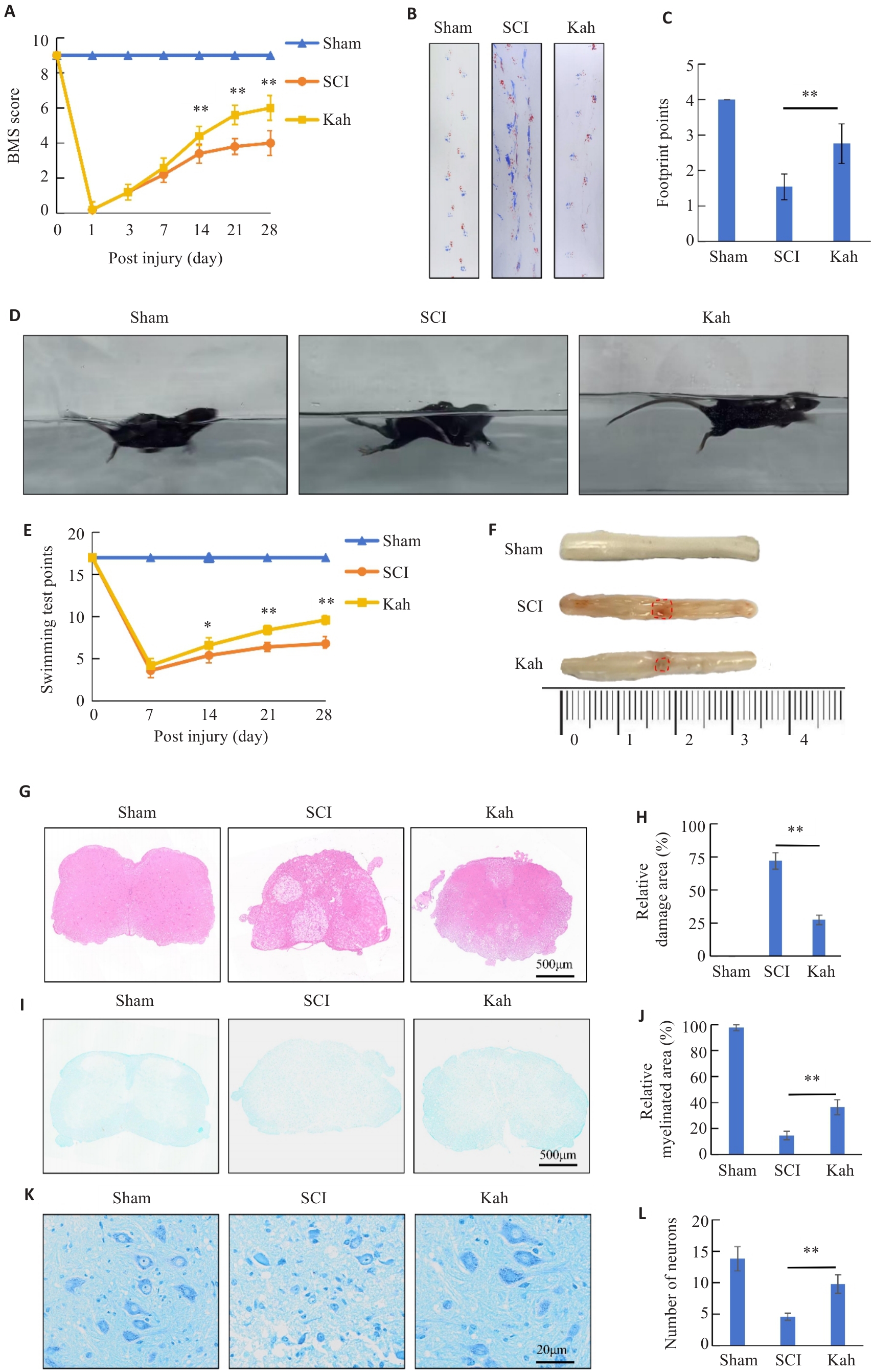
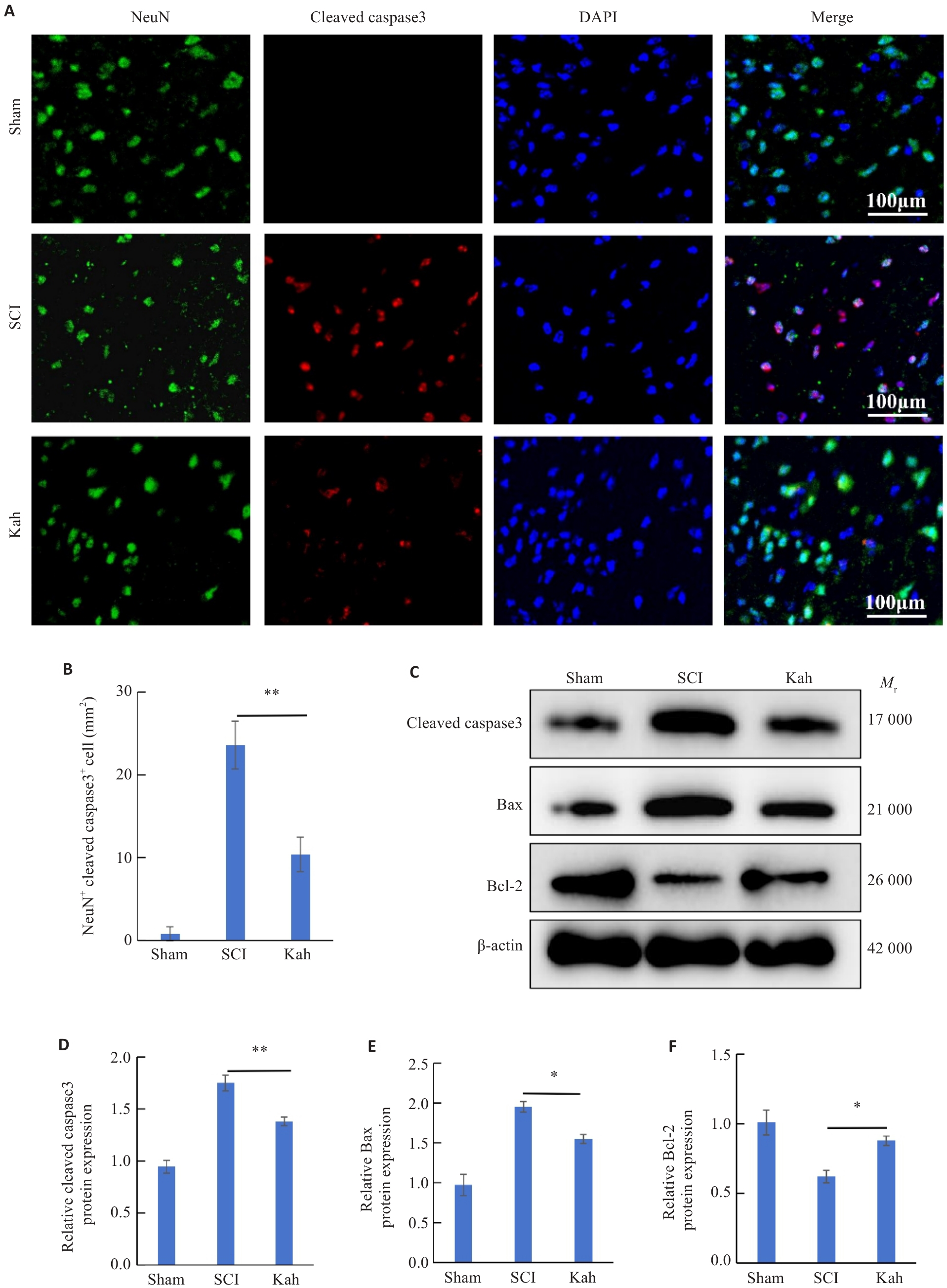
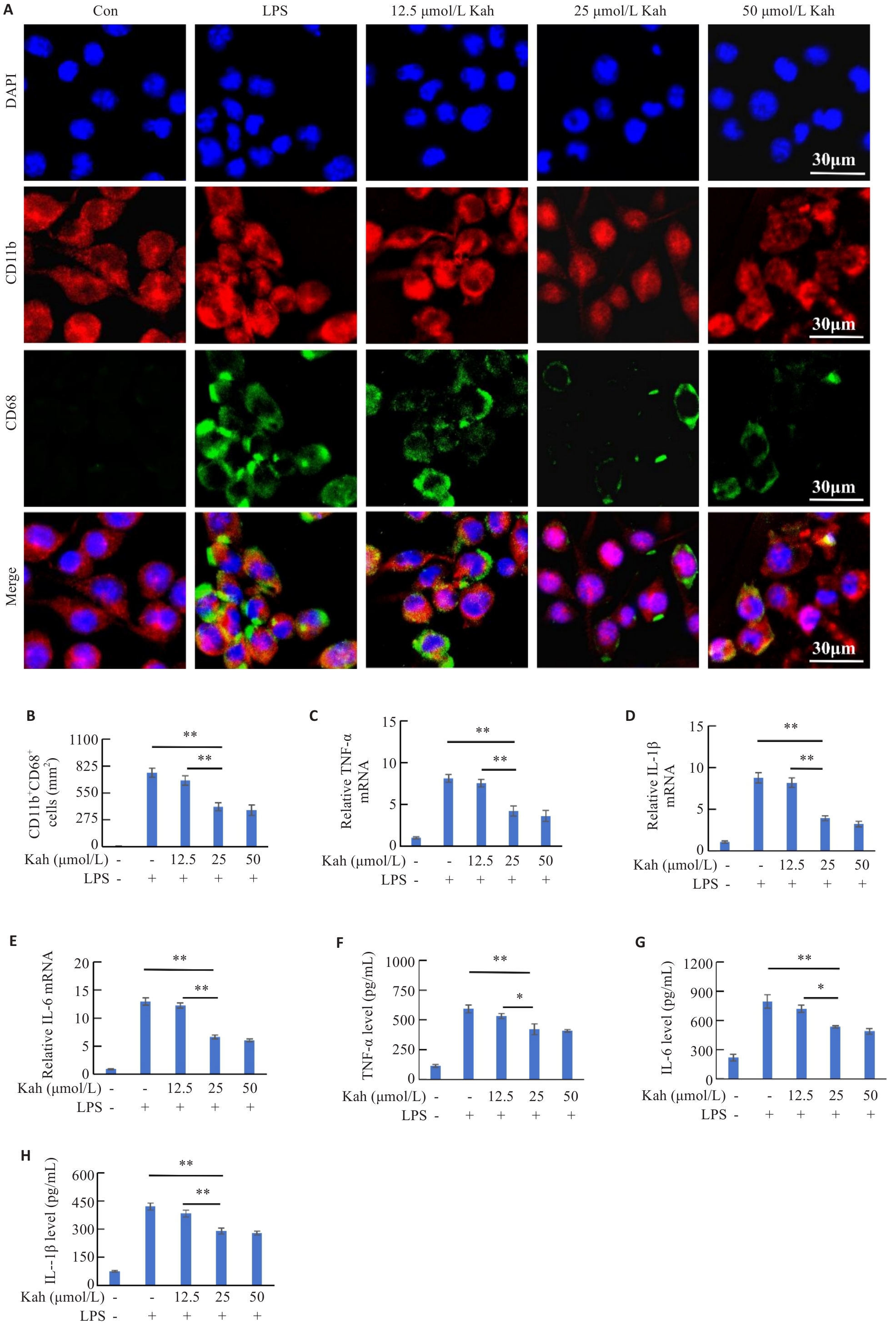
Objective To investigate the mechanism of kahweol for promoting motor function recovery in mice with spinal cord injury (SCI). Methods Fifty-four 8- to 10- week-old C57BL/6J mice were randomized equally into sham operation (laminectomy only) group, SCI group (laminectomy with spinal cord contusion), and Kahweol treatment group (with daily intraperitoneal injection of 20 mg/kg Kahweol following SCI). Motor function of the mice was evaluated using BMS scores, footprint analysis, and swimming test, and SCI area, myelin integrity, and neuron survival were assessed using HE, LFB, and Nissl staining. In a co-culture system of lipopolysaccharide (LPS)‑stimulated BV2 cells and HT22 neurons, the effects of different concentrations of Kahweol and PMA, a NF-κB pathway activator, on the number of activated microglia and apoptotic neurons were evaluated with immunofluorescence staining, and the changes in apoptosis-related proteins and IκBα/NF‑κB pathway proteins were detected using Western blotting. The levels of inflammatory factors (TNF-α, IL-6, and IL-1β) were measured by qRT-PCR and ELISA. Results In the mice with SCI, kahweol treatment significantly promoted motor function recovery, reduced injury area in the spinal cord tissue, and increased the myelinated area and number of neurons. In both the mouse models and the cell co-culture system, kahweol treatment effectively alleviated neuronal apoptosis by inhibiting microglial activation and reducing the release of inflammatory factors. The results of Western blotting showed that kahweol significantly decreased the phosphorylation levels of NF‑κB and IκBα. In the cell co-culture system, PMA obviously attenuated the inhibitory effect of kahweol on BV2 cell activation and neuronal apoptosis. Conclusion Kahweol promotes motor function recovery of mice with SCI by suppressing microglial activation via inhibiting the NF‑κB pathway, which shed light on a new strategy for clinical treatment of SCI.

Key words: spinal cord injury, kahweol, microglia, neuronal apoptosis, nuclear factor-κB