南方医科大学学报 ›› 2026, Vol. 46 ›› Issue (1): 175-182.doi: 10.12122/j.issn.1673-4254.2026.01.19

• • 上一篇    下一篇

ERI3在肝癌中高表达并与患者不良预后相关

赵新丽1,2(), 王豪杰1,2, 宋银春1,2, 袁帅1,2, 张振1,2, 周星琦1,2, 李姗姗1,2, 李娴1,2(), 李锋1,2()   

  1. 1.蚌埠医科大学药学院,安徽 蚌埠 233030
    2.安徽省生化药物工程技术研究中心,安徽 蚌埠 233030
  • 收稿日期:2025-06-22 出版日期:2026-01-20 发布日期:2026-01-16
  • 通讯作者: 李娴,李锋 E-mail:1850466372@qq.com;Lixian0813@126.com;1583635955@qq.com
  • 作者简介:赵新丽,在读硕士研究生,E-mail: 1850466372@qq.com
  • 基金资助:
    安徽省重点研究与开发计划资助项目(202104g01020017);安徽省高校科研项目(2024AH051219);安徽省高校科研项目(2024AH051249);安徽省质量工程项目(2024cxcysj171)

ERI3 expression is elevated in hepatocellular carcinoma and correlates with poor patient prognosis

Xinli ZHAO1,2(), Haojie WANG1,2, Yinchun SONG1,2, Shuai YUAN1,2, Zhen ZHANG1,2, Xingqi ZHOU1,2, Shanshan LI1,2, Xian LI1,2(), Feng LI1,2()   

  1. 1.School of Pharmacy, Bengbu Medical University, Bengbu 233030, China
    2.Anhui Provincial Engineering Research Center for Biochemical Pharmaceuticals, Bengbu 233030, China
  • Received:2025-06-22 Online:2026-01-20 Published:2026-01-16
  • Contact: Xian LI, Feng LI E-mail:1850466372@qq.com;Lixian0813@126.com;1583635955@qq.com

摘要:

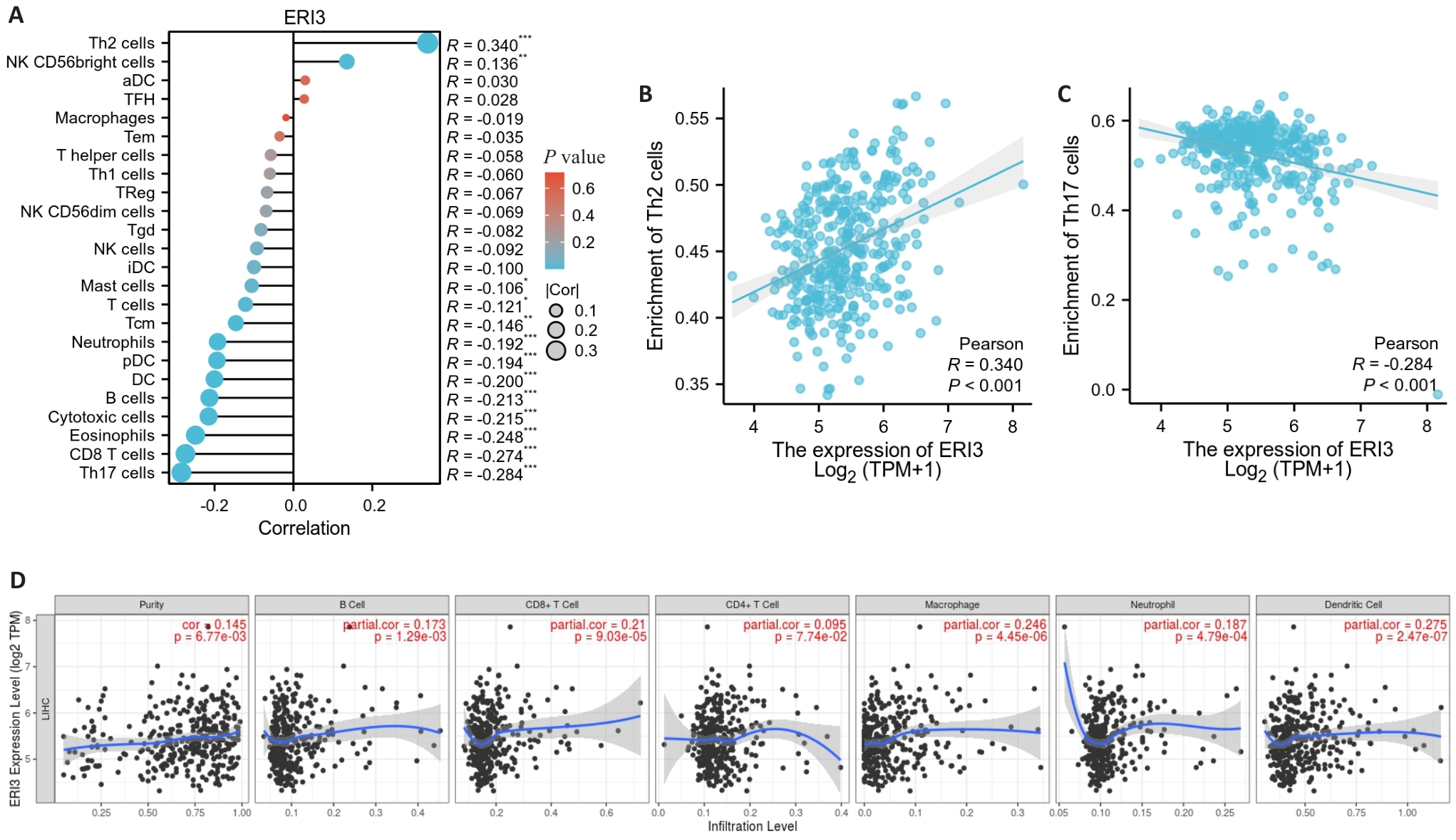
目的 明确核糖核酸外切酶3(ERI3)在肝癌组织中的表达情况,并分析其对患者远期预后的评估价值以及对肿瘤细胞转移的影响和可能的机制。 方法 通过TCGA-LIHC数据集(377例肝癌与50例癌旁组织),采用DESeq2进行ERI3差异表达分析,结合HPA数据库免疫组化验证。通过STRING与GeneMANIA构建蛋白互作网络;利用Cox回归、KM生存分析评估预后价值;ROC曲线分析诊断效能;ssGSEA算法进行免疫浸润相关性研究;多因素Cox回归构建列线图预后模型。实验验证采用人肝癌细胞系SMMC-7721,通过敲低基因ERI3后,使用克隆形成、划痕及Transwell实验检测增殖、迁移与侵袭能力。 结果 ERI3在肝癌组织中显著高表达(P<0.001),且表达水平随TNM分期升高而递增(T1-T4:P<0.001)。高表达ERI3患者总生存期(OS,HR=2.86,95% CI:1.68-4.88,P<0.001)、疾病特异性生存期(DSS,HR=2.27,P=0.013)及无进展生存期(PFI,HR=1.83,P=0.012)均显著缩短。诊断效能分析显示ERI3的AUC达0.955(95% CI:0.931-0.978)。免疫浸润研究发现ERI3与Th2细胞呈正相关(r=0.340,P<0.001),与Th17细胞呈负相关(r=-0.284,P<0.001)。多因素Cox回归证实ERI3是独立预后因子(HR=1.987, P=0.003),据此构建的列线图预测效能良好(C-index=0.668)。体外实验表明,敲低ERI3可显著抑制SMMC-7721细胞的增殖、迁移及侵袭能力(P<0.05)。 结论 ERI3高表达可显著促进肝癌细胞增殖、迁移和侵袭,且与患者预后不良有关。

关键词: 肝癌, ERI3, 转移, 预后

Abstract:

Objective To analyze the expression pattern of Exoribonuclease Family Member 3 (ERI3) in hepatocellular carcinoma (HCC) tissues and its influences on long-term prognosis and cancer cell metastasis. Methods Based on the TCGA-LIHC dataset (including 377 HCC and 50 adjacent normal tissues), the differential expression of ERI3 was analyzed using DESeq2, and the results were validated using immunohistochemical data from the HPA database. A protein-protein interaction network was constructed using STRING and GeneMANIA. The prognostic value of ERI3 was assessed by Cox regression and Kaplan-Meier (KM) survival analyses, its diagnostic efficacy evaluated by ROC curve analysis, and its correlation with immune infiltration analyzed with ssGSEA algorithm. A nomogram prognostic model was established using multivariate Cox regression. For functional validation of ERI3 in vitro, a human HCC cell line SMMC-7721 with ERI3 knockdown was constructed, and the changes in cell proliferation, migration, and invasion were assessed using CCK-8, colony formation, wound healing, and Transwell assays. Results ERI3 was significantly overexpressed in HCC tissues (P<0.001) and its expression levels increased progressively with advanced TNM stages (T1-T4: P<0.001). In HCC patients, high ERI3 expressions were correlated with a reduced overall survival (HR=2.86, 95% CI: 1.68-4.88; P<0.001), disease-specific survival (HR=2.27, P=0.013), and progression-free interval (HR=1.83, P=0.012). Diagnostic efficacy analysis revealed an AUC of 0.955 (95% CI: 0.931-0.978) for ERI3. Immune infiltration studies demonstrated a positive correlation of ERI3 expression level with Th2 cells (r=0.340, P<0.001) and a negative correlation with Th17 cells (r=-0.284, P<0.001). Multivariate Cox regression analysis identified ERI3 as an independent prognostic factor for HCC (HR=1.987, P=0.003), and the constructed nomogram showed a good predictive accuracy (C-index=0.668). In SMMC-7721 cells, ERI3 knockdown significantly suppressed cell proliferation, migration, and invasion. Conclusion ERI3 overexpression promotes HCC cell proliferation, migration, and invasion and is strongly linked to a poor prognosis of the patients.

Key words: hepatocellular carcinoma, ERI3, metastasis, prognosis