南方医科大学学报 ›› 2025, Vol. 45 ›› Issue (12): 2561-2572.doi: 10.12122/j.issn.1673-4254.2025.12.04

• • 上一篇    下一篇

咖啡豆醇通过调控IκBα/NF-κB通路抑制小胶质细胞活化改善脊髓损伤后小鼠的运动功能

夏金枝1,5(), 陈悦3,5, 任侣3,5, 李静1,2, 宋雪2,4, 陶露2,4, 胡建国1,2()   

  1. 1.蚌埠医科大学第一附属医院 检验科,安徽 蚌埠 233004
    2.蚌埠医科大学第一附属医院 炎症相关性疾病基础与转化研究安徽省重点实验室,安徽 蚌埠 233004
    3.蚌埠医科大学第一附属医院 康复科,安徽 蚌埠 233004
    4.蚌埠医科大学第一附属医院 中心实验室,安徽 蚌埠 233004
    5.蚌埠医科大学检验医学院,安徽 蚌埠 233030
  • 收稿日期:2025-05-16 出版日期:2025-12-20 发布日期:2025-12-22
  • 通讯作者: 胡建国 E-mail:Jinzhixia0511@163.com;jghu9200@bbmu.edu.cn
  • 作者简介:夏金枝,在读硕士研究生,E-mail: Jinzhixia0511@163.com
  • 基金资助:
    国家自然科学基金(82471399)

Kahweol improves motor function of mice with spinal cord injury by inhibiting microglial activation via regulating the IκBα/NF-κB pathway

Jinzhi XIA1,5(), Yue CHEN3,5, Lü REN3,5, Jing LI1,2, Xue SONG2,4, Lu TAO2,4, Jianguo HU1,2()   

  1. 1.Department of Clinical Laboratory, First Affiliated Hospital of Bengbu Medical University, Bengbu 233004, China
    2.Anhui Provincial Key Laboratory of Basic and Translational Research of Inflammation-related Diseases, First Affiliated Hospital of Bengbu Medical University, Bengbu 233004, China
    3.Department of Rehabilitation Medicine, First Affiliated Hospital of Bengbu Medical University, Bengbu 233004, China
    4.Department of Central Laboratory, First Affiliated Hospital of Bengbu Medical University, Bengbu 233004, China
    5.College of Laboratory Medicine, Bengbu Medical University, Bengbu 233030, China
  • Received:2025-05-16 Online:2025-12-20 Published:2025-12-22
  • Contact: Jianguo HU E-mail:Jinzhixia0511@163.com;jghu9200@bbmu.edu.cn
  • Supported by:
    National Natural Science Foundation of China(82471399)

摘要:

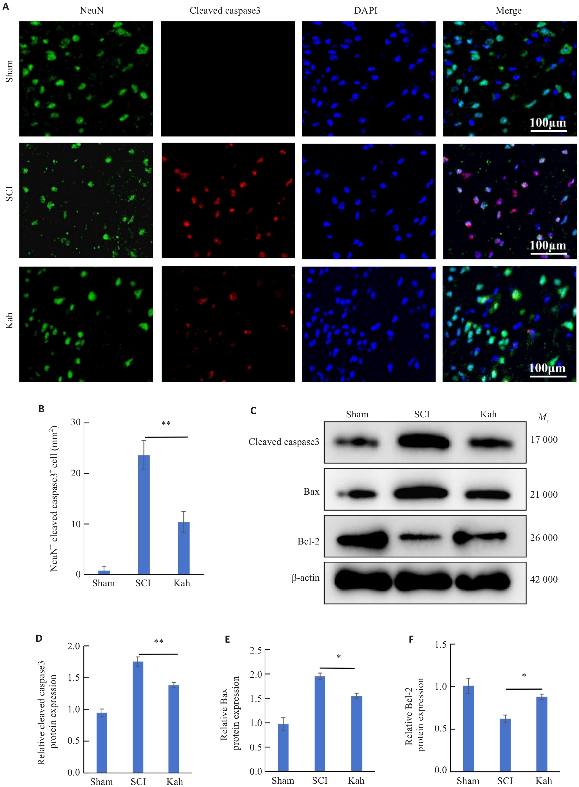
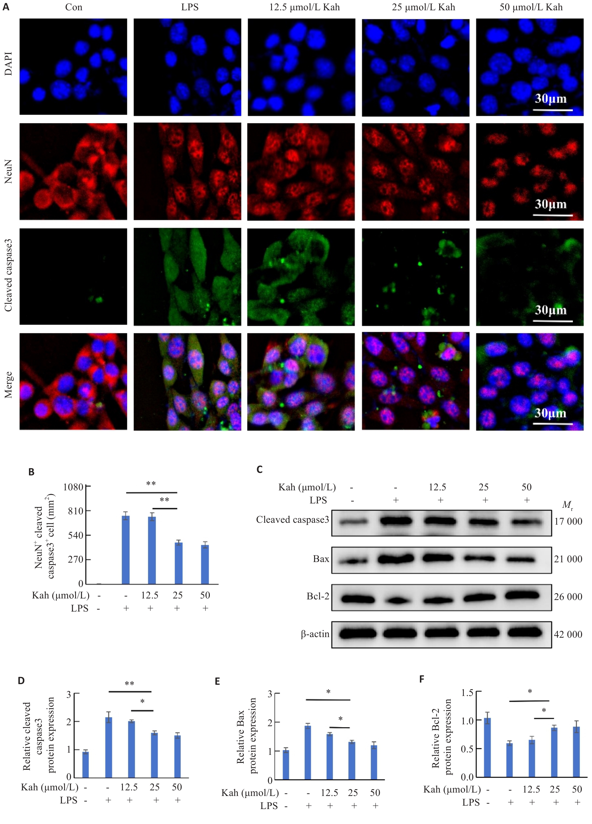
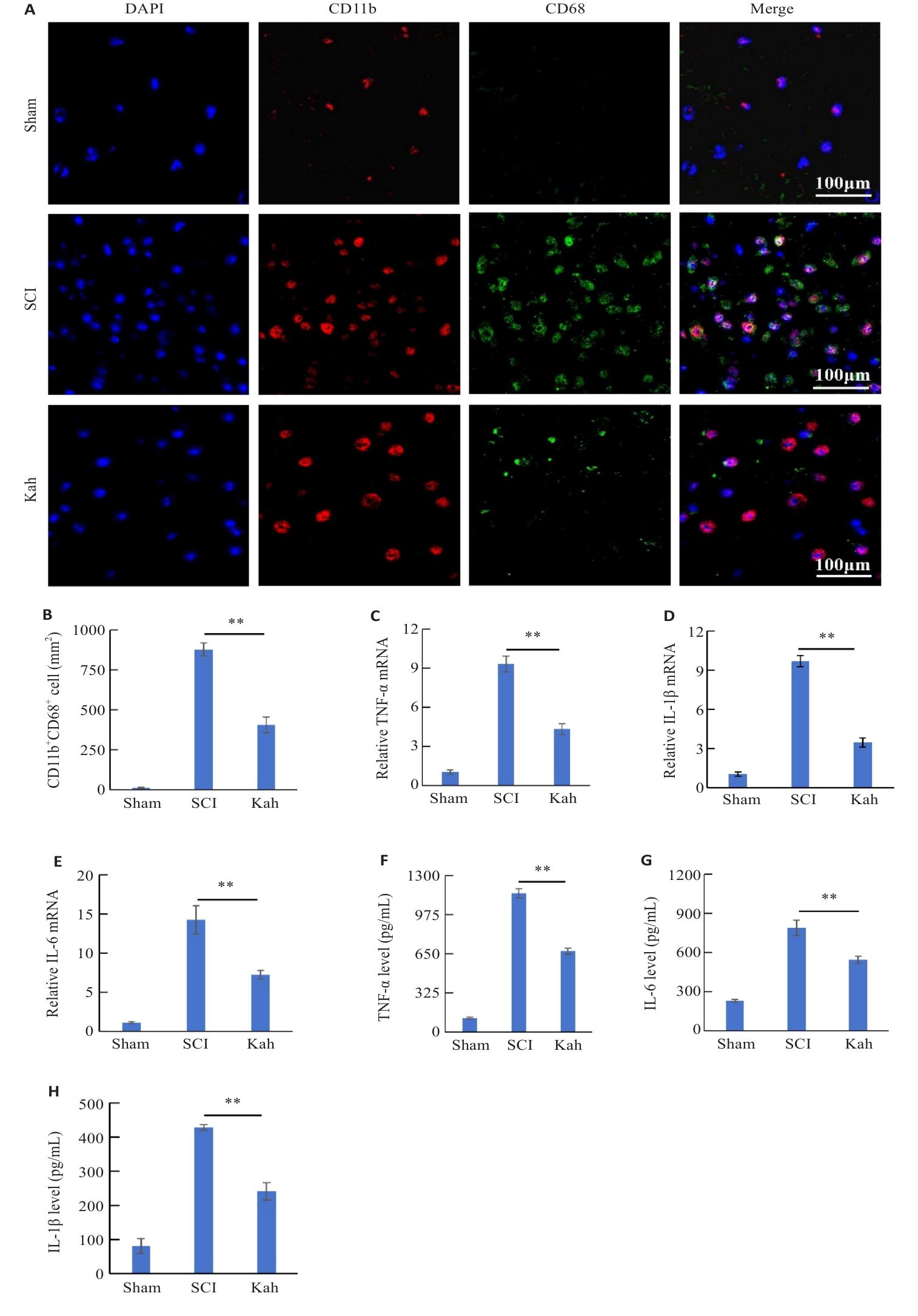
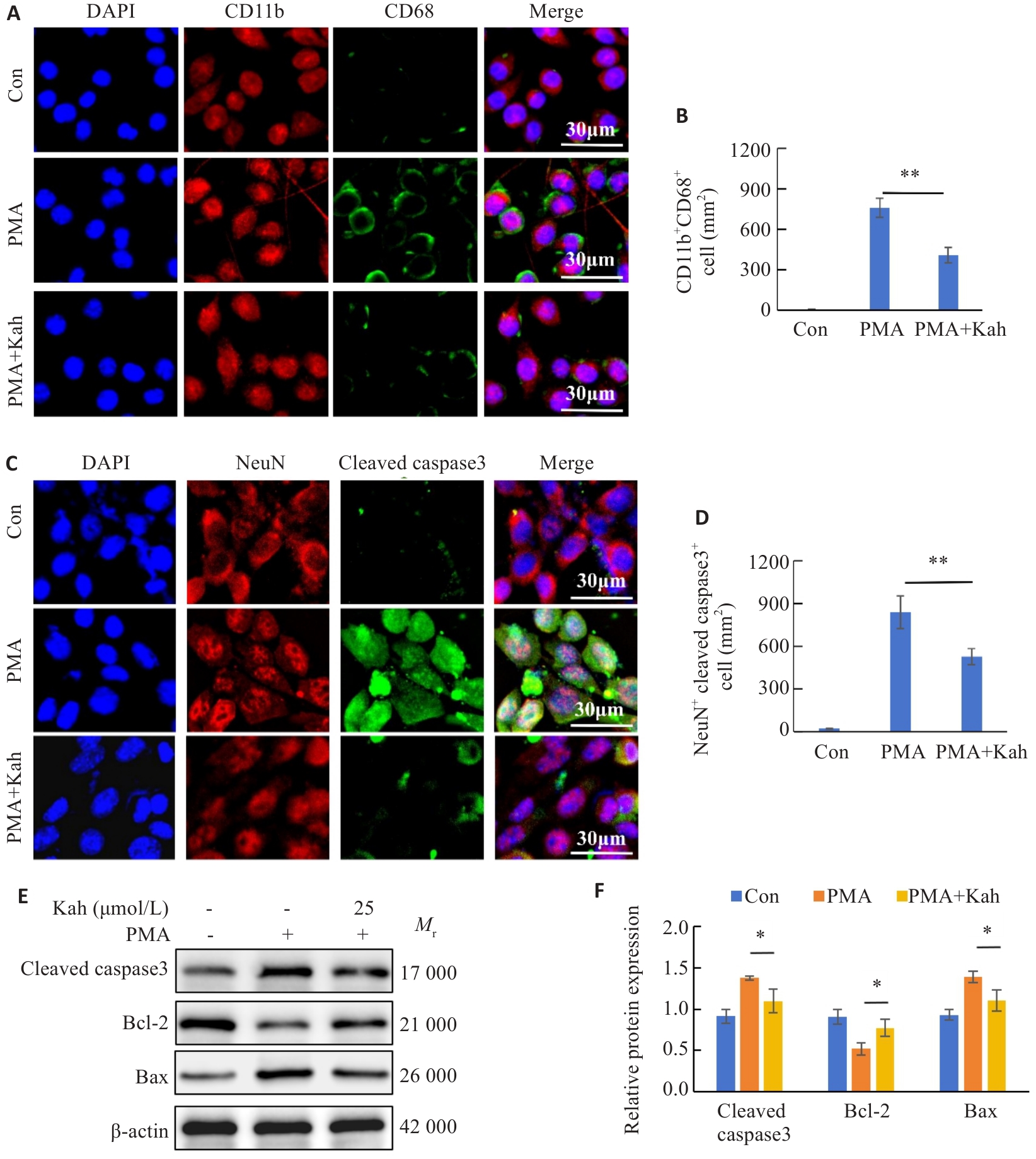
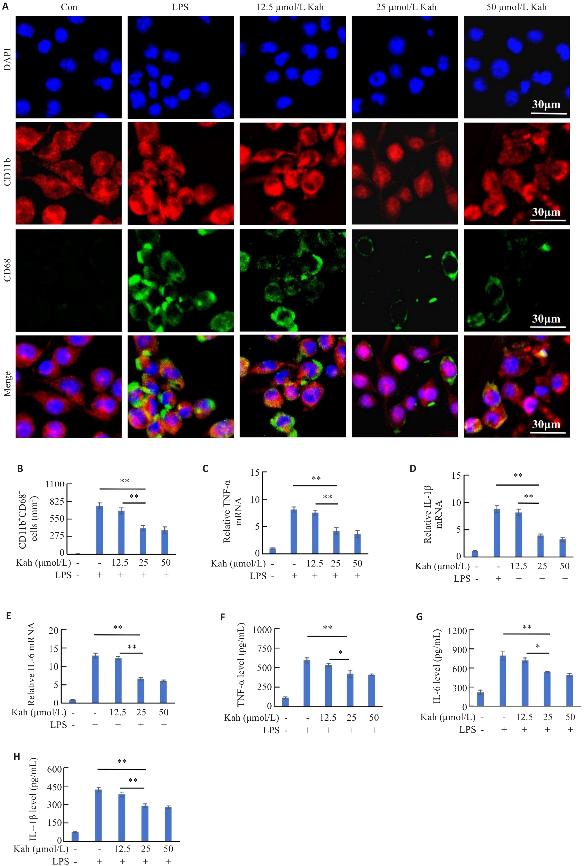
目的 探究咖啡豆醇(Kah)在脊髓损伤后通过抑制小胶质细胞活化介导的炎症反应对运动功能恢复的影响,并阐明其作用机制。 方法 随机将54只8~10周龄的C57BL/6J小鼠分为Sham组(只进行椎板剥离), 脊髓损伤(SCI)组(剥离椎板并撞击脊髓),Kah组(术后每日腹腔注射20 mg/kg的Kah),18只/组。采用BMS评分、足迹分析、游泳实验评估小鼠的运动功能。通过HE、快蓝染色及尼氏染色评估脊髓损伤区域、髓鞘完整性和神经元存活。使用脂多糖刺激BV2细胞建立体外炎症模型及BV2/HT22神经元共培养体系,利用不同浓度Kah干预,通过免疫荧光对体内外活化的小胶质细胞及神经元凋亡的数量进行评估;通过Western blotting检测凋亡相关蛋白(Bax/Bcl-2/cleaved caspase3)及IκBα/NF-κB通路蛋白。通过qRT-PCR 、ELISA检测炎症因子(TNF-α、IL-6、IL-1β)水平。使用NF-κB通路激活剂PMA于体外实验进行干预,分析Kah的作用机制。 结果 Kah治疗改善了SCI小鼠的运动功能;组织学检测显示,Kah组脊髓组织病理性损伤区域较SCI组缩小(P<0.001),同时髓鞘化面积及神经元数目增加(P<0.001);体内外实验显示,Kah通过抑制小胶质细胞的活化并减少其释放炎症因子缓解神经元凋亡;Western blotting结果显示,Kah可降低NF-κB及IκBα的磷酸化水平。体外免疫荧光结果证实,与Kah干预组相比,给予PMA后,活化的BV2细胞及凋亡的神经元增加(P<0.05)。 结论 Kah通过抑制NF-κB通路调控小胶质细胞活化来促进SCI后运动功能的恢复,为临床治疗提供了潜在新策略。

关键词: 脊髓损伤, 咖啡豆醇, 小胶质细胞, 神经元凋亡, NF-κB

Abstract:

Objective To investigate the mechanism of kahweol for promoting motor function recovery in mice with spinal cord injury (SCI). Methods Fifty-four 8- to 10- week-old C57BL/6J mice were randomized equally into sham operation (laminectomy only) group, SCI group (laminectomy with spinal cord contusion), and Kahweol treatment group (with daily intraperitoneal injection of 20 mg/kg Kahweol following SCI). Motor function of the mice was evaluated using BMS scores, footprint analysis, and swimming test, and SCI area, myelin integrity, and neuron survival were assessed using HE, LFB, and Nissl staining. In a co-culture system of lipopolysaccharide (LPS)‑stimulated BV2 cells and HT22 neurons, the effects of different concentrations of Kahweol and PMA, a NF-κB pathway activator, on the number of activated microglia and apoptotic neurons were evaluated with immunofluorescence staining, and the changes in apoptosis-related proteins and IκBα/NF‑κB pathway proteins were detected using Western blotting. The levels of inflammatory factors (TNF-α, IL-6, and IL-1β) were measured by qRT-PCR and ELISA. Results In the mice with SCI, kahweol treatment significantly promoted motor function recovery, reduced injury area in the spinal cord tissue, and increased the myelinated area and number of neurons. In both the mouse models and the cell co-culture system, kahweol treatment effectively alleviated neuronal apoptosis by inhibiting microglial activation and reducing the release of inflammatory factors. The results of Western blotting showed that kahweol significantly decreased the phosphorylation levels of NF‑κB and IκBα. In the cell co-culture system, PMA obviously attenuated the inhibitory effect of kahweol on BV2 cell activation and neuronal apoptosis. Conclusion Kahweol promotes motor function recovery of mice with SCI by suppressing microglial activation via inhibiting the NF‑κB pathway, which shed light on a new strategy for clinical treatment of SCI.

Key words: spinal cord injury, kahweol, microglia, neuronal apoptosis, nuclear factor-κB