Journal of Southern Medical University ›› 2026, Vol. 46 ›› Issue (1): 183-190.doi: 10.12122/j.issn.1673-4254.2026.01.20

Previous Articles    

Overexpression of lncRNA SNHG12 promotes docetaxel resistance of prostate cancer cells by activating PI3K/AKT signaling via interacting with ELAVL1

Cheng ZHAO(), Wen LI, Baoshou ZHENG, Guangming WANG, Zhisong XIAO, Yunpeng LI()   

  1. Department of Urology, First Affiliated Hospital of Dali University, Dali 671000, China
  • Received:2025-06-18 Online:2026-01-20 Published:2026-01-16
  • Contact: Yunpeng LI E-mail:3243330487@qq.com;lyp0872@163.com

Abstract:

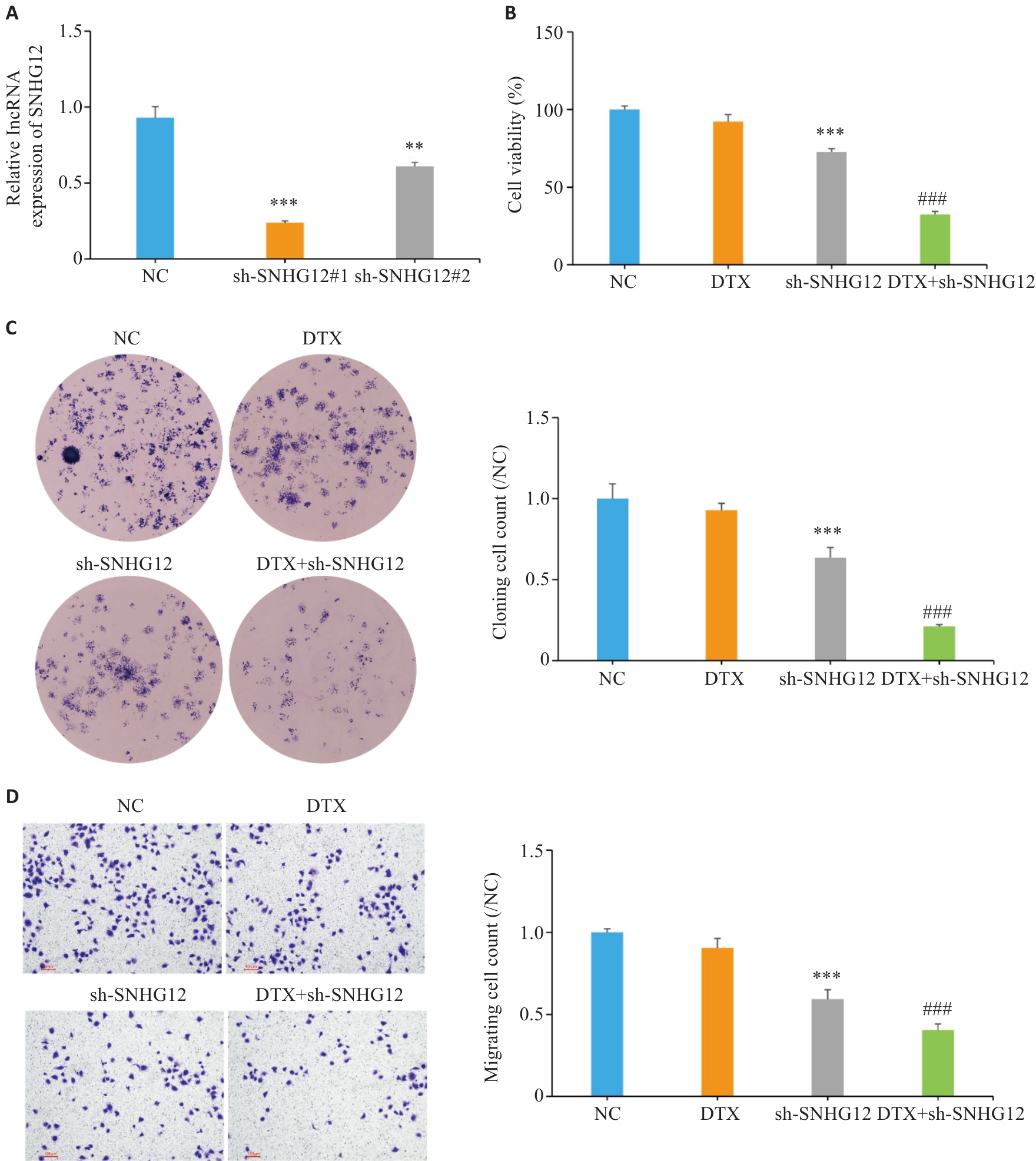
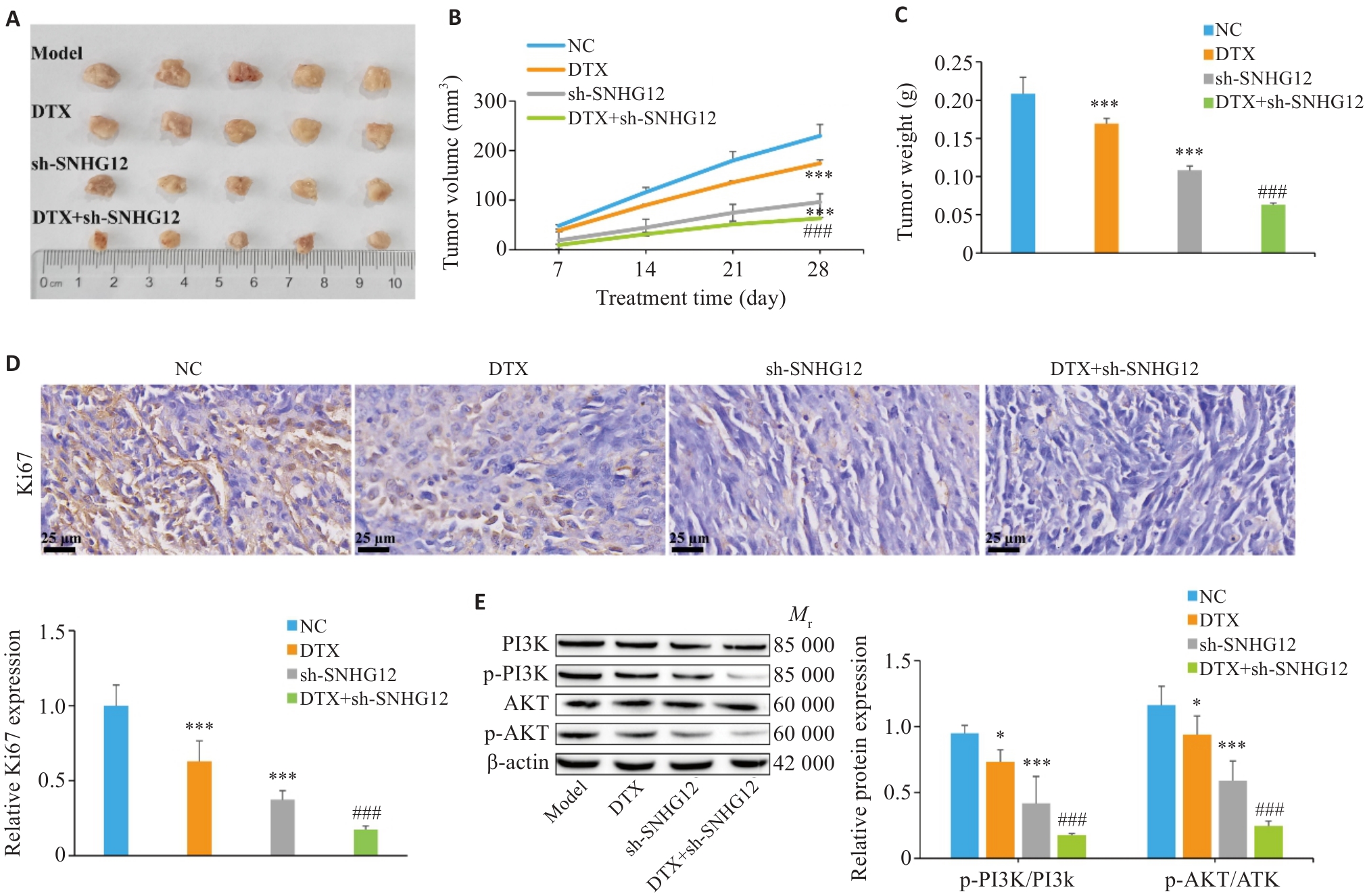
Objective To investigate the regulatory role of lncRNA SNHG12 in docetaxel (DTX) resistance of prostate cancer (PCa) cells. Methods Tumor-bearing male BALB/c nude mouse models were stablished by dorsal subcutaneous injection of PC-3 cells or DTX-resistant PC-3 (PC-3R) cells, either with or without transfection with sh-SNHG12 prior to the injection (n=5). The expressions of the key genes and proteins in the tumor tissues were detected using RT-qPCR, Western blotting, immunofluorescence staining or immunohistochemistry. The proliferation and migration of the treated cells were evaluated with CCK-8, clone formation and Transwell migration assays. RIP-qPCR technique was used to determine the binding between the RNAs and proteins. Results SNHG12 expression was significantly up-regulated in PC-3R cells. SNHG12 knockdown effectively inhibited proliferation and migration of PC-3R cells in vitro and suppressed tumor growth in nude mice. While 10 nmol/L DTX treatment alone did not significantly affect proliferation or migration of PC-3R cells, its combination with SNHG12 knockdown strongly inhibited cell proliferation and migration both in vitro and in the tumor-bearing mice. The expression of ELAVL1 was obviously up-regulated in PC-3R cells, and increased activation level of PI3K/AKT signaling pathway was detected in both PC-3R cells and the xenografts. The effect of SNHG12 knockdown was significantly weakened by treatment with the PI3K activator 740 Y-P. SNHG12 was found to bind to ELAVL1 in PC-3R cells, and mechanistic studies showed that their binding activated the PI3K/AKT signaling pathway to result in DTX resistance in PCa. Conclusion SNHG12 knockdown inhibits DTX resistance of PCa cells by reducing SNHG12 binding to ELAVL1 to inhibit the activation the PI3K/AKT signaling pathway.

Key words: prostate cancer, drug resistance, docetaxel, lncRNA SNHG12, ELAVL1, PI3K / AKT signaling pathway