Journal of Southern Medical University ›› 2025, Vol. 45 ›› Issue (12): 2527-2540.doi: 10.12122/j.issn.1673-4254.2025.12.01
Shicheng XIA1,3(
), Huifang WEI1,3, Weican HONG1,3, Yuming ZHANG2,3, Feiyang YIN1,3, Yixin ZHANG1,3, Linlin ZHANG2,3, Qin GAO2,3(
), Hongwei YE2,3(
)
Received:2025-03-04
Accepted:2025-07-15
Online:2025-12-20
Published:2025-12-22
Contact:
Qin GAO, Hongwei YE
E-mail:12210110342@stu.bbmc.edu.cn;bbmcgq@126.com;yehongwei223@163.com
Supported by:Shicheng XIA, Huifang WEI, Weican HONG, Yuming ZHANG, Feiyang YIN, Yixin ZHANG, Linlin ZHANG, Qin GAO, Hongwei YE. Protective effect of Lonicerae Japonicae Flos extract against doxorubicin-induced myocardial injury in mice and the possible mechanisms[J]. Journal of Southern Medical University, 2025, 45(12): 2527-2540.
Add to citation manager EndNote|Ris|BibTeX
URL: https://www.j-smu.com/EN/10.12122/j.issn.1673-4254.2025.12.01
| Mol ID | Molecule | OB | DL | Core ingredients |
|---|---|---|---|---|
| MOL000006 | luteolin | 36.16 | 0.25 | Yes |
| MOL000098 | quercetin | 46.43 | 0.28 | Yes |
| MOL000358 | beta-sitosterol | 36.91 | 0.75 | No |
| MOL000422 | kaempferol | 41.88 | 0.24 | Yes |
| MOL000449 | Stigmasterol | 43.83 | 0.76 | No |
| MOL001494 | Mandenol | 42 | 0.19 | No |
| MOL001495 | Ethyl linolenate | 46.1 | 0.2 | No |
| MOL002707 | phytofluene | 43.18 | 0.5 | No |
| MOL002773 | beta-carotene | 37.18 | 0.58 | No |
| MOL002914 | eriodyctiol (flavanone) | 41.35 | 0.24 | Yes |
| MOL003006 | (-)-(3R,8S,9R,9aS,10aS)-9-ethenyl-8-(beta-D-glucopyranosyloxy)-2,3,9,9a,10, 10a-hexahydro-5-oxo-5H,8H-pyrano[4,3-d]oxazolo[3,2-a]pyridine-3-carboxylic acid_qt | 87.47 | 0.23 | Yes |
| MOL003014 | secologanic dibutylacetal_qt | 53.65 | 0.29 | Yes |
| MOL003036 | ZINC03978781 | 43.83 | 0.76 | No |
| MOL003044 | chryseriol | 35.85 | 0.27 | Yes |
| MOL003059 | kryptoxanthin | 47.25 | 0.57 | No |
| MOL003062 | 4,5'-Retro-.beta.,.beta.-Carotene-3,3'-dione, 4',5'-didehydro- | 31.22 | 0.55 | No |
| MOL003095 | 5-hydroxy-7-methoxy-2-(3,4,5-trimethoxyphenyl)chromone | 51.96 | 0.41 | Yes |
| MOL003101 | 7-epi-Vogeloside | 46.13 | 0.58 | No |
| MOL003108 | caeruloside C | 55.64 | 0.73 | No |
| MOL003111 | centauroside_qt | 55.79 | 0.5 | Yes |
| MOL003117 | niceracetalides B_qt | 61.19 | 0.19 | Yes |
| MOL003124 | XYLOSTOSIDINE | 43.17 | 0.64 | No |
| MOL003128 | dinethylsecologanoside | 48.46 | 0.48 | No |
Tab.1 Main active components and the core ingredients in Lonicerae Japonicae Flos (LJF)
| Mol ID | Molecule | OB | DL | Core ingredients |
|---|---|---|---|---|
| MOL000006 | luteolin | 36.16 | 0.25 | Yes |
| MOL000098 | quercetin | 46.43 | 0.28 | Yes |
| MOL000358 | beta-sitosterol | 36.91 | 0.75 | No |
| MOL000422 | kaempferol | 41.88 | 0.24 | Yes |
| MOL000449 | Stigmasterol | 43.83 | 0.76 | No |
| MOL001494 | Mandenol | 42 | 0.19 | No |
| MOL001495 | Ethyl linolenate | 46.1 | 0.2 | No |
| MOL002707 | phytofluene | 43.18 | 0.5 | No |
| MOL002773 | beta-carotene | 37.18 | 0.58 | No |
| MOL002914 | eriodyctiol (flavanone) | 41.35 | 0.24 | Yes |
| MOL003006 | (-)-(3R,8S,9R,9aS,10aS)-9-ethenyl-8-(beta-D-glucopyranosyloxy)-2,3,9,9a,10, 10a-hexahydro-5-oxo-5H,8H-pyrano[4,3-d]oxazolo[3,2-a]pyridine-3-carboxylic acid_qt | 87.47 | 0.23 | Yes |
| MOL003014 | secologanic dibutylacetal_qt | 53.65 | 0.29 | Yes |
| MOL003036 | ZINC03978781 | 43.83 | 0.76 | No |
| MOL003044 | chryseriol | 35.85 | 0.27 | Yes |
| MOL003059 | kryptoxanthin | 47.25 | 0.57 | No |
| MOL003062 | 4,5'-Retro-.beta.,.beta.-Carotene-3,3'-dione, 4',5'-didehydro- | 31.22 | 0.55 | No |
| MOL003095 | 5-hydroxy-7-methoxy-2-(3,4,5-trimethoxyphenyl)chromone | 51.96 | 0.41 | Yes |
| MOL003101 | 7-epi-Vogeloside | 46.13 | 0.58 | No |
| MOL003108 | caeruloside C | 55.64 | 0.73 | No |
| MOL003111 | centauroside_qt | 55.79 | 0.5 | Yes |
| MOL003117 | niceracetalides B_qt | 61.19 | 0.19 | Yes |
| MOL003124 | XYLOSTOSIDINE | 43.17 | 0.64 | No |
| MOL003128 | dinethylsecologanoside | 48.46 | 0.48 | No |
| Gene name | Betweenness unDir | Closeness unDir | Degree unDir |
|---|---|---|---|
| Akt1 | 3568.885 | 0.004608 | 83 |
| Stat3 | 1519.647 | 0.004149 | 66 |
| Pparg | 1574.181 | 0.004032 | 57 |
| Gsk3b | 2449.064 | 0.004082 | 55 |
| Egfr | 632.9566 | 0.003906 | 54 |
| Esr1 | 1016.3 | 0.003861 | 50 |
| Mmp9 | 1198.398 | 0.003861 | 49 |
| Hif1a | 515.0458 | 0.003876 | 49 |
| Ptgs2 | 971.437 | 0.003861 | 49 |
| Mapk14 | 546.9512 | 0.003831 | 48 |
Tab.2 Top 10 target genes based on degree values
| Gene name | Betweenness unDir | Closeness unDir | Degree unDir |
|---|---|---|---|
| Akt1 | 3568.885 | 0.004608 | 83 |
| Stat3 | 1519.647 | 0.004149 | 66 |
| Pparg | 1574.181 | 0.004032 | 57 |
| Gsk3b | 2449.064 | 0.004082 | 55 |
| Egfr | 632.9566 | 0.003906 | 54 |
| Esr1 | 1016.3 | 0.003861 | 50 |
| Mmp9 | 1198.398 | 0.003861 | 49 |
| Hif1a | 515.0458 | 0.003876 | 49 |
| Ptgs2 | 971.437 | 0.003861 | 49 |
| Mapk14 | 546.9512 | 0.003831 | 48 |
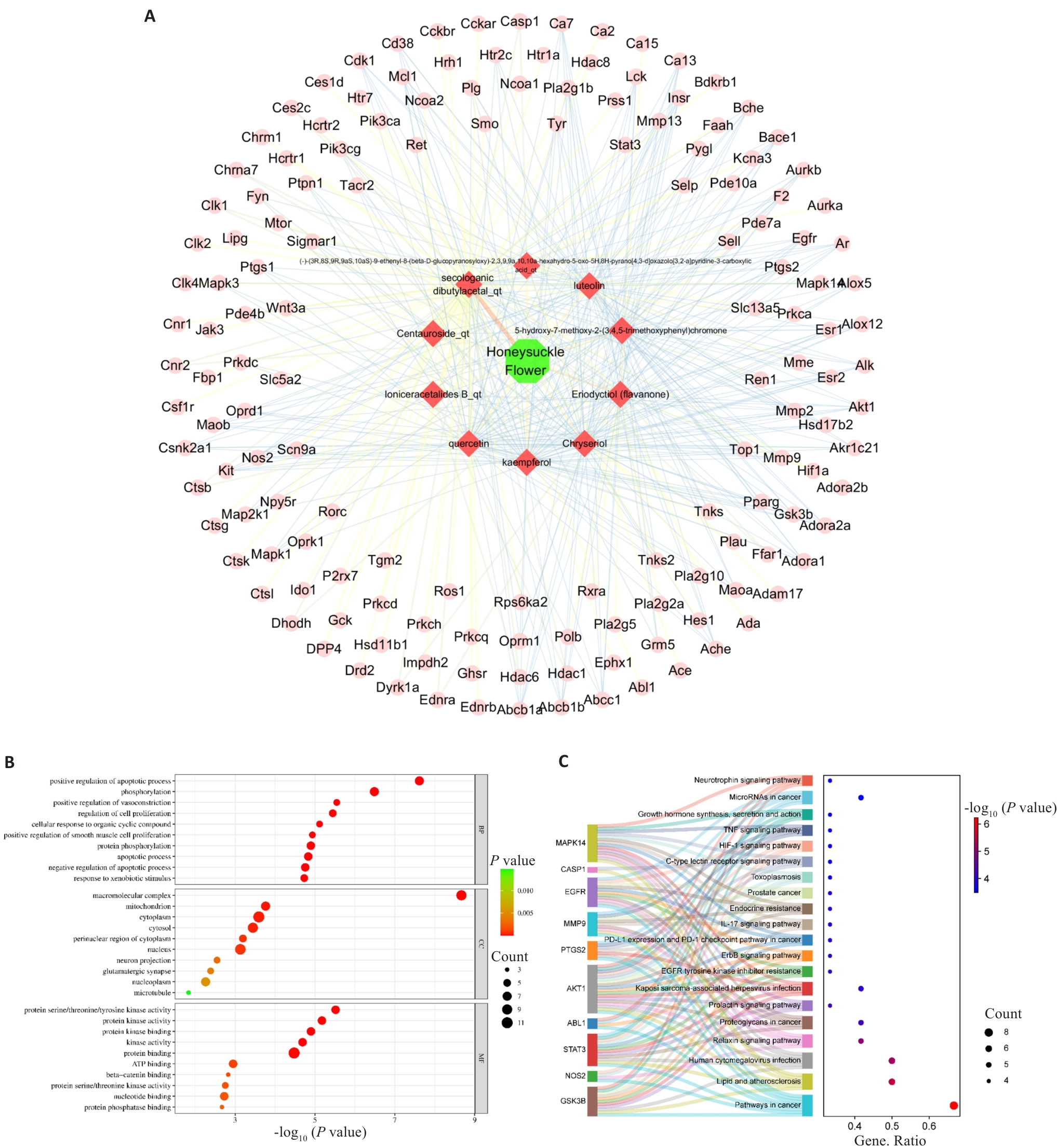
Fig.3 Venn diagram of the target genes of LJF, adriamycin-induced myocardial injury and pyroptosis-related targets (A) and the intersection genes network diagram (B).
| Mol ID | Binding energy (kJ·mol-1) | ||
|---|---|---|---|
| EGFR | AKT1 | GSK3β | |
| MOL000006 | -5.51 | -6.98 | -5.83 |
| MOL000098 | -6.07 | -6.96 | -5.8 |
| MOL000422 | -5.87 | -7.41 | -6.45 |
| MOL002914 | -5.46 | -5.36 | -5.23 |
| MOL003006 | -5.81 | -5.92 | -5.06 |
| MOL003014 | -2.13 | -3.02 | -2.25 |
| MOL003044 | -4.83 | -7.2 | -5.66 |
| MOL003095 | -5 | -6.82 | -5.49 |
| MOL003111 | -6.29 | -3.99 | -3.37 |
| MOL003117 | -5.91 | -5.31 | -4.8 |
Tab.3 Binding energy of the core ingredients of LJF with their core target genes
| Mol ID | Binding energy (kJ·mol-1) | ||
|---|---|---|---|
| EGFR | AKT1 | GSK3β | |
| MOL000006 | -5.51 | -6.98 | -5.83 |
| MOL000098 | -6.07 | -6.96 | -5.8 |
| MOL000422 | -5.87 | -7.41 | -6.45 |
| MOL002914 | -5.46 | -5.36 | -5.23 |
| MOL003006 | -5.81 | -5.92 | -5.06 |
| MOL003014 | -2.13 | -3.02 | -2.25 |
| MOL003044 | -4.83 | -7.2 | -5.66 |
| MOL003095 | -5 | -6.82 | -5.49 |
| MOL003111 | -6.29 | -3.99 | -3.37 |
| MOL003117 | -5.91 | -5.31 | -4.8 |
Fig.5 Molecular docking study of the core ingredients of LJF with their core target genes and their interactions. A: Part of the results of molecular docking results. B: The "drug-component-site of action-type of action-protein" network of EGFR. C: The "drug-component-site of action-type of action-protein" network of GSK3β. D: The "drug-component-site of action-type of action-protein" network of AKT.
Fig. 6 Cardiac echocardiographic findings of the mice and the cardiac function parameters of the mice in each group. A: Cardiac echocardiography of the mice in each group. B: Comparison of cardiac output of the mice among the 5 groups. C: Comparison of the stroke volume of the mice among the 5 groups. D: Comparison of ejection fraction of the mice among the 5 groups. E: Comparison of fraction shorting of the mice among the 5 groups. Data are presented as Mean±SD (n=6). ****P<0.0001 vs Sham group; #P<0.05, ##P<0.01, ###P<0.001, ####P<0.0001 vs DOX group.
Fig.8 Serum levels of CK-MB (A) and LDH (B) and the levels of IL-18 (C) and IL-1β (D) in the myocardial tissue of the mice in each group (Mean±SD, n=6). ****P<0.0001 vs Sham group; #P<0.05, ##P<0.01, ###P<0.001, ####P<0.0001 vs the DOX group.
Fig.9 Expression levels of NLRP3, caspase-1, GSDMD, GSDMD-N, EGFR, AKT, GSK3β, p-AKT and p-GSK3β in the myocardial tissues detected by Western blotting. A-D: Western blotting for detecting the expression levels of EGFR, AKT, p-AKT, GSK3β and p-GSK3β proteins in each group. E-I: Western blotting for detecting the expression levels of NLRP3, caspase-1, GSDMD and GSDMD-N proteins in each group. ***P<0.001, **P<0.01, *P<0.05 vs Sham group; ##P<0.01, #P<0.05 vs DOX group (Mean±SD, n=3).
| [1] | Wang M, Xie D, Zhang M, et al. Multiple ingredients of a Chinese medicine formula Sheng-Mai-San coordinately attenuate doxorubicin-induced cardiotoxicity [J]. Pharmacol Res Mod Chin Med, 2023, 8: 100281. doi:10.1016/j.prmcm.2023.100281 |
| [2] | Powers SK, Duarte JA, Le Nguyen B, et al. Endurance exercise protects skeletal muscle against both doxorubicin-induced and inactivity-induced muscle wasting [J]. Pflugers Arch, 2019, 471(3): 441-53. doi:10.1007/s00424-018-2227-8 |
| [3] | Li D, Zhang W, Fu H, et al. DL-3-n-butylphthalide attenuates doxorubicin-induced acute cardiotoxicity via Nrf2/HO-1 signaling pathway [J]. Heliyon, 2024, 10(5): e27644. doi:10.1016/j.heliyon.2024.e27644 |
| [4] | Chen M, Yi Y, Chen B, et al. Metformin inhibits OCTN1- and OCTN2-mediated hepatic accumulation of doxorubicin and alleviates its hepatotoxicity in mice [J]. Toxicology, 2024, 503: 153757. doi:10.1016/j.tox.2024.153757 |
| [5] | Badi RM, Khaleel EF, Satti HH, et al. Eriodictyol attenuates doxorubicin-induced nephropathy by activating the AMPK/Nrf2 signalling pathway [J]. J Tradit Complement Med, 2024, 14(2): 203-14. doi:10.1016/j.jtcme.2023.11.003 |
| [6] | Qu Y. Gasdermin D mediates endoplasmic reticulum stress via FAM134B to regulate cardiomyocyte autophagy and apoptosis in doxorubicin-induced cardiotoxicity [J]. Cell Death Dis, 2022, 13(1): 1-12. doi:10.1038/s41419-022-05400-9 |
| [7] | Meng L, Lin H, Zhang J, et al. Doxorubicin induces cardiomyocyte pyroptosis via the TINCR-mediated posttranscriptional stabilization of NLR family pyrin domain containing 3 [J]. J Mol Cell Cardiol, 2019, 136: 15-26. doi:10.1016/j.yjmcc.2019.08.009 |
| [8] | Lai KH, Chen YL, Lin MF, et al. Lonicerae japonicae flos attenuates neutrophilic inflammation by inhibiting oxidative stress [J]. Antioxidants (Basel), 2022, 11(9): 1781. doi:10.3390/antiox11091781 |
| [9] | Zheng S, Liu S, Hou A, et al. Systematic review of Lonicerae Japonicae Flos: a significant food and traditional Chinese medicine [J]. Front Pharmacol, 2022, 13: 1013992. doi:10.3389/fphar.2022.1013992 |
| [10] | Wang L, Jiang Q, Hu J, et al. Research progress on chemical constituents of Lonicerae japonicae flos [J]. Biomed Res Int, 2016, 2016: 1-18. doi:10.1155/2016/8968940 |
| [11] | Han MH, Lee WS, Nagappan A, et al. Flavonoids isolated from flowers of Lonicera japonica Thunb. inhibit inflammatory responses in BV2 microglial cells by suppressing TNF-α and IL-β through PI3K/Akt/NF-κB signaling pathways [J]. Phytother Res, 2016, 30(11): 1824-32. doi:10.1002/ptr.5688 |
| [12] | Bang BW, Park D, Kwon KS, et al. BST-104, a water extract of Lonicera japonica, has a gastroprotective effect via antioxidant and anti-inflammatory activities [J]. J Med Food, 2019, 22(2): 140-51. doi:10.1089/jmf.2018.4231 |
| [13] | Wang T, Yang B, Guan Q, et al. Transcriptional regulation of Lonicera japonica Thunb. during flower development as revealed by comprehensive analysis of transcription factors [J]. BMC Plant Biol, 2019, 19(1): 198. doi:10.1186/s12870-019-1803-1 |
| [14] | Miao H, Zhang Y, Huang Z, et al. Lonicera japonica attenuates carbon tetrachloride-induced liver fibrosis in mice: molecular mechanisms of action [J]. Am J Chin Med, 2019, 47(2): 355-72. doi:10.1142/s0192415x19500174 |
| [15] | Li W, Zhang L, He P, et al. Traditional uses, botany, phytochemistry, and pharmacology of Lonicerae japonicae flos and Lonicerae flos: a systematic comparative review [J]. J Ethnopharmacol, 2024, 322: 117278. doi:10.1016/j.jep.2023.117278 |
| [16] | Yu P, Zhang X, Liu N, et al. Pyroptosis: mechanisms and diseases [J]. Signal Transduct Target Ther, 2021, 6(1): 128. doi:10.1038/s41392-021-00507-5 |
| [17] | Tao RH, Kobayashi M, Yang Y, et al. Exercise inhibits doxorubicin-induced damage to cardiac vessels and activation of hippo/YAP-mediated apoptosis [J]. Cancers, 2021, 13(11): 2740. doi:10.3390/cancers13112740 |
| [18] | Zhang G, Yang X, Su X, et al. Understanding the protective role of exosomes in doxorubicin-induced cardiotoxicity [J]. Oxid Med Cell Longev, 2022, 2022: 1-14. doi:10.1155/2022/2852251 |
| [19] | Ju YN, Zou ZW, Jia BW, et al. Ac2-26 activated the AKT1/GSK3β pathway to reduce cerebral neurons pyroptosis and improve cerebral function in rats after cardiopulmonary bypass [J]. BMC Cardiovasc Disord, 2024, 24: 266. doi:10.1186/s12872-024-03909-9 |
| [20] | Wei Y, Lan B, Zheng T, et al. GSDME-mediated pyroptosis promotes the progression and associated inflammation of atherosclerosis [J]. Nat Commun, 2023, 14: 929. doi:10.1038/s41467-023-36614-w |
| [21] | Gong Y, Qiu J, Jiang T, et al. Maltol ameliorates intervertebral disc degeneration through inhibiting PI3K/AKT/NF-κB pathway and regulating NLRP3 inflammasome-mediated pyroptosis [J]. Inflammopharmacology, 2023, 31(1): 369-84. doi:10.1007/s10787-022-01098-5 |
| [22] | Zhou P, Song NC, Zheng ZK, et al. MMP2 and MMP9 contribute to lung ischemia-reperfusion injury via promoting pyroptosis in mice [J]. BMC Pulm Med, 2022, 22: 230. doi:10.1186/s12890-022-02018-7 |
| [23] | Yue L, Liu X, Wu C, et al. Toll-like receptor 4 promotes the inflammatory response in septic acute kidney injury by promoting p38 mitogen-activated protein kinase phosphorylation [J]. J Bioenerg Biomembr, 2023, 55(5): 353-63. doi:10.1007/s10863-023-09972-9 |
| [24] | Wang Y, Wei J, Zhang P, et al. Neuregulin-1, a potential therapeutic target for cardiac repair [J]. Front Pharmacol, 2022, 13: 945206. doi:10.3389/fphar.2022.945206 |
| [25] | Wang X, Sun Q, Jiang Q, et al. Cryptotanshinone ameliorates doxorubicin-induced cardiotoxicity by targeting Akt-GSK-3β-mPTP pathway in vitro [J]. Molecules, 2021, 26(5): 1460. doi:10.3390/molecules26051460 |
| [26] | Yang K, Liu J, Zhang X, et al. H3 relaxin alleviates migration, apoptosis and pyroptosis through P2X7R-mediated nucleotide binding oligomerization domain-like receptor protein 3 inflammasome activation in retinopathy induced by hyperglycemia [J]. Front Pharmacol, 2020, 11: 603689. doi:10.3389/fphar.2020.603689 |
| [27] | Huang L. The role of IL-17 family cytokines in cardiac fibrosis [J]. Front Cardiovasc Med, 2024, 11: 1470362. doi:10.3389/fcvm.2024.1470362 |
| [28] | Liu W, Wang X, Wu W. Role and functional mechanisms of IL-17/IL-17R signaling in pancreatic cancer (Review) [J]. Oncol Rep, 2024, 52(5): 144. doi:10.3892/or.2024.8803 |
| [29] | Hedhli N, Kalinowski A, Russell KS. Cardiovascular effects of neuregulin-1/ErbB signaling: role in vascular signaling and angiogenesis [J]. Curr Pharm Des, 2014, 20(30): 4899-905. doi:10.2174/1381612819666131125151058 |
| [30] | Yenerall P, Das AK, Wang S, et al. RUVBL1/RUVBL2 ATPase activity drives PAQosome maturation, DNA replication and radioresistance in lung cancer [J]. Cell Chem Biol, 2020, 27(1): 105-21.e14. doi:10.1016/j.chembiol.2019.12.005 |
| [31] | Andrei C, Zanfirescu A, Nițulescu GM, et al. Natural active ingredients and TRPV1 modulation: focus on key chemical moieties involved in ligand-target interaction [J]. Plants, 2023, 12(2): 339. doi:10.3390/plants12020339 |
| [32] | Zhang E, Yang Y, Chen S, et al. Bone marrow mesenchymal stromal cells attenuate silica-induced pulmonary fibrosis potentially by attenuating Wnt/β-catenin signaling in rats [J]. Stem Cell Res Ther, 2018, 9: 311. doi:10.1186/s13287-018-1045-4 |
| [33] | Xiao L, Qi L, Zhang G, et al. Polygonatum sibiricum polysaccharides attenuate lipopolysaccharide-induced septic liver injury by suppression of pyroptosis via NLRP3/GSDMD signals [J]. Molecules, 2022, 27(18): 5943. doi:10.3390/molecules27185999 |
| [34] | Rogers C, Fernandes-Alnemri T, Mayes L, et al. Cleavage of DFNA5 by caspase-3 during apoptosis mediates progression to secondary necrotic/pyroptotic cell death [J]. Nat Commun, 2017, 8: 14128. doi:10.1038/ncomms14128 |
| [35] | Chen X, Tian PC, Wang K, et al. Pyroptosis: role and mechanisms in cardiovascular disease [J]. Front Cardiovasc Med, 2022, 9: 897815. doi:10.3389/fcvm.2022.897815 |
| [36] | Ye B, Shi X, Xu J, et al. Gasdermin D mediates doxorubicin-induced cardiomyocyte pyroptosis and cardiotoxicity via directly binding to doxorubicin and changes in mitochondrial damage [J]. Transl Res, 2022, 248: 36-50. doi:10.1016/j.trsl.2022.05.001 |
| [37] | Chai R, Li Y, Shui L, et al. The role of pyroptosis in inflammatory diseases [J]. Front Cell Dev Biol, 2023, 11: 1123456. doi:10.3389/fcell.2023.1173235 |
| [1] | Aili YAN, Mengyao LUO, Jinrui CHANG, Xinhua LI, Juanxia ZHU. Hesperetin alleviates doxorubicin-induced cardiotoxicity by regulating the AMPK/NLRP3 pathway [J]. Journal of Southern Medical University, 2025, 45(9): 1850-1858. |
| [2] | Qin HU, Hua JIN. Qingshen Granules improves renal function of patients with chronic kidney disease damp-heat syndrome by activating the miR-23b and Nrf2 pathway [J]. Journal of Southern Medical University, 2025, 45(9): 1867-1879. |
| [3] | Ziwei YANG, Chang LÜ, Zhu DONG, Shulei JI, Shenghui BI, Xuehua ZHANG, Xiaowu WANG. Rosa laevigata Michx. inhibits pulmonary arterial smooth muscle cell proliferation in hypertension by modulating the Src-AKT1 axis [J]. Journal of Southern Medical University, 2025, 45(9): 1889-1902. |
| [4] | Qi YUN, Ruoli DU, Yuying HE, Yixin ZHANG, Jiahui WANG, Hongwei YE, Zhenghong LI, Qin GAO. Cinnamic acid ameliorates doxorubicin-induced myocardial injury in mice by attenuating cardiomyocyte ferroptosis via inhibiting TLR4 [J]. Journal of Southern Medical University, 2025, 45(9): 1946-1958. |
| [5] | Lu RAO, Jiahe DING, Jiangping WEI, Yong YANG, Xiaomei ZHANG, Jirui WANG. Flos Sophorae improves psoriasis in mice by inhibiting the PI3K/AKT pathway [J]. Journal of Southern Medical University, 2025, 45(9): 1989-1996. |
| [6] | Shanyu LUO, Qiang ZHU, Yufei YAN, Zonghong JI, Huajie ZOU, Ruixia ZHANG, Yinggui BA. NLRP3 signaling pathway promotes hepatocyte pyroptosis in mice with nonalcoholic steatohepatitis in hypoxic environment [J]. Journal of Southern Medical University, 2025, 45(9): 2026-2033. |
| [7] | Xinyuan CHEN, Chengting WU, Ruidi LI, Xueqin PAN, Yaodan ZHANG, Junyu TAO, Caizhi LIN. Shuangshu Decoction inhibits growth of gastric cancer cell xenografts by promoting cell ferroptosis via the P53/SLC7A11/GPX4 axis [J]. Journal of Southern Medical University, 2025, 45(7): 1363-1371. |
| [8] | Haiyi ZHOU, Siyi HE, Ruifang HAN, Yongge GUAN, Lijuan DONG, Yang SONG. Moxibustion promotes endometrial repair in rats with thin endometrium by inhibiting the NLRP3/pyroptosis axis via upregulating miR-223-3p [J]. Journal of Southern Medical University, 2025, 45(7): 1380-1388. |
| [9] | Liming WANG, Hongrui CHEN, Yan DU, Peng ZHAO, Yujie WANG, Yange TIAN, Xinguang LIU, Jiansheng LI. Yiqi Zishen Formula ameliorates inflammation in mice with chronic obstructive pulmonary disease by inhibiting the PI3K/Akt/NF-κB signaling pathway [J]. Journal of Southern Medical University, 2025, 45(7): 1409-1422. |
| [10] | Yinfu ZHU, Yiran LI, Yi WANG, Yinger HUANG, Kunxiang GONG, Wenbo HAO, Lingling SUN. Therapeutic mechanism of hederagenin, an active component in Guizhi Fuling Pellets, against cervical cancer in nude mice [J]. Journal of Southern Medical University, 2025, 45(7): 1423-1433. |
| [11] | Lijun HE, Xiaofei CHEN, Chenxin YAN, Lin SHI. Inhibitory effect of Fuzheng Huaji Decoction against non-small cell lung cancer cells in vitro and the possible molecular mechanism [J]. Journal of Southern Medical University, 2025, 45(6): 1143-1152. |
| [12] | Guoyong LI, Renling LI, Yiting LIU, Hongxia KE, Jing LI, Xinhua WANG. Therapeutic mechanism of Arctium lappa extract for post-viral pneumonia pulmonary fibrosis: a metabolomics, network pharmacology analysis and experimental verification [J]. Journal of Southern Medical University, 2025, 45(6): 1185-1199. |
| [13] | Liping GUAN, Yan YAN, Xinyi LU, Zhifeng LI, Hui GAO, Dong CAO, Chenxi HOU, Jingyu ZENG, Xinyi LI, Yang ZHAO, Junjie WANG, Huilong FANG. Compound Centella asiatica formula alleviates Schistosoma japonicum-induced liver fibrosis in mice by inhibiting the inflammation-fibrosis cascade via regulating the TLR4/MyD88 pathway [J]. Journal of Southern Medical University, 2025, 45(6): 1307-1316. |
| [14] | Yumeng YE, Bo YU, Shasha LU, Yu ZHOU, Meihong DING, Guilin CHENG. Design and inflammation-targeting efficiency assessment of an engineered liposome-based nanomedicine delivery system targeting E-selectin [J]. Journal of Southern Medical University, 2025, 45(5): 1013-1022. |
| [15] | Peipei TANG, Yong TAN, Yanyun YIN, Xiaowei NIE, Jingyu HUANG, Wenting ZUO, Yuling LI. Tiaozhou Ziyin recipe for treatment of premature ovarian insufficiency: efficacy, safety and mechanism [J]. Journal of Southern Medical University, 2025, 45(5): 929-941. |
| Viewed | ||||||
|
Full text |
|
|||||
|
Abstract |
|
|||||