Journal of Southern Medical University ›› 2026, Vol. 46 ›› Issue (1): 47-54.doi: 10.12122/j.issn.1673-4254.2026.01.05
Previous Articles Next Articles
Xinjun LIN1(
), Yulin HE2, Hong SHI1, Jiaxiu LIU2, Haixia HU3(
)
Received:2025-06-10
Online:2026-01-20
Published:2026-01-16
Contact:
Haixia HU
E-mail:18960878167@163.com;asunnyhaixia@163.com
Supported by:Xinjun LIN, Yulin HE, Hong SHI, Jiaxiu LIU, Haixia HU. Shihu Mixture alleviates diabetic cardiomyopathy in rats by Sirt3-mediated upregulation of myocardial mitochondrial mitophagy pathway[J]. Journal of Southern Medical University, 2026, 46(1): 47-54.
Add to citation manager EndNote|Ris|BibTeX
URL: https://www.j-smu.com/EN/10.12122/j.issn.1673-4254.2026.01.05
Fig.1 Changes in fasting blood glucose and cardiac weight index of the rats. n=3,**P<0.01 vs NC group; #P<0.05, ##P<0.01 vs DCM group. NC: Normal control group; DCM: Model group; MET: Metformin-treated group; SHM : Shihu mixture-treated group.
| Group | LDH (mmol/L) | CRP (ng/mL) | BNP (pg/mL) | TNF-α (pg/mL) | IL-6 (pg/mL) |
|---|---|---|---|---|---|
| NC | 1388.6±105.4 | 1.40±0.01 | 72.67±4.92 | 30.28±4.25 | 18.72±5.42 |
| DCM | 2002.9±112.2** | 2.98±0.08** | 173.89±4.24** | 156.36±16.62** | 64.62±8.51** |
| MET | 1659.0±73.1## | 2.47±0.06## | 137.77±4.69## | 62.82±9.35## | 22.12±6.23## |
| SHM | 1613.6±83.3## | 2.25±0.08## | 128.84±7.48## | 83.17±8.02## | 34.08±5.83## |
Tab.1 Contents of LDH, CRP and BNP in rat serum and TNF-α, IL-6 in rat myocardium (n=3)
| Group | LDH (mmol/L) | CRP (ng/mL) | BNP (pg/mL) | TNF-α (pg/mL) | IL-6 (pg/mL) |
|---|---|---|---|---|---|
| NC | 1388.6±105.4 | 1.40±0.01 | 72.67±4.92 | 30.28±4.25 | 18.72±5.42 |
| DCM | 2002.9±112.2** | 2.98±0.08** | 173.89±4.24** | 156.36±16.62** | 64.62±8.51** |
| MET | 1659.0±73.1## | 2.47±0.06## | 137.77±4.69## | 62.82±9.35## | 22.12±6.23## |
| SHM | 1613.6±83.3## | 2.25±0.08## | 128.84±7.48## | 83.17±8.02## | 34.08±5.83## |
Fig.5 Expressions of cardiac mitophagic pathway and autophagy-related genes in rats. A: Expresisons of cardiac mitophagic pathway-related genes. B: Expressions of autophagy-related genes.n=3, *P<0.05, **P<0.01 vs NC group; ##P<0.01 vs DCM group.
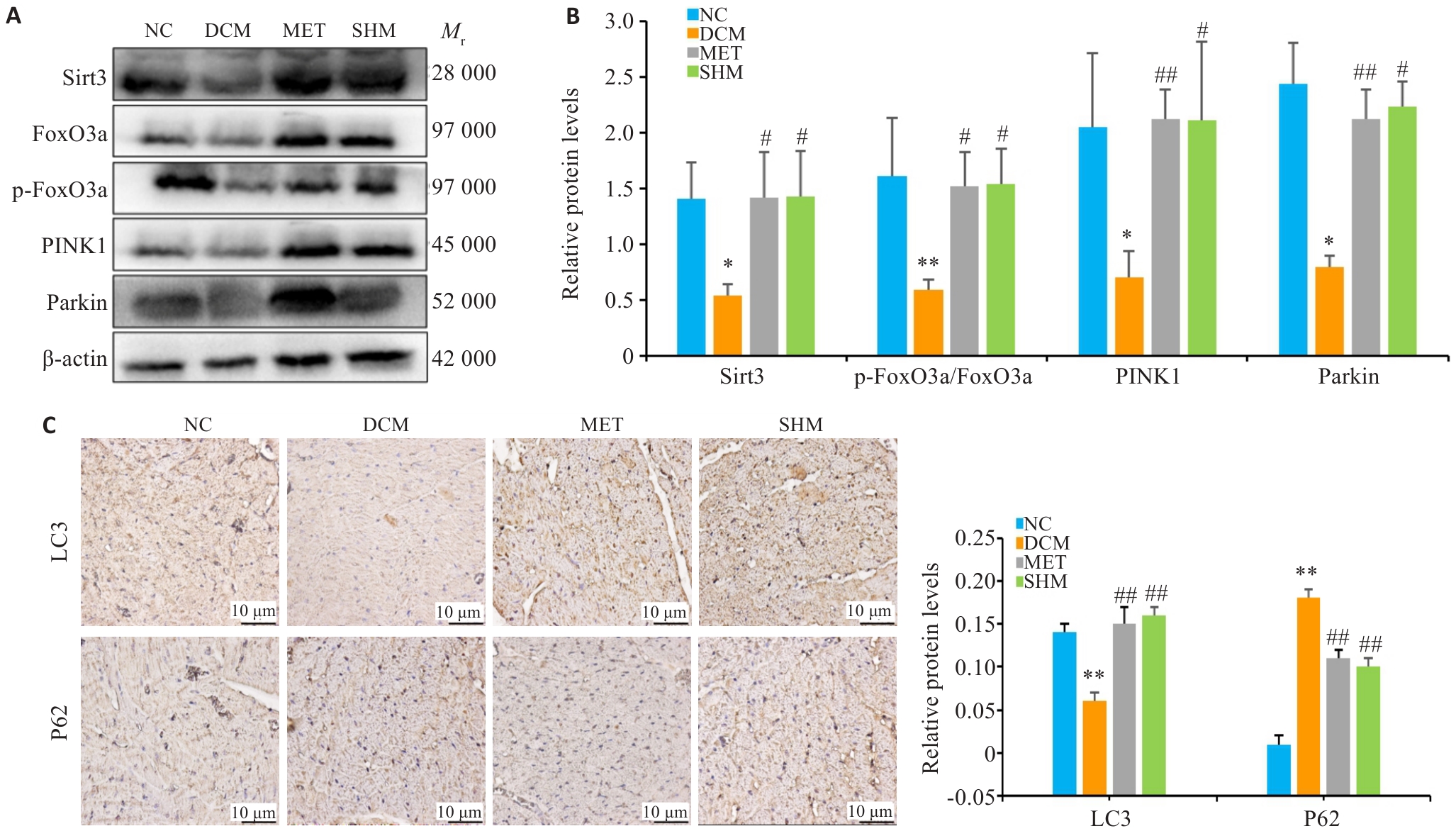
Fig.6 Expression of cardiac mitophagic pathway and autophagy-related proteins in rats. A: Representative immunoblot images. B: Sirt3, p-FoxO3a/FoxO3a, PINK1, Parkin relative protein expression levels. C: Representative immunohistochemical images. D: LC3 and P62 relative protein expression levels. n=3, *P<0.05, **P<0.01 vs NC group; #P<0.05, ##P<0.01 vs DCM group.
| [1] | Wu H, Liu Y, and Liu C. The Interregulatory Circuit Between non-coding RNA and Apoptotic Signaling in Diabetic Cardiomyopathy[J]. Noncoding RNA Res, 2024, 9(4): 1080-97. doi:10.1016/j.ncrna.2024.06.011 |
| [2] | Marwick TH, Ritchie R, Shaw JE, et al. Implications of underlying mechanisms for the recognition and management of diabetic Cardiomyopathy[J]. J. Am. Coll. Cardiol, 2018, 71(3): 339-51. doi:10.1016/j.jacc.2017.11.019 |
| [3] | Tan Y . and Zhang Z. Mechanisms of Diabetic Cardiomyopathy and potential therapeutic strategies: preclinical and clinical evidence[J]. Nat Rev Cardiol, 2020, 17(9): 585-607. doi:10.1038/s41569-020-0339-2 |
| [4] | Wang M, Zhang S, Tian J, et al. Impaired iron-sulfur cluster synthesis induces mitochondrial parthanatos in diabetic cardio-myopathy[J]. Adv Sci (Weinh), 2025, 12(1): e2406695. doi:10.1002/advs.202406695 |
| [5] | Tong M, Saito T, Zhai P, et al. Mitophagy is essential for maintaining cardiac function during high fat diet-induced diabetic cardio-myopathy[J]. Circ Res 2019, 124(9): 1360-71. doi:10.1161/circresaha.118.314607 |
| [6] | Wu S, Lu Q, Ding Y, et al. Hyperglycemia-Driven Inhibition of AMP-activated protein Kinase alpha2 induces diabetic cardio-myo-pathy by promoting mitochondria-associated endoplasmic reticulum membranes in vivo [J]. Circulation, 2019, 139(16): 1913-36. doi:10.1161/circulationaha.118.033552 |
| [7] | Lu QB, Sun HT, Zhou K, et al. Therapeutic Targeting of Decr1 Ameliorates Cardiomyopathy by Suppressing Mitochondrial Fatty Acid Oxidation in Diabetic Mice[J]. J Cachexia Sarcopenia Muscle. 2025, 16(2): e13761. doi:10.1002/jcsm.13761 |
| [8] | 李振钰, 许欣竹, 刘文俊, 等. 脾气虚大鼠心肌细胞线粒体Lon蛋白酶和ClpXP复合物表达的研究[J].中华中医药杂志, 2021, 36(6): 3616-9. |
| [9] | Werbner B, Tavakoli-Rouzbehani OM, Fatahian AN, et al. The dynamic interplay between cardiac mitochondrial health and myo-cardial structural remodeling in metabolic heart disease, aging, and heart failure[J]. The journal of cardiovascular aging, 2023, 3(1): 9. doi:10.20517/jca.2022.42 |
| [10] | 刘 蕾, 杨丽霞, 梁永林, 等. 中医药通过调控细胞自噬改善糖尿病心肌病的研究现状[J]. 中国临床药理学杂志, 2024, 40 (10): 1530-4. |
| [11] | Volpe C, Villar-Delfino PH, Dos AP, et al. Cellular death, reactive oxygen species (ROS) and diabetic complications[J]. Cell Death Dis, 2018, 9(2): 119. doi:10.1038/s41419-017-0135-z |
| [12] | Peng ML, Fu Y, Wu CW, et al. Signaling Pathways Related to Oxidative Stress in Diabetic Cardiomyopathy[J]. Front Endocrinol (Lausanne), 2022, 13: 907757. doi:10.3389/fendo.2022.907757 |
| [13] | Zheng H, Zhu H, Liu X, Huang X, et al. Mitophagy in Diabetic Cardiomyopathy: Roles and Mechanisms[J]. Front Cell Dev Biol, 2021, 9: 750382. doi:10.3389/fcell.2021.750382 |
| [14] | Yu W, Gao B, Li N, et al. Sirt3 deficiency exacerbates diabetic cardiac dysfunction: Role of Foxo3A-Parkin-mediated mitophagy[J]. Biochim Biophys Acta Mol Basis Dis, 2017, 1863(8): 1973-83. doi:10.1016/j.bbadis.2016.10.021 |
| [15] | 王 泽, 王秋虹, 李晓文, 等. 糖尿病胃轻瘫从“痿”论治探讨[J]. 中华中医药杂志, 2019, 34(10): 4705-8. |
| [16] | 林心君, 胡海霞, 何昱霖, 等. 石斛合剂基于PKB/FoxO1通路抑制糖尿病大鼠肝糖异生的机制研究[J]. 湖南中医药大学学报, 2021, 41(8): 1166-71. |
| [17] | 庄舒婷, 张家林, 邹玉卿, 等. 石斛合剂对2型糖尿病合并非酒精性脂肪肝大鼠AMPK/TFEB信号通路自噬蛋白的影响[J].中国实验方剂学杂志, 2020, 26(24): 53-8. |
| [18] | 王海生, 谢永财, 李长征, 等. 石斛合剂对高脂高糖糖尿病大鼠大鼠心肌细胞Ca2+代谢的影响[J]. 福建中医药, 2020, 51(1): 47-50. |
| [19] | Ren BC, Zhang YF, Liu SS, et al. Curcumin alleviates oxidative stress and inhibits apoptosis in diabetic cardiomyopathy via Sirt1-Foxo1 and PI3K-Akt signalling pathways[J]. J Cell Mol Med, 2020, 24(21): 12355-67. doi:10.1111/jcmm.15725 |
| [20] | Zhou Y, Suo W, Zhang X, et al. Targeting mitochondrial quality control for diabetic cardiomyopathy: Therapeutic potential of hypoglycemic drugs[J]. Biomed Pharmacother, 2023, 168: 115669. doi:10.1016/j.biopha.2023.115669 |
| [21] | Yang F, Qin Y, Wang Y, et al. Metformin inhibits the nlrp3 inflammasome via ampk/mtor-dependent effects in diabetic cardiomyopathy[J]. International journal of biological sciences, 2019, 15(5): 1010-9. doi:10.7150/ijbs.29680 |
| [22] | John O D, Mushunje A T, Surugau N, et al. The metabolic and molecular mechanisms of α‑mangostin in cardiometabolic disorders (Review)[J]. International journal of molecular medicine, 2022, 50(3): 120. doi:10.3892/ijmm.2022.5176 |
| [23] | Chen H Y, Hong Y H, Chiang Y F, et al. Effects of Rice-Husk Silica Liquid in Streptozotocin-Induced Diabetic Mice[J]. Metabolites, 2022, 12(10): 964. doi:10.3390/metabo12100964 |
| [24] | Varga Z V, Giricz Z, Liaudet L, et al. Interplay of oxidative, nitrosative/nitrative stress, inflammation, cell death and autophagy in diabetic cardiomyopathy[J]. Biochimica et biophysica acta, 2015, 1852(2): 232-42. doi:10.1016/j.bbadis.2014.06.030 |
| [25] | Jakubik D, Fitas A, Eyileten C, et al. MicroRNAs and long non-coding RNAs in the pathophysiological processes of diabetic cardiomyopathy: emerging biomarkers and potential therapeutics[J]. Cardiovascular diabetology, 2021, 20(1): 55. doi:10.1186/s12933-021-01245-2 |
| [26] | Rajesh M, Mukhopadhyay P, Bátkai S, et al. Cannabinoid receptor 2 activation alleviates diabetes-induced cardiac dysfunction, inflammation, oxidative stress, and fibrosis[J]. GeroScience, 2022, 44(3): 1727-41. doi:10.1007/s11357-022-00565-9 |
| [27] | Chen X, Yun C, Zheng H, et al. The protective effects of S14G-humanin (HNG) against streptozotocin (STZ)‑induced cardiac dysfunction[J]. Bioengineered, 2021, 12(1): 5491-503. doi:10.1080/21655979.2021.1964894 |
| [28] | Becher P M, Lindner D, Fröhlich M, et al. Assessment of cardiac inflammation and remodeling during the development of streptozotocin-induced diabetic cardiomyopathy in vivo: a time course analysis[J]. International journal of molecular medicine, 2013, 32(1): 158-64. doi:10.3892/ijmm.2013.1368 |
| [29] | Ketenci M, Zablocki D, Sadoshima J. Mitochondrial quality control mechanisms during diabetic cardiomyopathy[J]. JMA journal, 2022, 5(4): 407-15. doi:10.31662/jmaj.2022-0155 |
| [30] | Link W. Introduction to FOXO Biology[J]. Methods Mol Biol, 2019, 1890: 1-9. doi:10.1007/978-1-4939-8900-3_1 |
| [31] | Wu J, Yang Y, Gao Y, et al. Melatonin attenuates anoxia/reox-ygenation injury by inhibiting excessive mitophagy through the mt2/sirt3/foxo3a signaling pathway in h9c2 cells[J]. 2020, 14: 2047-60. doi:10.2147/dddt.s248628 |
| [32] | Cai C, Wu F, He J, et al. Mitochondrial quality control in diabetic cardiomyopathy: from molecular mechanisms to therapeutic strategies[J]. International journal of biological sciences,2022,18(14): 5276-90. doi:10.7150/ijbs.75402 |
| [33] | Huang L, Yao T, Chen J, et al. Effect of Sirt3 on retinal pigment epithelial cells in high glucose through Foxo3a/ PINK1-Parkin pathway mediated mitophagy[J]. Experimental eye research, 2022, 218, 109015. doi:10.1016/j.exer.2022.109015 |
| [34] | Gong Y, Tang N, Liu P, et al. Newcastle disease virus degrades SIRT3 via PINK1-PRKN-dependent mitophagy to reprogram energy metabolism in infected cells. Newcastle disease virus degrades SIRT3 via PINK1-PRKN-dependent mitophagy to reprogram energy metabolism in infected cells[J]. Autophagy, 2022, 18(7): 1503-21. doi:10.1080/15548627.2021.1990515 |
| [1] | Hongyan SUN, Guoqing LU, Chengwen FU, Mengwen XU, Xiaoyi ZHU, Guoquan XING, Leqiang LIU, Yufei KE, Lemei CUI, Ruiyang CHEN, Lei WANG, Pinfang KANG, Bi TANG. Quercetin ameliorates myocardial injury in diabetic rats by regulating L-type calcium channels [J]. Journal of Southern Medical University, 2025, 45(3): 531-541. |
| [2] | Wenxiang ZHANG, Huixian GU, Pengde CHEN, Siyu WU, Hongyan MA, Lan YAO. Compound Yuye Decoction protects diabetic rats against cardiomyopathy by inhibiting myocardial apoptosis and inflammation via regulating the PI3K/Akt signaling pathway [J]. Journal of Southern Medical University, 2024, 44(7): 1306-1314. |
| [3] | YE Hongwei, ZHANG Yuming, YUN Qi, DU Ruoli, LI Lu, LI Yuping, GAO Qin. Resveratrol alleviates hyperglycemia-induced cardiomyocyte hypertrophy by maintaining mitochondrial homeostasis via enhancing SIRT1 expression [J]. Journal of Southern Medical University, 2024, 44(1): 45-51. |
| [4] | ZHENG Dongxiao, CHEN Linlin, WEI Qihui, ZHU Ziran, LIU Zilue, JIN Lin, YANG Guanyu, XIE Xi. Fucoxanthin regulates Nrf2/Keap1 signaling to alleviate myocardial hypertrophy in diabetic rats [J]. Journal of Southern Medical University, 2022, 42(5): 752-759. |
| [5] | . Rosmarinic acid inhibits high glucose-induced cardiomyocyte hypertrophy by activating Parkin-mediated mitophagy [J]. Journal of Southern Medical University, 2020, 40(11): 1628-1633. |
| [6] | . Exendin-4 alleviates diabetic cardiomyopathy in mice by regulating Sirt1/PGC1α [J]. Journal of Southern Medical University, 2018, 38(05): 520-. |
| [7] | . Irbesartan ameliorates cardiac inflammation in type 2 diabetic db/db mice [J]. Journal of Southern Medical University, 2017, 37(04): 505-. |
| [8] | GUO Jin-han1, TANG Hong2 1Longhua Branch of Shenzhen People’s Hospital, Shenzhen 518109, China; 2Department of Echocardiography, Huaxi Hospital of Sichuan University, Chengdu 610041, China. Assessment of left ventricular diastolic function by pulsed Doppler tissue imaging in patients with type 2 diabetes mellitus [J]. Journal of Southern Medical University, 2006, 26(10): 1515-1517. |
| Viewed | ||||||
|
Full text |
|
|||||
|
Abstract |
|
|||||