南方医科大学学报 ›› 2026, Vol. 46 ›› Issue (2): 403-411.doi: 10.12122/j.issn.1673-4254.2026.02.18

• • 上一篇    

藜芦酸通过激活Nrf2/HO-1信号通路减轻氧化应激缓解葡聚糖硫酸钠诱导的小鼠实验性结肠炎

尹林1,2(), 张可妮1, 乔通1, 牛民主2, 殷丽霞1, 刘馨悦3, 耿志军3, 李静1, 胡建国1()   

  1. 1.蚌埠医科大学第一附属医院检验科,安徽 蚌埠 233000
    2.蚌埠医科大学 检验医学院
    3.炎症相关性疾病基础与转化研究安徽省重点实验室,安徽 蚌埠 233000
  • 收稿日期:2025-06-05 出版日期:2026-02-20 发布日期:2026-03-10
  • 通讯作者: 胡建国 E-mail:yljykbbmu@163.com;jghu9200@bbmu.edu.cn
  • 作者简介:尹 林,在读硕士研究生,E-mail: yljykbbmu@163.com
  • 基金资助:
    安徽省临床医学研究转化专项(202427b10020093);安徽省卫生健康委科研项目(AHWJ2024Aa40007);安徽省高校优秀科研创新团队项目(2023AH010067)

Veratric acid relieves oxidative stress and DSS-induced colitis in mice by activating the Nrf2/HO-1 signaling pathway

Lin YIN1,2(), Keni ZHANG1, Tong QIAO1, Minzhu NIU2, Lixia YIN1, Xinyue LIU3, Zhijun GENG3, Jing LI1, Jianguo HU1()   

  1. 1.Department of Clinical Laboratory, First Affiliated Hospital of Bengbu Medical University, Bengbu 233000, China
    2.School of Laboratory Medicine, Bengbu Medical University
    3.Anhui Key Laboratory of Basic and Translational Research on Inflammatory-Related Diseases, Bengbu Medical University, Bengbu 233000, China
  • Received:2025-06-05 Online:2026-02-20 Published:2026-03-10
  • Contact: Jianguo HU E-mail:yljykbbmu@163.com;jghu9200@bbmu.edu.cn

摘要:

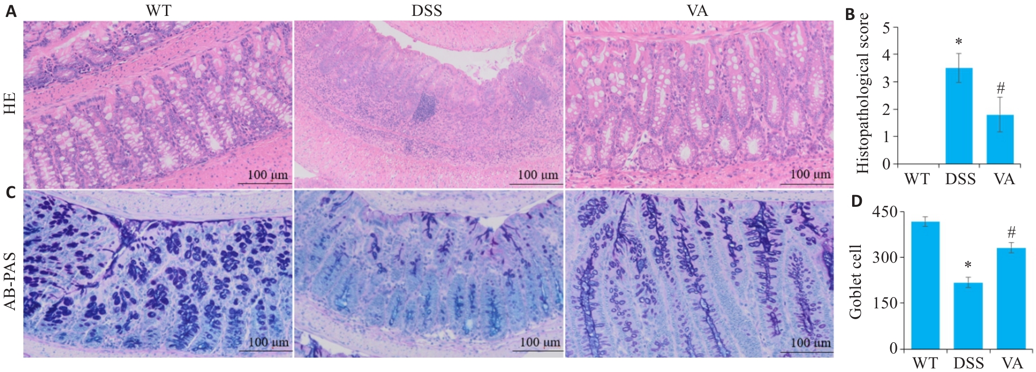
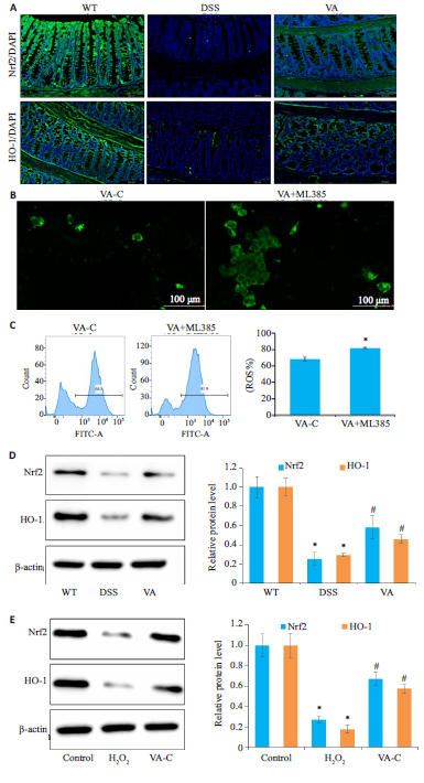
目的 探讨藜芦酸(VA)通过调控Nrf2/HO-1信号通路改善葡聚糖硫酸钠(DSS)诱导的结肠炎氧化应激损伤及肠屏障功能障碍的分子机制。 方法 将30只雄性C57BL/6小鼠随机分为对照组(WT组)、DSS模型组及VA治疗组,10只/组。通过评估体质量变化、疾病活动指数(DAI)、结肠长度及组织病理学损伤。ELISA检测结肠组织中炎症因子(TNF-α、IL-6、IL-10)水平,以及分析氧化应激标志物(SOD、GSH、MDA、COX-2)的表达。免疫荧光及Western blotting检测紧密连接蛋白(ZO-1、Claudin-1)及Nrf2/HO-1通路相关蛋白的表达。体外构建H₂O₂(150 μmol/L)诱导的Caco-2细胞氧化应激模型,流式细胞术及DCFH-DA荧光探针检测活性氧(ROS)蓄积,并联合Nrf2抑制剂ML385验证VA的调控机制。 结果 VA干预缓解DSS小鼠体质量下降(P<0.05)、结肠缩短(P<0.05)及DAI评分升高(P<0.05),以及修复肠黏膜隐窝结构、紧密连接蛋白(ZO-1和Claudin-1)表达(P<0.05)和增加杯状细胞数量(P<0.05)。VA降低结肠组织中促炎因子TNF-α、IL-6水平(P<0.05),同时上调抗炎因子IL-10表达水平(P<0.05)。VA逆转DSS诱导的SOD和GSH活性降低,以及MDA和COX-2水平升高(P<0.05)。在H₂O₂诱导的Caco-2细胞模型中,流式细胞术和免疫荧光染色结果提示:VA降低ROS阳性细胞率和细胞内ROS蓄积;免疫荧光染色和Western blotting数据分析显示:VA增加了Claudin-1和ZO-1蛋白的表达。机制上,VA促进Nrf2及下游HO-1蛋白表达(P<0.05),以及Nrf2抑制剂ML385部分拮抗了VA对H₂O₂诱导的ROS阳性细胞比例的下降。 结论 VA通过激活Nrf2/HO-1通路增强抗氧化防御、抑制炎症反应并修复肠屏障功能,为IBD治疗提供新策略。

关键词: 炎症性肠病, 藜芦酸, Nrf2/HO-1信号通路, 氧化应激, 肠屏障修复

Abstract:

Objective To investigate the molecular mechanism by which veratric acid (VA) ameliorates oxidative stress injury and intestinal barrier dysfunction in mice with dextran sulfate sodium (DSS)-induced colitis. Methods Thirty male C57BL/6 mice were randomized equally into control group, DSS model group, and VA treatment group. The mice were assessed for changes in body weight, disease activity index (DAI), colon length, and colonic histopathology. Colonic expressions of TNF-α, IL-6, and IL-10 and oxidative stress markers (SOD, GSH, MDA, and COX-2) were determined using ELISA, and the expressions of tight junction proteins (ZO-1 and claudin-1) and Nrf2/HO-1 pathway proteins were detected using immunofluorescence staining and Western blotting. In Caco-2 cells with H₂O₂-induced oxidative stress, ROS accumulation was examined using flow cytometry and a DCFH-DA probe, and Nrf2 inhibitor (ML385) was used to validate the mechanism of VA for ameliorating oxidative stress. Results VA treatment significantly alleviated DSS-induced body weight loss, colon shortening and the increase of DAI score of the mice, resulting also in improved crypt structure and increased expressions of ZO-1 and claudin-1 and the number of goblet cells. VA obviously reduced colonic levels of TNF‑α and IL-6, increased the level of IL-10, and reversed DSS-induced decreases in SOD and GSH activity and increases in MDA and COX-2 levels. In H₂O₂-treated Caco-2 cells, VA decreased ROS-positive cell rate and intracellular ROS accumulation, and increased cellular expressions of claudin-1 and ZO-1. Mechanistically, VA promoted the expressions of Nrf2 and the downstream HO-1 protein, and ML385 partially reversed ROS-reducing effect of VA. Conclusion VA enhances antioxidant defense, inhibits inflammation, and repairs intestinal barrier function in mice with DSS-induced colitis by activating the Nrf2/HO-1 pathway, suggesting a novel strategy for treatment of inflammatory bowel disease.

Key words: inflammatory bowel disease, veratric acid, Nrf2/HO-1 signaling pathway, oxidative stress, intestinal barrier repair