Journal of Southern Medical University ›› 2026, Vol. 46 ›› Issue (3): 592-603.doi: 10.12122/j.issn.1673-4254.2026.03.13

Previous Articles     Next Articles

Different Astragalus medicinal pairs improve diabetic nephropathy in mice by regulating lipid peroxidation through PTGS2

Xuejun CHEN1(), Yuan JING2, Huiyu LIANG1, Jingying ZHONG1, Zedong CHEN1, Yuzhi PENG1, Jiaojiao DAI2(), Ya XIAO1()   

  1. 1.School of Traditional Chinese Medicine, Jinan University, Guangzhou, 510000, China
    2.School of Traditional Chinese Medicine, Southern Medical University, Guangzhou 510515, China
  • Received:2025-09-17 Online:2026-03-20 Published:2026-03-26
  • Contact: Jiaojiao DAI, Ya XIAO E-mail:1962889575@qq.com;djj52092@smu.edu.cn;xiaoya0527@126.com
  • Supported by:
    National Natural Science Foundation of China(82074307)

Abstract:

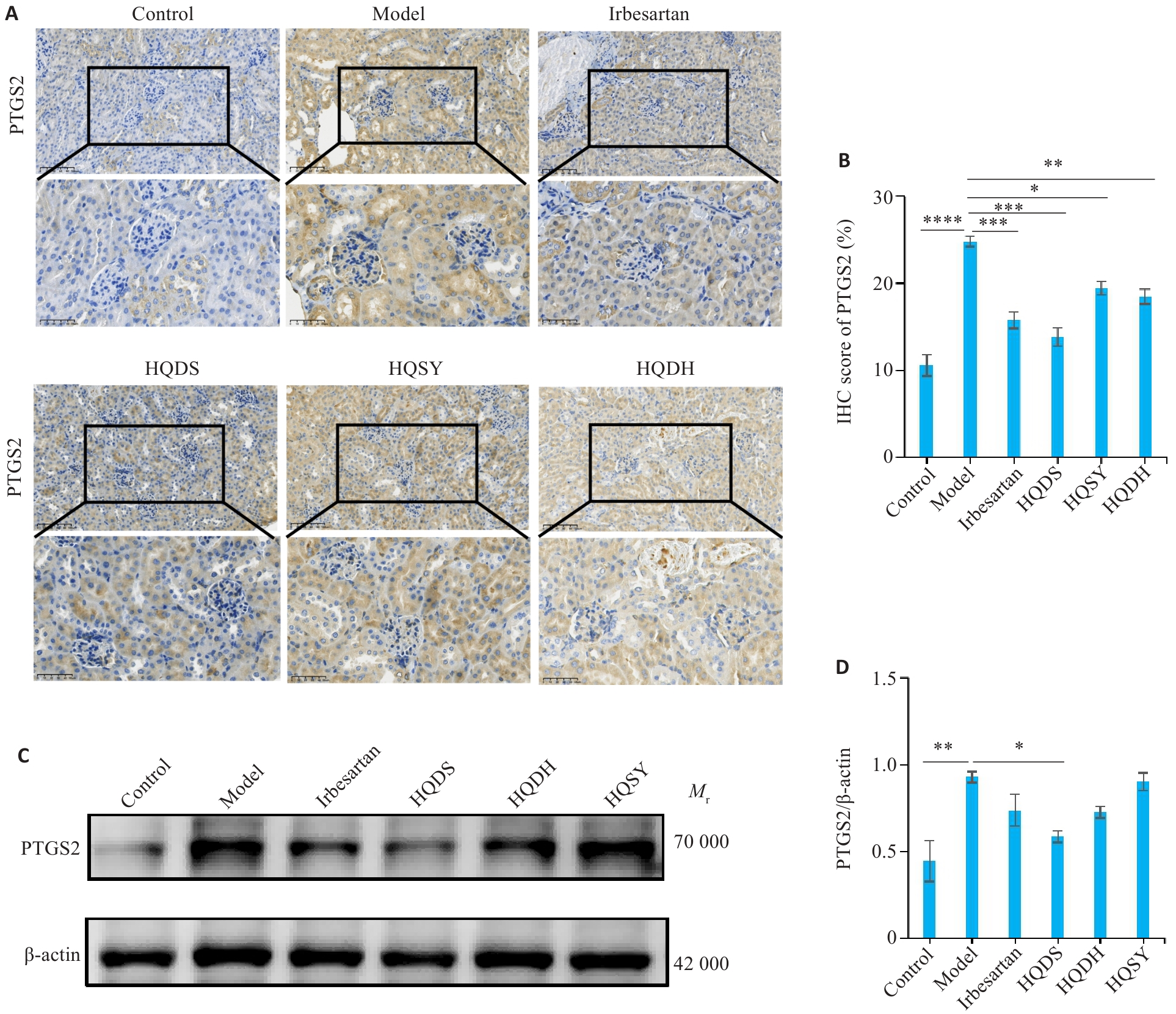
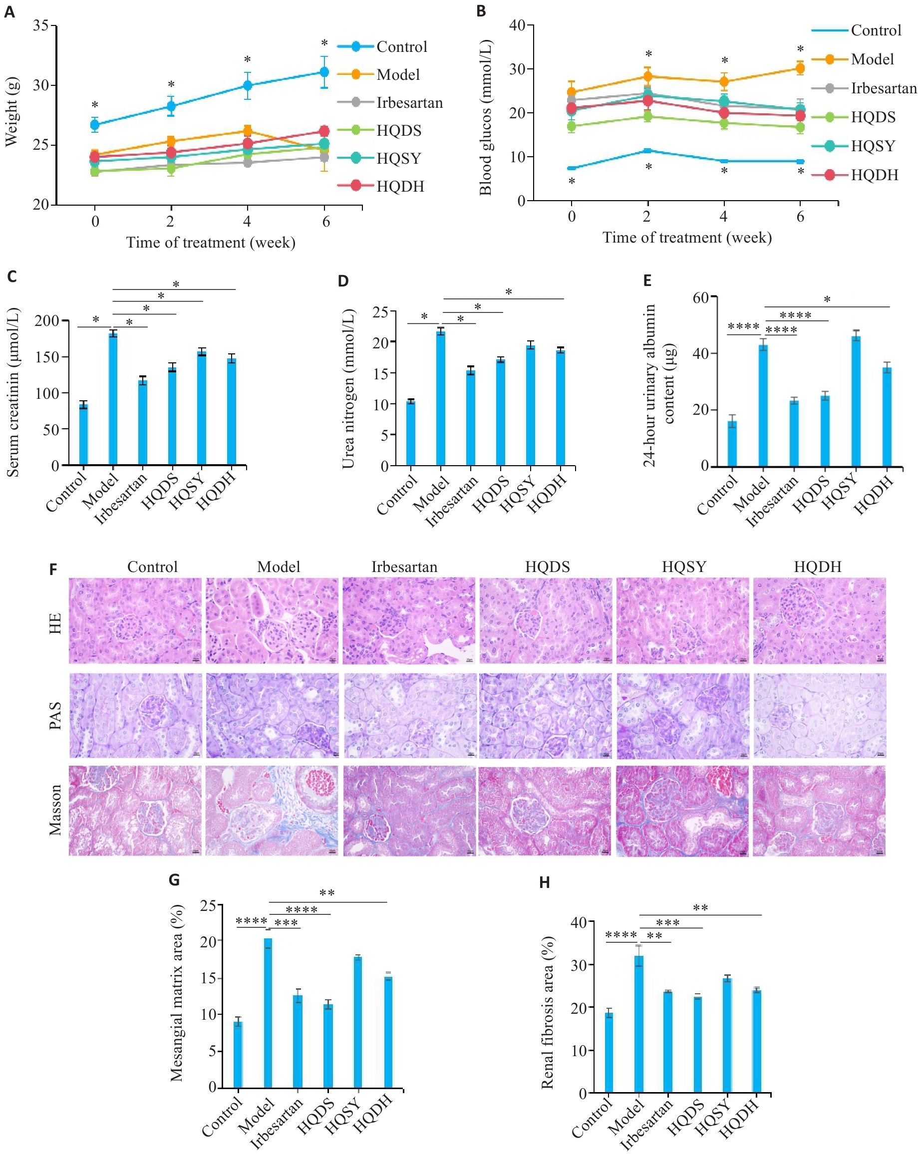
Objective To explore the regulatory effects of 3 Astragalus herb pairs (Astragalus-Salvia miltiorrhiza, Astragalus-Rehmannia glutinosa, and Astragalus-Dioscorea opposita) in QidanDihuang Granule on PTGS2-mediated lipid peroxidation in mice with diabetic kidney disease (DKD). Methods Network pharmacology was used to screen active components and targets of Astragalus membranaceus, Salvia miltiorrhiza, Rehmannia glutinosa, and Dioscorea opposita in Qidan Dihuang Granule to construct herb pair-active component-target networks, followed by intersection analysis with DKD-related targets for PPI network construction and enrichment analysis. Molecular docking was used to verify the binding of the key active components to PTGS2. In 25 C57BL/6J mouse models of streptozotocin-induced DKD, the therapeutic effects of treatments with saline, irbesartan, and the 3 Astragalus herb pairs (n=5) for 8 weeks were tested, with 5 normal mice serving as the control group. Results Network pharmacology showed extensive intersections between the active components of each herb pair and DKD-related targets, with PTGS2 as the key target. The major active components exhibited good binding affinity to PTGS2. The DKD mouse models in Astragalus-Salvia miltiorrhiza and Astragalus-Rehmannia glutinosa groups, particularly those in the former group, showed significant improvements in body weight, fasting blood glucose, serum creatinine, urea nitrogen, and 24-h urinary albumin. The Astragalus-Dioscorea opposita pair only slightly improved blood glucose and creatinine without improving urea nitrogen or urinary albumin in the mouse models. The Astragalus-Salvia miltiorrhiza pair, but not the other two pairs, markedly reduced the elevation of PTGS2 expression, significantly enhanced SOD activity, reduced MDA content, and upregulated GPX4 expression in the mouse models, and the therapeutic effect was only moderate in Astragalus-Rehmannia glutinosa group and the poorest in Astragalus-Dioscorea opposita group. Conclusion The 3 Astragalus herb pairs from Qidan Dihuang Granule can improve DKD in mice by reducing PTGS2-mediated lipid peroxidation, and the Astragalus-Salvia miltiorrhiza pair shows the strongest efficacy.

Key words: Qidan Dihuang Granules, herb pair, diabetic kidney disease, lipid peroxidation, PTGS2