Journal of Southern Medical University ›› 2026, Vol. 46 ›› Issue (3): 675-685.doi: 10.12122/j.issn.1673-4254.2026.03.21

Previous Articles    

Huangqin Qingre Chubi Capsule inhibits JAK/STAT-driven synovial angiogenesis in rheumatoid arthritis by suppressing the LncRNA EBLN3P/miR-369-3p/NFIX axis

Mengyu SUN1(), Yuan WANG2(), Feifei LIU1   

  1. 1.First Clinical Medical College
    2.First Affiliated Hospital, Anhui University of Traditional Chinese Medicine, Hefei 230601, China
  • Received:2025-06-29 Online:2026-03-20 Published:2026-03-26
  • Contact: Yuan WANG E-mail:3253806681@qq.com;echowang0268@126.com

Abstract:

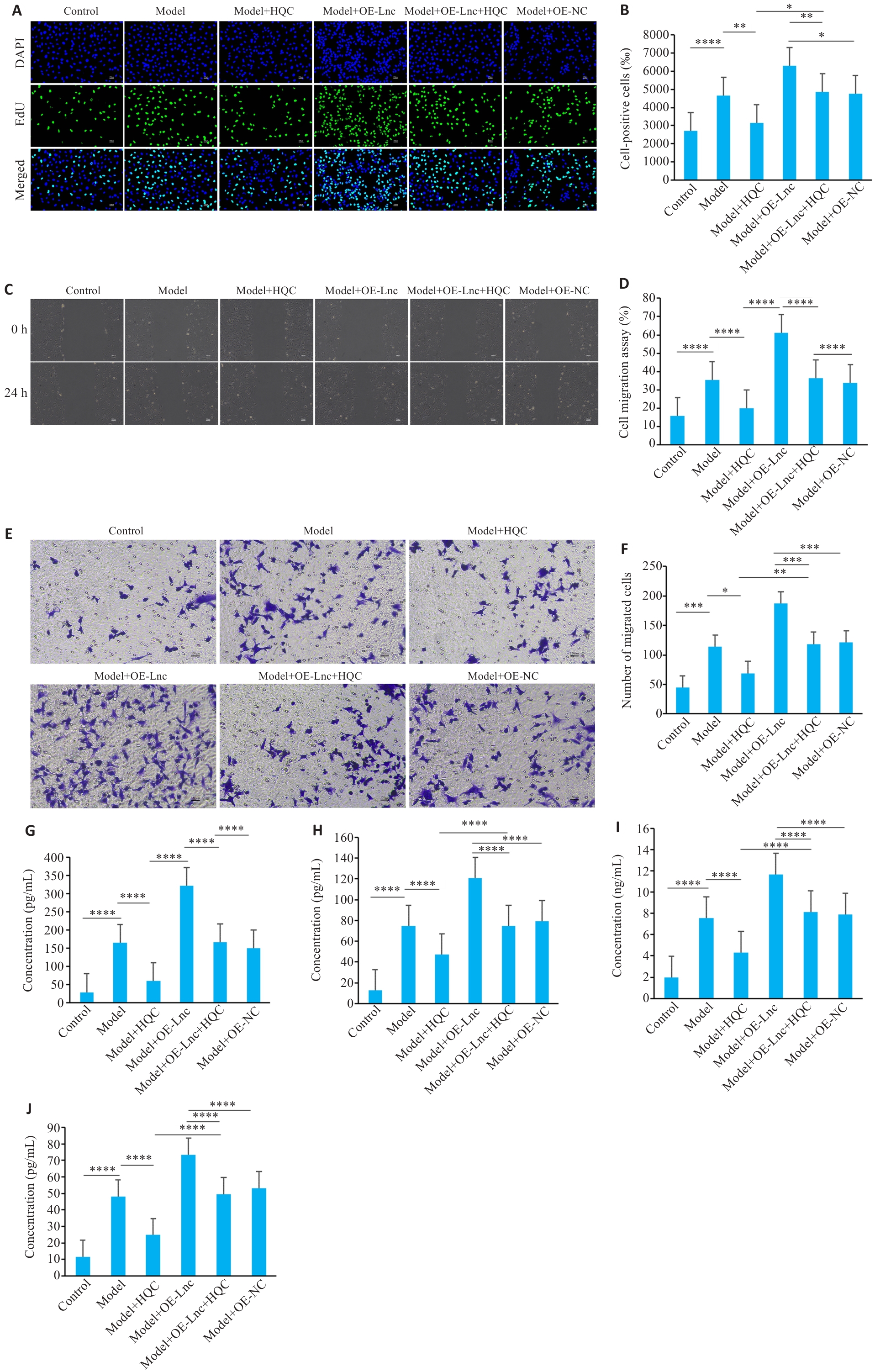
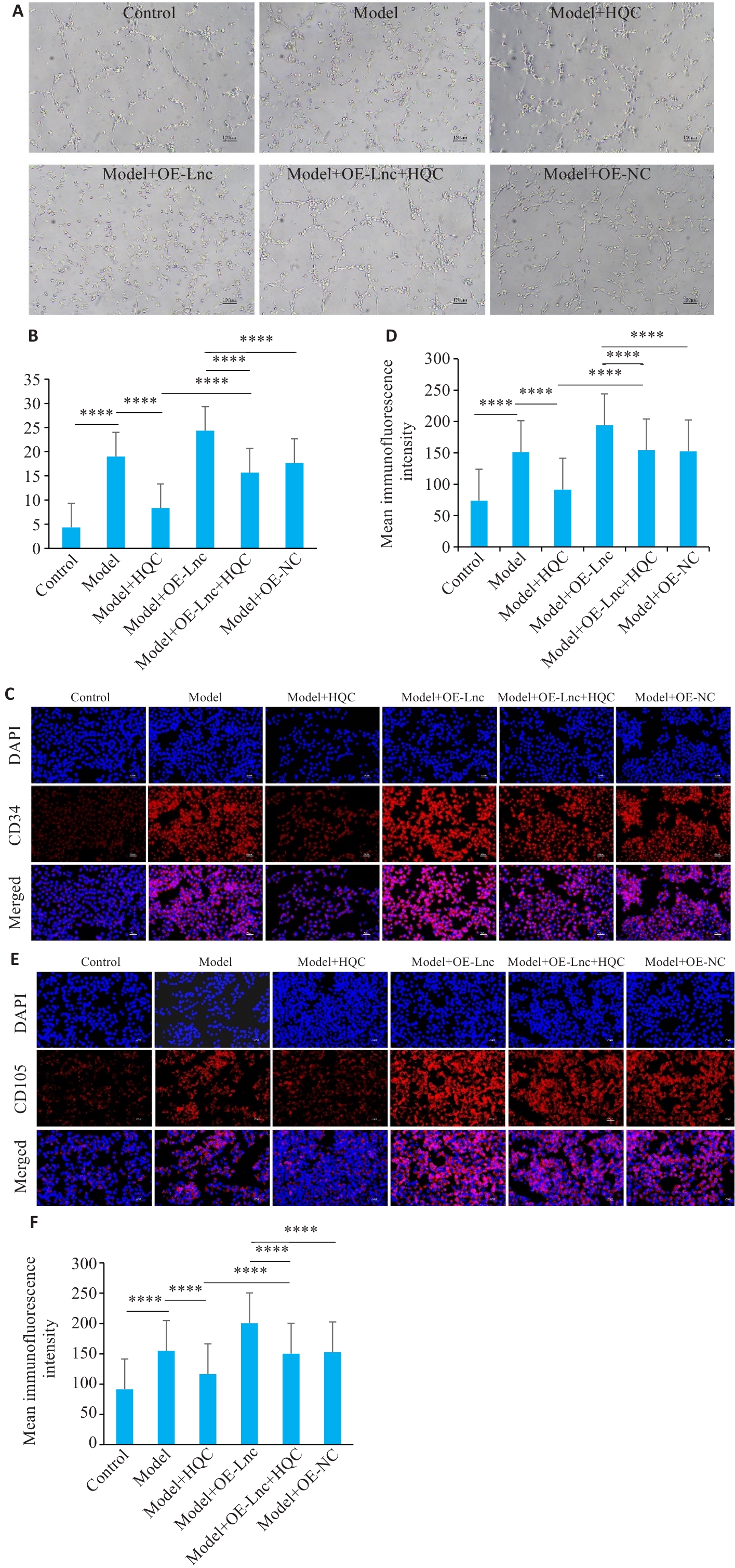
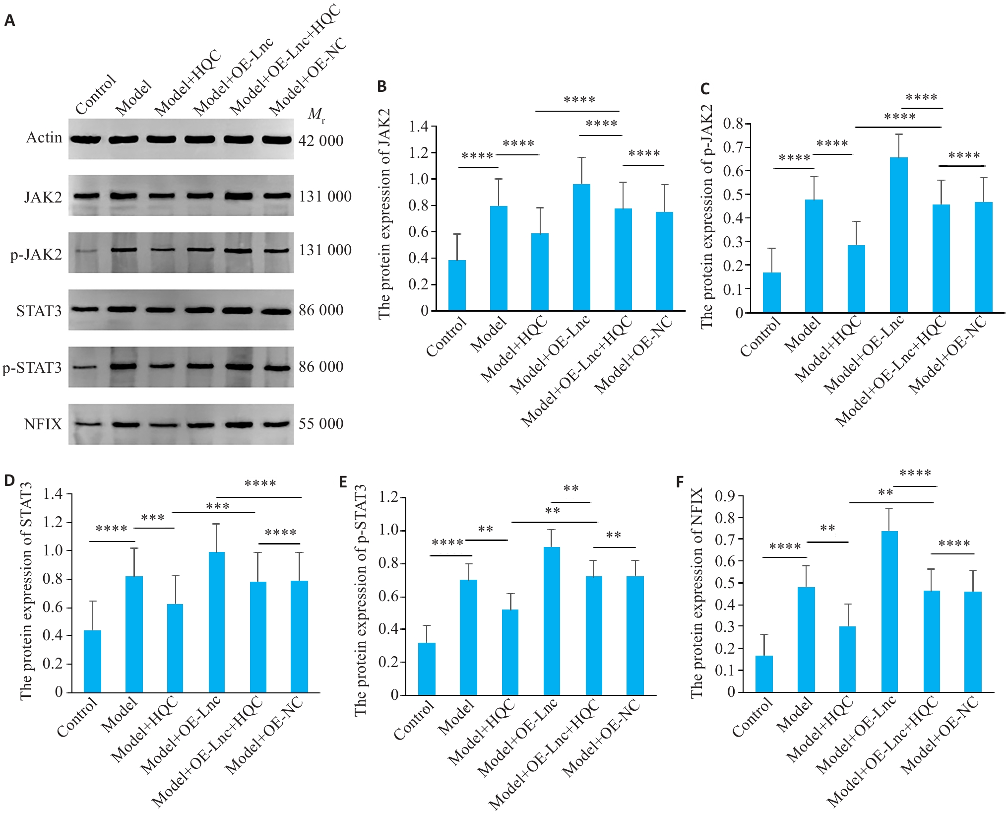
Objective To investigate the mechanism by which Huangqin Qingre Chubi Capsule (HQC) inhibits synovial angiogenesis mediated by the JAK/STAT pathway in rheumatoid arthritis (RA). Methods An optimized co-culture model of RA-derived fibroblast-like synoviocytes (RA-FLS) and human umbilical vein endothelial cells (HUVECs) was treated with gradient concentrations of HQC-medicated serum with or without plasmid transfection for LncRNA EBLN3P overexpression. The inhibitory effects of HQC on pathological behaviors of RA-FLS were assessed using EdU assay, Transwell invasion assay, and scratch wound healing assay. Cellular secretions of pro-angiogenic factors (VEGF and FGF2) and matrix metalloproteinases (MMP2 and MMP9) were measured by ELISA. HUVEC tube formation capacity and expressions of the endothelial markers CD34 and CD105 were evaluated, and the expressions of molecules in the LncEBLN3P/miR-369-3p/NFIX axis and the JAK2/STAT3 pathway were detected using qRT-PCR and Western blotting. Results The RA-FLS exhibited significantly enhanced proliferation, invasion, and migration with upregulated expressions of VEGF, FGF2, MMP2, and MMP9 and dysregulation of tthe LncEBLN3P/miR-369-3p/NFIX axis, as shown by decreased miR-369-3p and increased expressions of LncEBLN3P, NFIX, JAK2, STAT3, p-JAK2, and p-STAT3. Treatment with HQC-medicated serum effectively reversed these pathological changes, suppressed malignant phenotype of the cells, downregulated angiogenic and matrix-degrading factors, and inhibited the axis and pathway activity. In the LncRNA EBLN3P overexpression (OE-Lnc) model, HQC treatment less effectively reversed the pathological phenotype and pathway activation in the cells as compared to its effect in the non-overexpression setting. Conclusion HQC inhibits pro-angiogenic function of RA-FLS likely by targeting the LncRNA EBLN3P/miR-369-3p/NFIX axis, thereby suppressing the downstream JAK/STAT signaling pathway.

Key words: rheumatoid arthritis, Huangqin Qingre Chubi Capsules, synovial neovascularization, competitive endogenous RNAs