南方医科大学学报 ›› 2026, Vol. 46 ›› Issue (2): 385-393.doi: 10.12122/j.issn.1673-4254.2026.02.16

• • 上一篇    

变应原诱导常年性变应性鼻炎患者血液中CCR3+粒细胞亚群活化

王秋丽1(), 胥伟华1, 谷芳秋2, 王思勤3, 何韶衡2, 王君灵2,3()   

  1. 1.上海中医药大学附属普陀医院耳鼻咽喉科,上海 200062
    2.锦州医科大学附属第一医院变态反应与临床免疫研究中心,辽宁 锦州 121001
    3.郑州大学人民医院河南省人民医院过敏反应科,河南 郑州 450003
  • 收稿日期:2025-08-03 出版日期:2026-02-20 发布日期:2026-03-10
  • 通讯作者: 王君灵 E-mail:18841609323@163.com;wangjuneling@163.com
  • 作者简介:王秋丽,医师,硕士,E-mail: 18841609323@163.com
  • 基金资助:
    国家自然科学基金(81471592);河南省重点研发与推广专项(232102311022);河南省博士后科研项目(HN2022097);辽宁省自然科学基金(2019-ZD-0801);辽宁省自然科学基金(LJKZ0796)

Allergens induce activation of blood CCR3+ granulocyte subsets in patients with perennial allergic rhinitis

Qiuli WANG1(), Weihua XU1, Fangqiu GU2, Siqin WANG3, Shaoheng HE2, Junling WANG2,3()   

  1. 1.Department of Otolaryngology, Putuo Hospital, Shanghai University of Traditional Chinese Medicine, Shanghai 200062, China
    2.Allergy and Clinical Immunology Research Centre, the First Affiliated Hospital of Jinzhou Medical University, Jinzhou 121001, China
    3.Department of Allergy, Henan Provincial People's Hospital, Zhengzhou University People's Hospital, Zhengzhou 450003, China.
  • Received:2025-08-03 Online:2026-02-20 Published:2026-03-10
  • Contact: Junling WANG E-mail:18841609323@163.com;wangjuneling@163.com
  • Supported by:
    National Natural Science Foundation of China(81471592)

摘要:

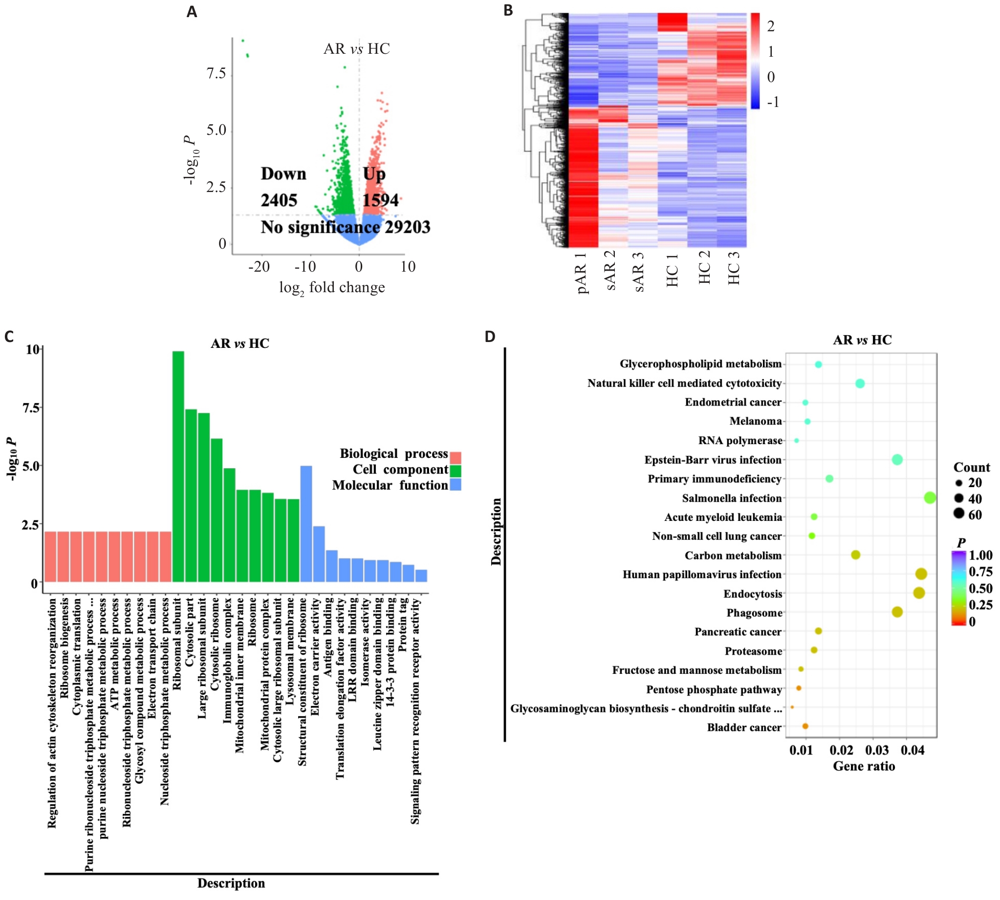
目的 探讨变应原对变应性鼻炎(AR)患者血液CCR3+粒细胞亚型活化的影响。 方法 流式细胞术检测变应原对AR患者血液粒细胞群CCR3+CD203c-嗜酸性粒细胞和CCR3+CD203c+嗜碱性粒细胞活化分子CD63和CD203c表达水平的影响。多重免疫荧光分析和ELISA技术分别检测志愿者血浆IL-25和TSLP的水平,并分析其与嗜酸性粒细胞和嗜碱性粒细胞数量的相关性。转录组测序AR患者血液CD16-粒细胞,并富集分析其差异表达基因的功能和潜在机制。 结果 AR患者CCR3+粒细胞中嗜酸性粒细胞和嗜碱性粒细胞的比例增加(P<0.005),变应原诱导嗜碱性粒细胞的比例增加(P<0.005)。季节性AR(sAR)和常年性AR(pAR)而非皮肤点刺试验阴性的AR(nAR)患者血液粒细胞群中嗜酸性粒细胞CD63的平均荧光强度表达水平增强(P<0.005),变应原诱导pAR患者嗜酸性粒细胞和嗜碱性粒细胞CD63和CD203c平均荧光强度的表达水平增强(P<0.005)。AR患者升高的血浆IL-25和TSLP水平与增加的嗜酸性粒细胞和嗜碱性粒细胞的数量相关(均P<0.005)。皮肤点刺试验阳性AR患者CD16-粒细胞差异表达的3999个基因在蛋白合成、能量代谢和免疫功能等方面发生了潜在变化,内吞作用、吞噬体和碳代谢等通路可能参与上述变化。 结论 本研究深化了对血液粒细胞群中CCR3+嗜酸性粒细胞和嗜碱性粒细胞参与皮肤点刺试验阳性AR发病机制的理解,揭示了AR治疗的潜在靶点。

关键词: 变应原, 变应性鼻炎, 嗜酸性粒细胞, 嗜碱性粒细胞, 活化

Abstract:

Objective To explore the effects of allergens on activation of blood CCR3+ granulocyte subtypes in patients with allergic rhinitis (AR). Methods Flow cytometry was used to examine the effects of allergens on CD63 and CD203c expressions on CCR3+CD203c- eosinophils and CCR3+CD203c+ basophils of AR patients. Plasma levels of IL-25 and TSLP of the patients were detected with multiplex immunoassay and ELISA, respectively, and their correlations with eosinophils and basophils were analyzed. RNA-sequencing of blood CD16- granulocytes from AR patients was performed, and enrichment analysis was used to explore the functions and potential mechanisms of the differentially expressed genes. Results The percentages of eosinophils and basophils in CCR3+ granulocytes increased significantly in AR patients (P<0.005), and exposure to allergens further upregulated the percentage of basophils (P<0.005). CD63 expression was significantly increased in patients with seasonal AR (sAR) and perennial AR (pAR) (P<0.005) but not in AR patients negative for skin prick test (nAR). Allergen exposures enhanced the expressions of CD63 and CD203c on eosinophils and basophils in pAR patients (P<0.005). Elevated plasma IL-25 and TSLP levels in AR patients were associated with increased eosinophil and basophil counts (P<0.005). The 3999 differentially expressed genes in CD16- granulocytes from AR patients positive for skin prick test (SPT+) were involved in protein synthesis, energy metabolism and immune function and in endocytosis, phagosome and carbon metabolism pathways. Conclusion The findings in this study enrich the understanding of the roles of CCR3+ eosinophils and basophils in the pathogenesis of SPT+AR and reveal potential therapeutic targets for AR.

Key words: allergen, allergic rhinitis, basophils, eosinophil, activation