南方医科大学学报 ›› 2026, Vol. 46 ›› Issue (2): 325-334.doi: 10.12122/j.issn.1673-4254.2026.02.10

• • 上一篇    

姜黄素通过抑制RANBP3L基因表达减轻2型糖尿病小鼠的骨质疏松症

邹晓松1,2(), 张幸1, 李平1, 田瑞雪1, 路晓淼1,2()   

  1. 1.蚌埠医科大学第一附属医院口腔科,安徽 蚌埠 233004
    2.蚌埠医科大学口腔医学院,安徽 蚌埠 233030
  • 收稿日期:2025-07-11 出版日期:2026-02-20 发布日期:2026-03-10
  • 通讯作者: 路晓淼 E-mail:17755243117@163.com;luxmiao@sina.com
  • 作者简介:邹晓松,在读硕士研究生,E-mail: 17755243117@163.com
  • 基金资助:
    安徽省高校自然科学重点科研项目(2023AH051941);蚌埠医科大学第一附属医院高新技术项目(2024114)

Curcumin improves osteoporosis in type 2 diabetic mice by inhibiting RANBP3L expression

Xiaosong ZOU1,2(), Xing ZHANG1, Ping LI1, Ruixue TIAN1, Xiaomiao LU1,2()   

  1. 1.Department of Stomatology, The First Affiliated Hospital of Bengbu Medical University, Bengbu 233004, China
    2.School of Stomatology, Bengbu Medical University, Bengbu 233030, China
  • Received:2025-07-11 Online:2026-02-20 Published:2026-03-10
  • Contact: Xiaomiao LU E-mail:17755243117@163.com;luxmiao@sina.com

摘要:

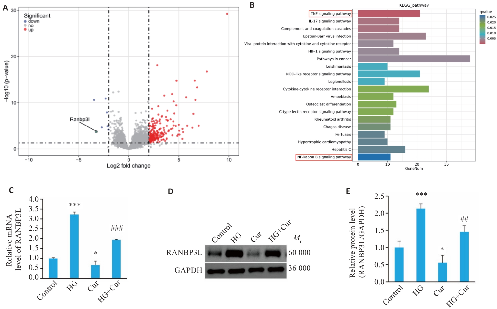
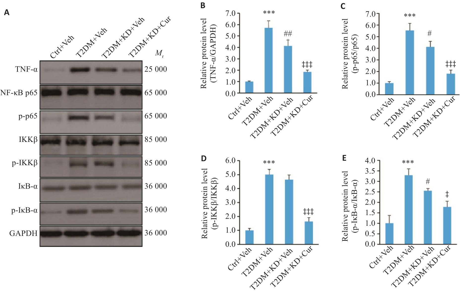
目的 探讨姜黄素通过影响Ran结合蛋白3样(RANBP3L)的表达对2型糖尿病(T2DM)引起的骨质疏松的治疗作用。 方法 取MC3T3-E1细胞,成骨诱导培养后随机分为以下4组:对照组(Control),高糖处理组(HG),姜黄素组(Cur),高糖处理+姜黄素组(HG+Cur),药物预先干预24 h。CCK-8法筛选姜黄素最佳干预浓度;碱性磷酸酶(ALP)和茜素红S(ARS)染色检测成骨分化和矿化相关标志物;采用RNA-seq测序分析姜黄素干预后高糖下培养MC3T3-E1成骨细胞转录特征。体内实验中,通过高脂饮食(HFD)和链脲霉素(STZ)注射建立T2DM小鼠模型,20只8周龄雄性C57BL/6小鼠随机分为4组: 正常+溶剂组(Ctrl+Veh)、T2DM模型+溶剂组(T2DM+Veh)、T2DM模型+ RANBP3L敲低+溶剂组(T2DM+KD+Veh)、T2DM模型+ RANBP3L敲低+姜黄素组(T2DM+KD+Cur),5只/组。T2DM+KD+Cur组每日给予58 mg/kg的姜黄素灌胃处理,其余各组给予等量溶剂灌胃。ELISA检测小鼠血脂水平;HE染色观察骨微结构特征;茜素红S染色检测钙盐沉积情况;免疫组化染色检测ALP、RANBP3L表达;Q-PCR和Western blotting检测小鼠骨组织中RANBP3L、OCN、RANKL表达,及TNF-α/NF-κB通路相关蛋白表达情况。 结果 姜黄素可促进高糖环境下MC3T3-E1细胞的增殖和成骨分化,下调RANBP3L蛋白的表达(P<0.01)。体内研究表明,当RANBP3L基因敲减后,模型小鼠的骨微结构增强,成骨标志物水平提高,血糖浓度降低,血脂平衡改善,且TNF-α/NF-κB信号通路相关蛋白受抑制(P<0.05),联用姜黄素后可进一步降低小鼠骨组织中RANBP3L的表达并加强治疗效果(P<0.05)。 结论 姜黄素可通过降低RANBP3L的表达,促进成骨分化能力,缓解糖脂代谢紊乱,减轻二型糖尿病骨质疏松症,可能通过抑制TNF-α/NF-κB信号通路发挥作用。

关键词: 姜黄素, RANBP3L, 2型糖尿病骨质疏松, RNA转录组测序

Abstract:

Objective To investigate the therapeutic mechanism of curcumin for osteoporosis induced by type 2 diabetes mellitus (T2DM). Methods In cultured MC3T3-E1 osteoblasts exposed to high glucose (HG), the effects of curcumin treatment on osteogenic differentiation and mineralization were examined by assessing alkaline phosphatase (ALP) activity and using alizarin red S (ARS) staining. RNA-seq sequencing was used to analyze the transcriptional characteristics of MC3T3-E1 osteoblasts in HG culture after curcumin treatment. In a mouse model of T2DM established by high-fat diet feeding and streptococcal injection, the effects of solvent vehicle, vehicle+RANBP3L knockdown, and RANBP3L knockdown+curcumin treatment on blood lipids, bone microstructure and calcium deposition was evaluated using ELISA, HE staining, and Alizarin red S staining. Osteogenic differentiation ability of mouse femoral tissues were assessed by detecting ALP, RANBP3L, OCN and RANKL expressions using immunohistochemical staining, RT-qPCR and Western blotting, and the changes in the TNF‑α/ NF‑κB pathway were detected with Western blotting. Results Curcumin obviously promoted proliferation and osteogenic differentiation of MC3T3-E1 cells in HG culture and down-regulated cellular expression of RANBP3L protein. In the diabetic mouse models, RANBP3L knockdown significantly improved bone microstructure and blood lipid balance, increased expression levels of osteogenic markers, decreased blood glucose level, and caused inhibition of the TNF‑α/NF‑κB signaling pathway. The combined treatment with curcumin further reduced RANBP3L expression levels in the bone tissue and significantly enhanced the therapeutic effect. Conclusion Curcumin promotes osteogenesis, alleviates glucose and lipid metabolism disorders, and improves osteoporosis in type 2 diabetic mice possibly by inhibiting TNF‑α/NF‑κB signaling pathway via suppressing RANBP3L expression.

Key words: curcumin, RANBP3L, type 2 diabetes osteoporosis, mRNA sequencing