南方医科大学学报 ›› 2026, Vol. 46 ›› Issue (1): 166-174.doi: 10.12122/j.issn.1673-4254.2026.01.18

• • 上一篇    下一篇

叶酸预处理髌下脂肪垫来源间充质干细胞来源的外泌体调控巨噬细胞极化

王喆1,2(), 孔柯瑜3, 金明昊3, 伍信儒3, 范文轩3, 翟赞京3, 胡子豪1,2, 牛琳2, 齐岩松2(), 徐永胜1,2()   

  1. 1.内蒙古医科大学内蒙古临床医学院,内蒙古 呼和浩特 010017
    2.内蒙古自治区人民医院骨科中心(运动医学中心),内蒙古 呼和浩特 010017
    3.上海交通大学医学院附属第九人民医院//上海市骨科内植物重点实验室,上海 201200
  • 收稿日期:2025-06-27 出版日期:2026-01-20 发布日期:2026-01-16
  • 通讯作者: 齐岩松,徐永胜 E-mail:jonna170308@163.com;malaqinfu@126.com;xys_sportsmedicine@126.com
  • 作者简介:王 喆,在读硕士研究生,E-mail: jonna170308@163.com
  • 基金资助:
    内蒙古自治区自然科学基金项目(2024ZD32);内蒙古自治区自然科学基金项目(2024LHMS08015);内蒙古自治区首府地区公立医院高水平临床专科建设科技项目(2024SGGZ015)

Exosomes from folic acid-treated subpatellar fat pad-derived mesenchymal stem cells promote M2 polarization of macrophages in vitro

Zhe WANG1,2(), Keyu KONG3, Minghao JIN3, Sonu NG3, Wenxuan FAN3, Zanjing ZHAI3, Zihao HU1,2, Lin NIU2, Yansong QI2(), Yongsheng XU1,2()   

  1. 1.Inner Mongolia Clinical Medical College, Inner Mongolia Medical University, Hohhot 010017, China
    2.Orthopedics Center (Sports Medicine Center), Inner Mongolia Autonomous Region People's Hospital, Hohhot 010017, China
    3.Shanghai Key Laboratory of Orthopaedic Implants, Department of Orthopaedic Surgery, Shanghai Ninth People's Hospital, Shanghai 201200, China
  • Received:2025-06-27 Online:2026-01-20 Published:2026-01-16
  • Contact: Yansong QI, Yongsheng XU E-mail:jonna170308@163.com;malaqinfu@126.com;xys_sportsmedicine@126.com

摘要:

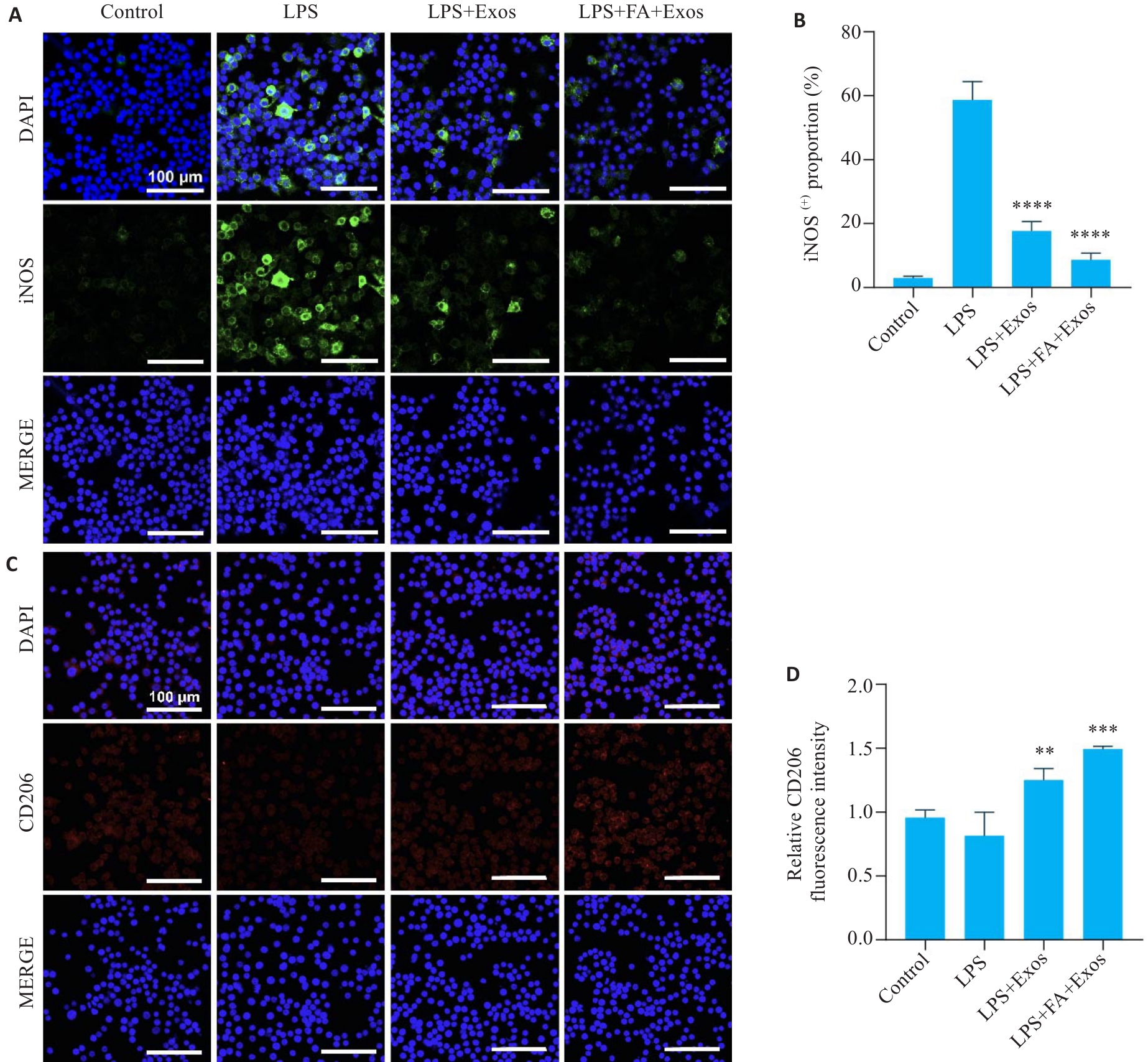
目的 探讨叶酸(FA)修饰的髌下脂肪垫间充质干细胞(IPFP-MSCs)来源外泌体(Exos)通过调控巨噬细胞M1/M2极化改善膝骨关节炎(KOA)炎症微环境的作用。 方法 提取培养IPFP-MSCs,加入FA进行处理,利用超速离心法分离Exos。将RAW264.7细胞分为对照组(未处理)、脂多糖(LPS)组(加入LPS)、LPS+Exos组(加入LPS及Exos)和LPS+FA-Exos组(加入LPS及FA修饰的Exos),分别处理12 h。采用透射电镜、纳米颗粒跟踪分析和Western blot鉴定外泌体,使用共聚焦显微镜观察其摄取情况。通过qRT-PCR、ELISA、流式细胞术和免疫荧光检测各组促炎因子(IL-1β、IL-6、TNF-α、iNOS)与抗炎因子(ARG1、MRC1、CD206)表达水平。 结果 透射电镜显示IPFP-Exos呈典型杯状,CD9与CD81蛋白表达阳性;共聚焦结果证实其可被巨噬细胞摄取。qRT-PCR与ELISA结果表明,LPS+FA-Exos组促炎因子IL-1β、IL-6、TNF-α、NOS2表达较LPS组显著下降(P<0.0001),抗炎因子ARG1、MRC1表达升高(P<0.0001)。流式检测显示,FA-Exos组CD86阳性比例下降,CD206及其比值升高(P<0.0001)。免疫荧光显示FA-Exos组iNOS表达减少(P=0.0478),CD206表达增强(P=0.0003)。 结论 FA-Exos可有效调控巨噬细胞由M1型向M2型极化,免疫调节作用优于未修饰Exos,这种双重调控机制可有效缓解关节腔促炎微环境,为KOA的靶向治疗提供了新型外泌体修饰策略。

关键词: 叶酸, 巨噬细胞, 外泌体, 间充质干细胞, 骨关节炎

Abstract:

Objective To evaluate the effect of exosomes derived from folic acid (FA)-treated infrapatellar fat pad mesenchymal stem cells (IPFP-MSCs) on M1 and M2 polarization of macrophages in vitro. Methods Infrapatellar fat pad tissues were obtained from surgical patients without knee osteoarthritis to isolate IPFP-MSCs. The exosomes were extracted from the cell cultures with or without FA treatment and identified by transmission electron microscopy, TEM, NTA and Western blotting. RAW264.7 cells were induced with lipopolysaccharide (LPS) and incubated with exosomes from FA-treated or untreated IPFP-MSCs for 12 h, and Exos uptake was observed using confocal microscopy. The changes in expression levels of IL-1β, IL-6, TNF-α, iNOS, ARG1, MRC1, and CD206 in the macrophages were detected using qRT-PCR, ELISA, flow cytometry and immunofluorescence staining. Results The exosomes derived from IPFP-MSCs showed a typical cup shape, were positive for CD9 and CD81, and could be uptaken by macrophages. In LPS-induced macrophages, incubation with exosomes from FA-treated IPFP-MSCs significantly decreased the expressions of IL-1β, IL-6, TNF‑α, and NOS2, and increased the expressions of ARG1 and MRC1. Treatment of the macrophages with exosomes from FA-treated IPFP-MSCs significantly lowered CD86-positive cell percentage, increased CD206-positive cells and the CD206/CD86 ratio, lowered cellular expression of iNOS, and enhanced the expression of CD206. Conclusion Exosomes from FA-treated IPFP-MSCs promotes M2 polarization of macrophages more effectively than exosomes from unmodified IPFP-MSCs, suggesting a new exosome modification strategy for targeted treatment of knee osteoarthritis.

Key words: folic acid, macrophage, exosomes, mesenchymal stem cells, osteoarthritis