南方医科大学学报 ›› 2024, Vol. 44 ›› Issue (5): 981-988.doi: 10.12122/j.issn.1673-4254.2024.05.21

• 基础研究 • 上一篇    下一篇

基于生物信息学分析CCND2在甲状腺乳头状癌中的表达及其对免疫浸润的影响

王沁智1(), 宋冰2, 郝诗睿3, 肖志远4, 金连辉5, 郑通1, 柴芳1()   

  1. 1.锦州医科大学附属第一医院,甲状腺外科,辽宁 锦州 121001
    2.锦州医科大学附属第一医院,内分泌与代谢性疾病科,辽宁 锦州 121001
    3.锦州医科大学附属第一医院,麻醉科,辽宁 锦州 121001
    4.衡水市人民医院,河北 衡水 053000
    5.营口市人民医院,辽宁 营口 115000
  • 收稿日期:2024-01-12 出版日期:2024-05-20 发布日期:2024-06-06
  • 通讯作者: 柴芳 E-mail:1986045014@qq.com;lyfsdyyy@163.com
  • 作者简介:王沁智,在读硕士研究生,E-mail: 1986045014@qq.com
  • 基金资助:
    辽宁省科技厅自然科学基金(2021-MS-333)

Bioinformatic analysis of CCND2 expression in papillary thyroid carcinoma and its impact on immune infiltration

Qinzhi WANG1(), Bing SONG2, Shirui HAO3, Zhiyuan XIAO4, Lianhui JIN5, Tong ZHENG1, Fang CHAI1()   

  1. 1.Department of Thyroid Surgery, irst Affiliated Hospital, Jinzhou Medical University, Jinzhou 121001, China2Department of Endocrinology and Metabolic Diseases, irst Affiliated Hospital, Jinzhou Medical University, Jinzhou 121001, China3Department of anesthesiology, First Affiliated Hospital, Jinzhou Medical University, Jinzhou 121001, China
    4.Hengshui People's Hospital, Hengshui 053000, China
    5.Yingkou People's Hospital, Yingkou 115000, China
  • Received:2024-01-12 Online:2024-05-20 Published:2024-06-06
  • Contact: Fang CHAI E-mail:1986045014@qq.com;lyfsdyyy@163.com

摘要:

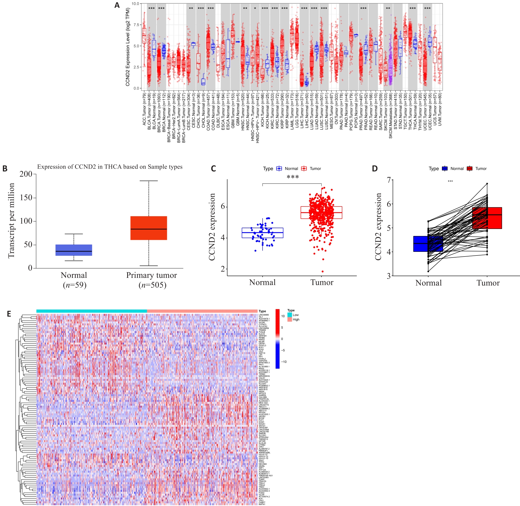
目的 探讨凋亡相关基因细胞周期蛋白D2(CCND2)在甲状腺乳头状癌中的表达及其与临床病理的联系。 方法 通过公共数据库TCGA、TIMER 2.0和UALCAN获取CCND2的表达情况;采用ROC曲线对甲状腺乳头状癌(PTC)组织和癌旁组织进行鉴别;使用基因本体功能注释(GO)对CCND2相关差异基因(DEGs)进行富集分析;使用TIMER数据库和CIBERSORT数据源分析甲状腺癌中CCND2的肿瘤免疫浸润情况;采用RT-qPCR和Western blot检测人甲状腺正常细胞系Nthy-ori-3-1和人甲状腺乳头状癌细胞系TPC-1、BCPAP中CCND2表达量;采用免疫组织化学SABC法检测PTC及癌旁组织中CCND2表达,并探讨其与临床病理的联系。 结果 TCGA、TIMER2.0、UALCAN分析显示,与癌旁组织相比,CCND2 mRNA在甲状腺癌中高表达(P<0.001),并且与Stage分期、性别、年龄、病理亚型及区域淋巴结受累情况有关(P<0.05);ROC结果显示,截断值为4.983时,CCND2的灵敏度、特异度和准确度分别为83.6%、94.9%和78.5%;GO分析表明CCND2的差异表达与免疫功能有关;TIMER数据库显示,CCND2表达与B细胞、CD4+T细胞、巨噬细胞呈正相关(partial.cor>0,P<0.001),而与CD8+T细胞呈负相关(partial.cor<0,P<0.01)。CIBERSORT数据库显示,CCND2表达与B细胞记忆渗透水平、CD4+T细胞记忆激活状态、M2巨噬细胞表达水平、肥大细胞静息状态和肥大细胞激活状态显著相关(P<0.05)。RT-qPCR及Western blot结果显示,CCND2在细胞系TPC-1、BCPAP中的表达量高于Nthy-ori-3-1(P<0.01)。免疫组织化学结果显示,CCND2在PTC中的阳性表达高于癌旁组织(P<0.05)且与肿瘤大小、淋巴结转移及TNM分期相关(P<0.05)。 结论 PTC中CCND2表达上调可能与肿瘤进展及免疫细胞浸润密切相关。

关键词: 甲状腺乳头状癌, 细胞周期蛋白D2, 生物信息学, 肿瘤免疫浸润

Abstract:

Objective To investigate cyclin D2 (CCND2) expression in papillary thyroid carcinoma (PTC) and its association with the clinicopathological features. Methods The public databases TCGA, TIMER 2.0 and UALCAN were used to explore CCND2 expression level in PTC and adjacent tissues, and its diagnostic value for PTC was analyzed using ROC curves. GO enrichment analysis of CCND2-related differentially expressed genes (DEGs) in PTC was performed, and tumor immune infiltration of CCND2 in thyroid cancer was analyzed using TIMER database and CIBERSORT data source. RT-qPCR and Western blot were used to detect CCND2 expression in normal human thyroid cell line Nthy-ori-3-1 and human PTC cell lines TPC-1 and BCPAP. CCND2 expression was also detected in clinical specimens of PTC and adjacent tissues by immunohistochemistry, and its correlation with clinicopathological features of the patients were analyzed. Results Informatic analysis revealed significantly higher CCND2 mRNA expression in thyroid cancer than in the adjacent tissues (P<0.001) in close correlation with tumor stage, gender, age, pathological subtype, and lymph node involvement (P<0.05). ROC curve analysis showed that at the cutoff value of 4.983, the diagnostic sensitivity, specificity, and accuracy of CCND2 expression for PTC was 83.6%, 94.9%, and 78.5%, respectively. CCND2 expression was positively correlated with B cells, CD4+ T cells, and macrophages (P<0.001) and negatively with CD8+ T cells (P<0.01), and also correlated with memory B-cell infiltration, CD4+ T-cell memory activation, M2 macrophages, resting mast cells, and mast cell activation (P<0.05). RT-qPCR, Western blot and immunohistochemistry showed significantly higher CCND2 expression in the PTC cells than in Nthy-ori-3-1 cells (P<0.01) and also in clinical PTC tissues than in the adjacent tissues (P<0.05) in correlation with tumor size, lymph node metastasis and TNM stage (P<0.05). Conclusion CCND2 overexpression is closely correlated with tumor progression and immune cell infiltration in PTC patients..

Key words: papillary thyroid carcinoma, Cyclin D2, bioinformatics, tumor immune infiltration