Journal of Southern Medical University ›› 2026, Vol. 46 ›› Issue (1): 6-22.doi: 10.12122/j.issn.1673-4254.2026.01.02
Previous Articles Next Articles
Tong SHA1(
), Wenyan WANG2(
), Jiabin XUAN1(
), Jie WU1, Nengxian SHI1, Jin HE1, Hongbin HU1(
), Yaoyuan ZHANG1(
)
Received:2025-03-05
Accepted:2025-07-13
Online:2026-01-20
Published:2026-01-16
Contact:
Hongbin HU, Yaoyuan ZHANG
E-mail:shatong_smu@163.com;wwy9438@gmail.com;798524682@qq.com;hobewoos@163.com;243204661@qq.com
About author:First author contact:aThese authors contributed equally to this work and should be deemed as co-first authors.Supported by:Tong SHA, Wenyan WANG, Jiabin XUAN, Jie WU, Nengxian SHI, Jin HE, Hongbin HU, Yaoyuan ZHANG. Identification of immune status subtypes and prognostic analysis of septic patients based on Th1/Th2 cytokine assays[J]. Journal of Southern Medical University, 2026, 46(1): 6-22.
Add to citation manager EndNote|Ris|BibTeX
URL: https://www.j-smu.com/EN/10.12122/j.issn.1673-4254.2026.01.02
Fig.1 Flow sheet of patient inclusion, data processing and subgroup identification. OPTICS: Ordering points to identify the clustering structure; SC: Silhouette score; DBI: Davies-Bouldin index; CH: Calinski-Harabasz score; t-SNE: t-distributed Stochastic Neighbor Embedding.
| Characteristics | Median [IQR]) or n(%) |
|---|---|
| Age (year) | 58.0 [46.0, 69.0] |
| Male | 242 (75.4%) |
| Admission type (surgery) | 164 (51.1%) |
| SOFA score | 7.0 [4.0, 10.0] |
| APACHE II score | 19.0 [13.0, 26.0] |
| Hypertension | 96 (29.9%) |
| Diabetes mellitus | 72 (22.4%) |
| Congestive heart failure | 36 (11.2%) |
| COPD | 14 (4.4%) |
| CKD | 29 (9.0%) |
| Chronic liver insufficiency | 59 (18.4%) |
| Malignant tumors | 99 (30.8%) |
| Immune system disorders | 29 (9.0%) |
| Trauma | 33 (10.3%) |
| ARDS | 113 (35.2%) |
| Antibiotics | 273 (85.0%) |
| Vasopressors | 213 (66.4%) |
| Norepinephrine equivalent | 0.09 [0.00, 0.24] |
| Positive inotropic drugs | 27 (8.4%) |
| Glucocorticoid | 32 (10.0%) |
| Ventilation time (h) | 3.0 [1.0, 9.0] |
| RRT | 91 (28.3%) |
| WBC (×109/L) | 12.09 [7.62, 16.65] |
| NEU (%) | 86.9 [79.9, 92.3] |
| LYM (%) | 6.8 [3.5, 11.5] |
| MONO (%) | 4.8 [2.8, 7.2] |
| PLT (×109/L) | 139.0 [70.0, 220.0] |
| CRP (mg/L) | 80.80 [37.77, 170.89] |
| PCT (ng/mL) | 2.23 [0.40, 11.18] |
| IL-2 (pg/mL) | 0.86 [0.55, 1.38] |
| IL-4 (pg/mL) | 1.13 [0.72, 1.69] |
| Log(IL-6) (pg/mL) | 5.01 [4.04, 6.63] |
| Log(IL-10) (pg/mL) | 2.53 [1.78, 3.55] |
| TNF (pg/mL) | 1.23 [0.87, 1.75] |
| IFN (pg/mL) | 1.32 [0.85, 1.90] |
| Hospital mortality at ICU 67 (20.9%) | |
Tab.1 Baseline characteristics of all participants in this study (n=321)
| Characteristics | Median [IQR]) or n(%) |
|---|---|
| Age (year) | 58.0 [46.0, 69.0] |
| Male | 242 (75.4%) |
| Admission type (surgery) | 164 (51.1%) |
| SOFA score | 7.0 [4.0, 10.0] |
| APACHE II score | 19.0 [13.0, 26.0] |
| Hypertension | 96 (29.9%) |
| Diabetes mellitus | 72 (22.4%) |
| Congestive heart failure | 36 (11.2%) |
| COPD | 14 (4.4%) |
| CKD | 29 (9.0%) |
| Chronic liver insufficiency | 59 (18.4%) |
| Malignant tumors | 99 (30.8%) |
| Immune system disorders | 29 (9.0%) |
| Trauma | 33 (10.3%) |
| ARDS | 113 (35.2%) |
| Antibiotics | 273 (85.0%) |
| Vasopressors | 213 (66.4%) |
| Norepinephrine equivalent | 0.09 [0.00, 0.24] |
| Positive inotropic drugs | 27 (8.4%) |
| Glucocorticoid | 32 (10.0%) |
| Ventilation time (h) | 3.0 [1.0, 9.0] |
| RRT | 91 (28.3%) |
| WBC (×109/L) | 12.09 [7.62, 16.65] |
| NEU (%) | 86.9 [79.9, 92.3] |
| LYM (%) | 6.8 [3.5, 11.5] |
| MONO (%) | 4.8 [2.8, 7.2] |
| PLT (×109/L) | 139.0 [70.0, 220.0] |
| CRP (mg/L) | 80.80 [37.77, 170.89] |
| PCT (ng/mL) | 2.23 [0.40, 11.18] |
| IL-2 (pg/mL) | 0.86 [0.55, 1.38] |
| IL-4 (pg/mL) | 1.13 [0.72, 1.69] |
| Log(IL-6) (pg/mL) | 5.01 [4.04, 6.63] |
| Log(IL-10) (pg/mL) | 2.53 [1.78, 3.55] |
| TNF (pg/mL) | 1.23 [0.87, 1.75] |
| IFN (pg/mL) | 1.32 [0.85, 1.90] |
| Hospital mortality at ICU 67 (20.9%) | |
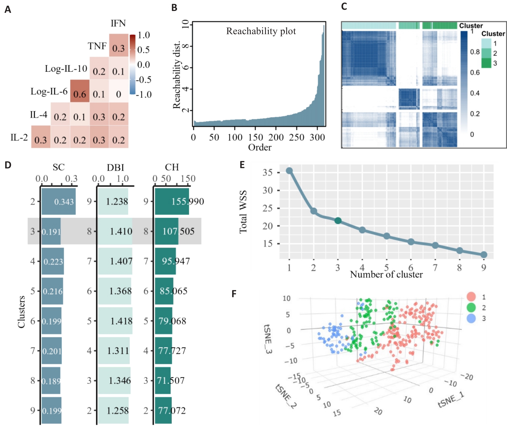
Fig.2 Identification of the number of clusters of cytokine sub-phenotypes. A: Heat-map of pairwise correlations of the cytokines. B: OPTICS plot displaying a smooth rise in reachability distance. C: Heat map of the consensus matrix when the number of clusters was 3 (k=3). D: Histogram of SC, DBI, and CH values from k=2 to k=9 for clustering. E: Elbow plot showing the Total Within Cluster Sum of Squares (total WSS) for the number of clusters between 1 and 9. F: Visualization of K-means clustering results for 321 patients with sepsis based on cytokine profiles.
Fig.3 Results of consensus clustering. The CDF graph shows the consensus distribution of each cluster (A). The delta area plot displays the relative change in the area under the CDF curve (B). The maximum change in the area occurs between k=2 and k=9 when the relative increase in the area becomes significantly smaller. As shown in the CM heat map (C), cluster 2 and cluster 3 identified by the K-means algorithm have clear boundaries, indicating good cluster stability in repeated iterations. The mean cluster consensus score was comparable between a scenario of 2 or 3 clusters (D).
| Variable | 25th percentile | Median | Mean | 75th percentile |
|---|---|---|---|---|
| IL2 | 0.032 | 0.051 | 0.074 | 0.081 |
| IL4 | 0.118 | 0.185 | 0.203 | 0.277 |
| Log(IL-6) | 0.370 | 0.474 | 0.505 | 0.648 |
| Log(IL10) | 0.243 | 0.336 | 0.366 | 0.464 |
| TNF | 0.048 | 0.068 | 0.088 | 0.097 |
| IFN | 0.013 | 0.020 | 0.038 | 0.028 |
Tab.2 Distributions of the studied cytokines after Min-Max scaling
| Variable | 25th percentile | Median | Mean | 75th percentile |
|---|---|---|---|---|
| IL2 | 0.032 | 0.051 | 0.074 | 0.081 |
| IL4 | 0.118 | 0.185 | 0.203 | 0.277 |
| Log(IL-6) | 0.370 | 0.474 | 0.505 | 0.648 |
| Log(IL10) | 0.243 | 0.336 | 0.366 | 0.464 |
| TNF | 0.048 | 0.068 | 0.088 | 0.097 |
| IFN | 0.013 | 0.020 | 0.038 | 0.028 |
| Characteristics | Cluster 1 | Cluster 2 | Cluster 3 | P |
|---|---|---|---|---|
| n (%) | 166 (51.7%) | 99 (30.8%) | 56 (17.4%) | |
| Age (year) | 58.00 [45.25, 66.75] | 57.00 [45.50, 69.00] | 61.00 [50.00, 69.25] | 0.617 |
| Male | 125 (75.3) | 76 (76.8) | 41 (73.2) | 0.885 |
| Admission type (surgery) | 83 (50.0) | 55 (55.6) | 26 (46.4) | 0.508 |
| SOFA score | 6.00 [4.00, 8.00] | 8.00 [5.00, 11.00] | 11.00 [8.75, 12.00] | <0.001 |
| APACHE II score | 18.00 [12.00, 23.00] | 21.00 [14.00, 26.00] | 26.50 [19.75, 32.25] | <0.001 |
| Hypertension | 53 (31.9%) | 26 (26.3%) | 17 (30.4%) | 0.620 |
| Diabetes mellitus | 41 (24.7%) | 21 (21.2%) | 10 (17.9%) | 0.536 |
| Congestive heart failure | 21 (12.7%) | 8 (8.1%) | 7 (12.5%) | 0.493 |
| COPD | 8 (4.8%) | 4 (4.0%) | 2 (3.6%) | 0.909 |
| CKD | 16 (9.6%) | 9 (9.1%) | 4 (7.1%) | 0.853 |
| Chronic liver insufficiency | 32 (19.3%) | 15 (15.2%) | 12 (21.4%) | 0.570 |
| Malignant tumors | 50 (30.1%) | 32 (32.3%) | 17 (30.4%) | 0.928 |
| Immune system disorders | 16 (9.6%) | 10 (10.1%) | 3 (5.4%) | 0.568 |
| Trauma | 18 (10.8%) | 10 (10.1%) | 5 (8.9%) | 0.918 |
| ARDS | 45 (27.1%) | 38 (38.4%) | 30 (53.6%) | 0.001 |
| Antibiotics | 144 (86.7%) | 81 (81.8%) | 48 (85.7%) | 0.547 |
| Vasopressors | 86 (51.8%) | 75 (75.8%) | 52 (92.9%) | <0.001 |
| Norepinephrine equivalent | 0.03 [0.00, 0.16] | 0.10 [0.01, 0.24] | 0.22 [0.10, 0.60] | <0.001 |
| Positive inotropic drugs | 9 (5.4%) | 8 (8.1%) | 10 (17.9%) | 0.015 |
| Glucocorticoid | 13 (7.8%) | 8 (8.1%) | 11 (19.6%) | 0.029 |
| Ventilation time (h) | 3.00 [1.00, 8.75] | 3.00 [1.00, 8.00] | 6.00 [2.75, 10.00] | 0.018 |
| RRT | 33 (19.9%) | 30 (30.3%) | 28 (50.0%) | <0.001 |
| WBC (×109/L) | 11.29 [7.32, 15.16] | 12.81 [8.68, 17.00] | 14.18 [6.12, 20.75] | 0.086 |
| NEU (%) | 83.55 [78.17, 89.77] | 90.20 [84.15, 93.65] | 90.80 [84.42, 93.93] | <0.001 |
| LYM (%) | 8.60 [4.70, 13.17] | 4.90 [2.65, 9.30] | 4.55 [3.15, 8.43] | <0.001 |
| MONO (%) | 5.40 [3.52, 8.10] | 4.40 [2.65, 6.40] | 3.50 [1.60, 4.80] | <0.001 |
| PLT (×109/L) | 160.50 [96.25, 241.25] | 126.00 [63.00, 203.00] | 83.00 [47.00, 150.50] | <0.001 |
| CRP (mg/L) | 67.66 [26.70, 134.38] | 90.88 [49.50, 182.36] | 134.39 [63.26, 228.79] | <0.001 |
| PCT (ng/mL) | 1.15 [0.24, 4.20] | 3.07 [0.52, 9.09] | 23.38 [6.10, 68.22] | <0.001 |
| IL-2 (pg/mL) | 0.86 [0.52, 1.34] | 0.77 [0.52, 1.25] | 1.02 [0.67, 1.95] | 0.027 |
| IL-4 (pg/mL) | 1.14 [0.75, 1.76] | 0.96 [0.62, 1.41] | 1.46 [1.07, 1.94] | 0.003 |
| Log (IL-6, pg/mL) | 4.37 [3.46, 5.11] | 5.44 [4.59, 6.30] | 7.82 [7.10, 8.89] | <0.001 |
| Log (IL-10, pg/mL) | 1.81 [1.43, 2.19] | 3.17 [2.82, 3.62] | 4.86 [4.02, 5.41] | <0.001 |
| TNF (pg/mL) | 1.23 [0.85, 1.78] | 1.12 [0.90, 1.51] | 1.40 [0.95, 2.41] | 0.021 |
| IFN (pg/mL) | 1.27 [0.89, 1.89] | 1.18 [0.69, 1.67] | 1.62 [1.11, 2.27] | 0.005 |
Tab.3 Baseline characteristics of 321 patients stratified by the 3 clusters of cytokines mixture
| Characteristics | Cluster 1 | Cluster 2 | Cluster 3 | P |
|---|---|---|---|---|
| n (%) | 166 (51.7%) | 99 (30.8%) | 56 (17.4%) | |
| Age (year) | 58.00 [45.25, 66.75] | 57.00 [45.50, 69.00] | 61.00 [50.00, 69.25] | 0.617 |
| Male | 125 (75.3) | 76 (76.8) | 41 (73.2) | 0.885 |
| Admission type (surgery) | 83 (50.0) | 55 (55.6) | 26 (46.4) | 0.508 |
| SOFA score | 6.00 [4.00, 8.00] | 8.00 [5.00, 11.00] | 11.00 [8.75, 12.00] | <0.001 |
| APACHE II score | 18.00 [12.00, 23.00] | 21.00 [14.00, 26.00] | 26.50 [19.75, 32.25] | <0.001 |
| Hypertension | 53 (31.9%) | 26 (26.3%) | 17 (30.4%) | 0.620 |
| Diabetes mellitus | 41 (24.7%) | 21 (21.2%) | 10 (17.9%) | 0.536 |
| Congestive heart failure | 21 (12.7%) | 8 (8.1%) | 7 (12.5%) | 0.493 |
| COPD | 8 (4.8%) | 4 (4.0%) | 2 (3.6%) | 0.909 |
| CKD | 16 (9.6%) | 9 (9.1%) | 4 (7.1%) | 0.853 |
| Chronic liver insufficiency | 32 (19.3%) | 15 (15.2%) | 12 (21.4%) | 0.570 |
| Malignant tumors | 50 (30.1%) | 32 (32.3%) | 17 (30.4%) | 0.928 |
| Immune system disorders | 16 (9.6%) | 10 (10.1%) | 3 (5.4%) | 0.568 |
| Trauma | 18 (10.8%) | 10 (10.1%) | 5 (8.9%) | 0.918 |
| ARDS | 45 (27.1%) | 38 (38.4%) | 30 (53.6%) | 0.001 |
| Antibiotics | 144 (86.7%) | 81 (81.8%) | 48 (85.7%) | 0.547 |
| Vasopressors | 86 (51.8%) | 75 (75.8%) | 52 (92.9%) | <0.001 |
| Norepinephrine equivalent | 0.03 [0.00, 0.16] | 0.10 [0.01, 0.24] | 0.22 [0.10, 0.60] | <0.001 |
| Positive inotropic drugs | 9 (5.4%) | 8 (8.1%) | 10 (17.9%) | 0.015 |
| Glucocorticoid | 13 (7.8%) | 8 (8.1%) | 11 (19.6%) | 0.029 |
| Ventilation time (h) | 3.00 [1.00, 8.75] | 3.00 [1.00, 8.00] | 6.00 [2.75, 10.00] | 0.018 |
| RRT | 33 (19.9%) | 30 (30.3%) | 28 (50.0%) | <0.001 |
| WBC (×109/L) | 11.29 [7.32, 15.16] | 12.81 [8.68, 17.00] | 14.18 [6.12, 20.75] | 0.086 |
| NEU (%) | 83.55 [78.17, 89.77] | 90.20 [84.15, 93.65] | 90.80 [84.42, 93.93] | <0.001 |
| LYM (%) | 8.60 [4.70, 13.17] | 4.90 [2.65, 9.30] | 4.55 [3.15, 8.43] | <0.001 |
| MONO (%) | 5.40 [3.52, 8.10] | 4.40 [2.65, 6.40] | 3.50 [1.60, 4.80] | <0.001 |
| PLT (×109/L) | 160.50 [96.25, 241.25] | 126.00 [63.00, 203.00] | 83.00 [47.00, 150.50] | <0.001 |
| CRP (mg/L) | 67.66 [26.70, 134.38] | 90.88 [49.50, 182.36] | 134.39 [63.26, 228.79] | <0.001 |
| PCT (ng/mL) | 1.15 [0.24, 4.20] | 3.07 [0.52, 9.09] | 23.38 [6.10, 68.22] | <0.001 |
| IL-2 (pg/mL) | 0.86 [0.52, 1.34] | 0.77 [0.52, 1.25] | 1.02 [0.67, 1.95] | 0.027 |
| IL-4 (pg/mL) | 1.14 [0.75, 1.76] | 0.96 [0.62, 1.41] | 1.46 [1.07, 1.94] | 0.003 |
| Log (IL-6, pg/mL) | 4.37 [3.46, 5.11] | 5.44 [4.59, 6.30] | 7.82 [7.10, 8.89] | <0.001 |
| Log (IL-10, pg/mL) | 1.81 [1.43, 2.19] | 3.17 [2.82, 3.62] | 4.86 [4.02, 5.41] | <0.001 |
| TNF (pg/mL) | 1.23 [0.85, 1.78] | 1.12 [0.90, 1.51] | 1.40 [0.95, 2.41] | 0.021 |
| IFN (pg/mL) | 1.27 [0.89, 1.89] | 1.18 [0.69, 1.67] | 1.62 [1.11, 2.27] | 0.005 |
Fig.4 Clinical features of the 3 inflammatory subtypes of sepsis. A: Violin plots of serum cytokine levels in 3 inflammatory subtypes of sepsis. The X-axis represents the 3 subtypes, and the Y-axis represents serum cytokine levels. Comparisons between groups were corrected by false discovery rate (FDR). B: Box plots of mSOFA scores, APACHE-II scores, CRP levels, and PCT levels in the 3 inflammatory subtypes. C: Radar plots of the distribution of comorbidities and treatments in the 3 inflammatory subtypes (DM: Diabetes mellitus; CHF: Congestive heart failure; COPD: Chronic obstructive pulmonary disease; CKD: Chronic kidney disease; CLI: Chronic liver insufficiency; ISD: Immune system disorders; ARDS: Acute respiratory distress syndrome; RRT: Renal replacement therapy). D: Distribution of survival in the 3 inflammatory subtypes. ****P<0.0001.
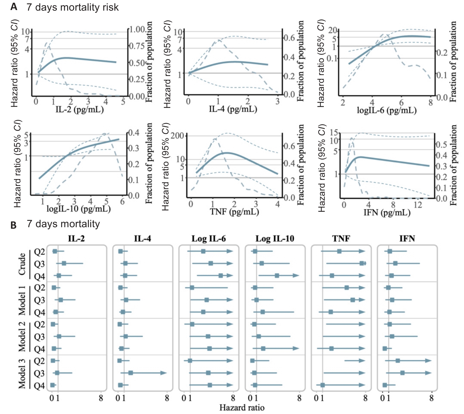
Fig.5 Serum cytokine levels and risk of mortality in septic patients. A: Exposure-response relationship between circulating levels of each of the studied cytokines and the risk for 7 days mortality. The Y-axis represents the hazard ratio of the risk of death for a given value of circulating cytokine levels compared to the corresponding reference value (some values are converted to log10 on the Y-axis). The red dashed line indicates the 95% confidence interval, and the yellow dashed line the proportion of patients. B: Association between different serum cytokine levels and the risk of mortality within 7 days after ICU admission. Model 1 was adjusted for baseline age, sex, and admission type. Model 2 was additionally adjusted for SOFA score, APACHE II score, and relevant treatment history (use of antibiotics, vasopressors, norepinephrine equivalent, positive inotropic drugs, glucocorticoid, ventilation time, and RRT). Model 3 was further adjusted for history of chronic diseases (hypertension, diabetes, congestive heart failure, COPD, CKD, chronic liver insufficiency, malignant tumors, immune system disorders, trauma, ARDS, and CVD).
| Cytokines | 7-day mortality risk | 14-day mortality risk | 28-day mortality risk | |||||
|---|---|---|---|---|---|---|---|---|
| Overall | Non-linear | Overall | Non-linear | Overall | Non-linear | |||
| IL-2 | 0.478 | 0.230 | 0.566 | 0.287 | 0.319 | 0.164 | ||
| IL-4 | 0.695 | 0.475 | 0.867 | 0.757 | 0.912 | 0.847 | ||
| Log(IL-6) | 0.010 | 0.012 | 0.003 | 0.015 | 0.007 | 0.010 | ||
| Log(IL-10) | 0.001 | 0.238 | <0.001 | 0.061 | 0.013 | 0.165 | ||
| TNF | 0.038 | 0.012 | 0.074 | 0.023 | 0.064 | 0.022 | ||
| IFN | 0.345 | 0.148 | 0.669 | 0.417 | 0.719 | 0.491 | ||
Tab.4 P-values of overall and non-linear dose-response relationships of the 6 cytokines with mortality risk
| Cytokines | 7-day mortality risk | 14-day mortality risk | 28-day mortality risk | |||||
|---|---|---|---|---|---|---|---|---|
| Overall | Non-linear | Overall | Non-linear | Overall | Non-linear | |||
| IL-2 | 0.478 | 0.230 | 0.566 | 0.287 | 0.319 | 0.164 | ||
| IL-4 | 0.695 | 0.475 | 0.867 | 0.757 | 0.912 | 0.847 | ||
| Log(IL-6) | 0.010 | 0.012 | 0.003 | 0.015 | 0.007 | 0.010 | ||
| Log(IL-10) | 0.001 | 0.238 | <0.001 | 0.061 | 0.013 | 0.165 | ||
| TNF | 0.038 | 0.012 | 0.074 | 0.023 | 0.064 | 0.022 | ||
| IFN | 0.345 | 0.148 | 0.669 | 0.417 | 0.719 | 0.491 | ||
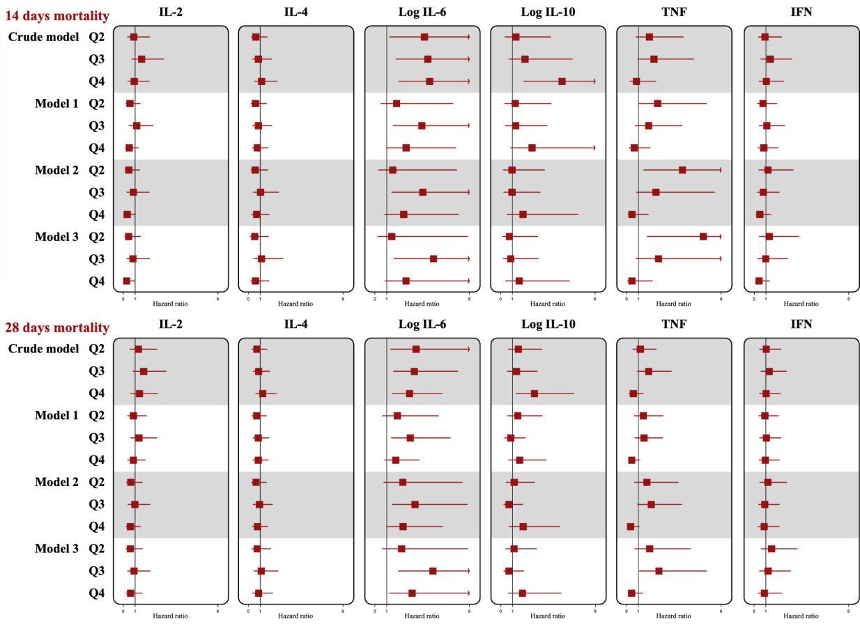
Fig.6 Exposure-response relationship between circulating levels of each of the studied cytokines and the risks of 14 day (A) and 28 day (B) mortality. The Y-axis represents the hazard ratios of mortality risk given the value of circulating cytokine levels compared to the corresponding reference value. The shaded areas indicate the 95 percent confidence intervals.
| Variable | Crude model | Model l | Model 2 | Model 3 |
|---|---|---|---|---|
| 7-day mortality risk | ||||
| IL-2 | ||||
| Q1 | 1.00 | 1.00 | 1.00 | 1.00 |
| Q2 | 0.51 (0.13, 1.95) | 0.32 (0.08, 1.29) | 0.19 (0.04, 0.96) | 0.18 (0.03, 1.17) |
| Q3 | 1.97 (0.77, 4.99) | 1.44 (0.55, 3.76) | 1.16 (0.36, 3.74) | 0.87 (0.23, 3.23) |
| Q4 | 1.12 (0.39, 3.21) | 0.61 (0.20, 1.90) | 0.35 (0.08, 1.48) | 0.09 (0.01, 0.65) |
| IL-4 | ||||
| Q1 | 1.00 | 1.00 | 1.00 | 1.00 |
| Q2 | 0.40 (0.11, 1.52) | 0.39 (0.10, 1.48) | 0.29 (0.05, 1.60) | 0.25 (0.04, 1.79) |
| Q3 | 1.21 (0.47, 3.14) | 1.32 (0.50, 3.52) | 1.25 (0.40, 3.95) | 2.06 (0.50, 8.48) |
| Q4 | 1.17 (0.45, 3.04) | 0.79 (0.30, 2.12) | 0.57 (0.18, 1.81) | 0.38 (0.09, 1.62) |
| Log (IL-6) | ||||
| Q1 | 1.00 | 1.00 | 1.00 | 1.00 |
| Q2 | 3.09 (0.60, 15.91) | 1.26 (0.23, 7.00) | 1.31 (0.12, 14.46) | 0.95 (0.04, 22.86) |
| Q3 | 4.32 (1.37, 13.62) | 3.66 (1.11, 12.04) | 3.88 (0.94, 15.97) | 3.92 (0.86, 17.82) |
| Q4 | 5.93 (2.16, 16.32) | 3.10 (0.99, 9.70) | 4.12 (1.02, 16.69) | 4.18 (0.90, 19.34) |
| Log (IL-10) | ||||
| Q1 | 1.00 | 1.00 | 1.00 | 1.00 |
| Q2 | 0.79 (0.18, 3.55) | 0.78 (0.17, 3.67) | 0.67 (0.11, 4.07) | 0.34 (0.04, 3.03) |
| Q3 | 1.85 (0.54, 6.32) | 1.00 (0.27, 3.70) | 1.37 (0.29, 6.44) | 0.67 (0.11, 4.23) |
| Q4 | 4.32 (1.43, 13.01) | 2.02 (0.58, 7.06) | 2.10 (0.44, 10.10) | 0.79 (0.12, 5.13) |
| TNF | ||||
| Q1 | 1.00 | 1.00 | 1.00 | 1.00 |
| Q2 | 3.73 (0.79, 17.55) | 4.90 (1.00, 24.13) | 23.56 (1.64, 338.28) | 93.35 (4.62, 1885.71) |
| Q3 | 7.34 (1.67, 32.32) | 5.89 (1.30, 26.74) | 13.27 (1.12, 156.44) | 16.65 (1.23, 225.81) |
| Q4 | 2.52 (0.49, 13.01) | 2.31 (0.43, 12.55) | 2.44 (0.17, 35.54) | 1.01 (0.04, 23.51) |
| IFN | ||||
| Q1 | 1.00 | 1.00 | 1.00 | 1.00 |
| Q2 | 1.17 (0.36, 3.85) | 0.93 (0.28, 3.14) | 1.16 (0.30, 4.55) | 2.47 (0.46, 13.41) |
| Q3 | 2.05 (0.7, 5.99) | 1.54 (0.51, 4.67) | 1.53 (0.42, 5.62) | 3.22 (0.63, 16.49) |
| Q4 | 1.45 (0.48, 4.44) | 1.12 (0.35, 3.56) | 0.34 (0.08, 1.44) | 0.34 (0.06, 2.03) |
| 14-day mortality risk | ||||
| IL-2 | ||||
| Q1 | 1.00 | 1.00 | 1.00 | 1.00 |
| Q2 | 0.89 (0.36, 2.22) | 0.56 (0.22, 1.43) | 0.47 (0.16, 1.37) | 0.45 (0.14, 1.46) |
| Q3 | 1.55 (0.71, 3.43) | 1.13 (0.50, 2.53) | 0.85 (0.32, 2.20) | 0.81 (0.30, 2.23) |
| Q4 | 0.92 (0.38, 2.21) | 0.50 (0.20, 1.29) | 0.33 (0.11, 1.02) | 0.28 (0.08, 0.95) |
| IL-4 | ||||
| Q1 | 1.00 | 1.00 | 1.00 | 1.00 |
| Q2 | 0.62 (0.24, 1.57) | 0.59 (0.23, 1.52) | 0.57 (0.20, 1.64) | 0.53 (0.17, 1.69) |
| Q3 | 0.84 (0.36, 1.96) | 0.84 (0.36, 1.97) | 1.02 (0.41, 2.56) | 1.10 (0.42, 2.91) |
| Q4 | 1.11 (0.51, 2.43) | 0.74 (0.33, 1.67) | 0.69 (0.27, 1.76) | 0.59 (0.2,0 1.75) |
| Log (IL-6) | ||||
| Q1 | 1.00 | 1.00 | 1.00 | 1.00 |
| Q2 | 4.20 (1.26, 13.98) | 1.84 (0.51, 6.60) | 1.51 (0.33, 6.92) | 1.43 (0.26, 7.85) |
| Q3 | 4.48 (1.80, 11.16) | 3.97 (1.55, 10.15) | 4.06 (1.45, 11.35) | 4.97 (1.62, 15.27) |
| Q4 | 4.64 (2.03, 10.60) | 2.65 (1.03, 6.83) | 2.44 (0.84, 7.06) | 2.64 (0.85, 8.17) |
| Log (IL-10) | ||||
| Q1 | 1.00 | 1.00 | 1.00 | 1.00 |
Tab.5 Crude and multi-variate adjusted hazard ratios (95% CI) of mortality risks in relation to levels of the 6 studied cytokines
| Variable | Crude model | Model l | Model 2 | Model 3 |
|---|---|---|---|---|
| 7-day mortality risk | ||||
| IL-2 | ||||
| Q1 | 1.00 | 1.00 | 1.00 | 1.00 |
| Q2 | 0.51 (0.13, 1.95) | 0.32 (0.08, 1.29) | 0.19 (0.04, 0.96) | 0.18 (0.03, 1.17) |
| Q3 | 1.97 (0.77, 4.99) | 1.44 (0.55, 3.76) | 1.16 (0.36, 3.74) | 0.87 (0.23, 3.23) |
| Q4 | 1.12 (0.39, 3.21) | 0.61 (0.20, 1.90) | 0.35 (0.08, 1.48) | 0.09 (0.01, 0.65) |
| IL-4 | ||||
| Q1 | 1.00 | 1.00 | 1.00 | 1.00 |
| Q2 | 0.40 (0.11, 1.52) | 0.39 (0.10, 1.48) | 0.29 (0.05, 1.60) | 0.25 (0.04, 1.79) |
| Q3 | 1.21 (0.47, 3.14) | 1.32 (0.50, 3.52) | 1.25 (0.40, 3.95) | 2.06 (0.50, 8.48) |
| Q4 | 1.17 (0.45, 3.04) | 0.79 (0.30, 2.12) | 0.57 (0.18, 1.81) | 0.38 (0.09, 1.62) |
| Log (IL-6) | ||||
| Q1 | 1.00 | 1.00 | 1.00 | 1.00 |
| Q2 | 3.09 (0.60, 15.91) | 1.26 (0.23, 7.00) | 1.31 (0.12, 14.46) | 0.95 (0.04, 22.86) |
| Q3 | 4.32 (1.37, 13.62) | 3.66 (1.11, 12.04) | 3.88 (0.94, 15.97) | 3.92 (0.86, 17.82) |
| Q4 | 5.93 (2.16, 16.32) | 3.10 (0.99, 9.70) | 4.12 (1.02, 16.69) | 4.18 (0.90, 19.34) |
| Log (IL-10) | ||||
| Q1 | 1.00 | 1.00 | 1.00 | 1.00 |
| Q2 | 0.79 (0.18, 3.55) | 0.78 (0.17, 3.67) | 0.67 (0.11, 4.07) | 0.34 (0.04, 3.03) |
| Q3 | 1.85 (0.54, 6.32) | 1.00 (0.27, 3.70) | 1.37 (0.29, 6.44) | 0.67 (0.11, 4.23) |
| Q4 | 4.32 (1.43, 13.01) | 2.02 (0.58, 7.06) | 2.10 (0.44, 10.10) | 0.79 (0.12, 5.13) |
| TNF | ||||
| Q1 | 1.00 | 1.00 | 1.00 | 1.00 |
| Q2 | 3.73 (0.79, 17.55) | 4.90 (1.00, 24.13) | 23.56 (1.64, 338.28) | 93.35 (4.62, 1885.71) |
| Q3 | 7.34 (1.67, 32.32) | 5.89 (1.30, 26.74) | 13.27 (1.12, 156.44) | 16.65 (1.23, 225.81) |
| Q4 | 2.52 (0.49, 13.01) | 2.31 (0.43, 12.55) | 2.44 (0.17, 35.54) | 1.01 (0.04, 23.51) |
| IFN | ||||
| Q1 | 1.00 | 1.00 | 1.00 | 1.00 |
| Q2 | 1.17 (0.36, 3.85) | 0.93 (0.28, 3.14) | 1.16 (0.30, 4.55) | 2.47 (0.46, 13.41) |
| Q3 | 2.05 (0.7, 5.99) | 1.54 (0.51, 4.67) | 1.53 (0.42, 5.62) | 3.22 (0.63, 16.49) |
| Q4 | 1.45 (0.48, 4.44) | 1.12 (0.35, 3.56) | 0.34 (0.08, 1.44) | 0.34 (0.06, 2.03) |
| 14-day mortality risk | ||||
| IL-2 | ||||
| Q1 | 1.00 | 1.00 | 1.00 | 1.00 |
| Q2 | 0.89 (0.36, 2.22) | 0.56 (0.22, 1.43) | 0.47 (0.16, 1.37) | 0.45 (0.14, 1.46) |
| Q3 | 1.55 (0.71, 3.43) | 1.13 (0.50, 2.53) | 0.85 (0.32, 2.20) | 0.81 (0.30, 2.23) |
| Q4 | 0.92 (0.38, 2.21) | 0.50 (0.20, 1.29) | 0.33 (0.11, 1.02) | 0.28 (0.08, 0.95) |
| IL-4 | ||||
| Q1 | 1.00 | 1.00 | 1.00 | 1.00 |
| Q2 | 0.62 (0.24, 1.57) | 0.59 (0.23, 1.52) | 0.57 (0.20, 1.64) | 0.53 (0.17, 1.69) |
| Q3 | 0.84 (0.36, 1.96) | 0.84 (0.36, 1.97) | 1.02 (0.41, 2.56) | 1.10 (0.42, 2.91) |
| Q4 | 1.11 (0.51, 2.43) | 0.74 (0.33, 1.67) | 0.69 (0.27, 1.76) | 0.59 (0.2,0 1.75) |
| Log (IL-6) | ||||
| Q1 | 1.00 | 1.00 | 1.00 | 1.00 |
| Q2 | 4.20 (1.26, 13.98) | 1.84 (0.51, 6.60) | 1.51 (0.33, 6.92) | 1.43 (0.26, 7.85) |
| Q3 | 4.48 (1.80, 11.16) | 3.97 (1.55, 10.15) | 4.06 (1.45, 11.35) | 4.97 (1.62, 15.27) |
| Q4 | 4.64 (2.03, 10.60) | 2.65 (1.03, 6.83) | 2.44 (0.84, 7.06) | 2.64 (0.85, 8.17) |
| Log (IL-10) | ||||
| Q1 | 1.00 | 1.00 | 1.00 | 1.00 |
| Variables | Crude model | Model l | Model 2 | Model 3 |
|---|---|---|---|---|
| 7-days mortality risk | ||||
| IL2 | 1.02 (0.71, 1.46) | 0.92 (0.55, 1.53) | 0.95 (0.45, 2.00) | 0.36 (0.12, 1.11) |
| IL4 | 1.09 (0.77, 1.56) | 1.02 (0.71, 1.48) | 0.85 (0.56, 1.30) | 0.75 (0.47, 1.22) |
| Log-IL6 | 1.69 (1.22, 2.34) | 1.42 (0.97, 2.08) | 1.91 (1.08, 3.37) | 2.00 (1.03, 3.91) |
| Log-IL10 | 1.81 (1.37, 2.40) | 1.41 (1.00, 1.99) | 1.45 (0.90, 2.33) | 1.20 (0.70, 2.06) |
| TNF | 0.94 (0.57, 1.56) | 0.83 (0.45, 1.55) | 0.47 (0.20, 1.09) | 0.34 (0.13, 0.92) |
| IFN | 0.87 (0.50, 1.53) | 0.74 (0.41, 1.35) | 0.56 (0.21, 1.49) | 0.09 (0.01, 0.63) |
| 14-day mortality risk | ||||
| IL2 | 0.95 (0.66, 1.38) | 0.79 (0.46, 1.34) | 0.63 (0.31, 1.25) | 0.46 (0.20, 1.03) |
| IL4 | 1.06 (0.79, 1.44) | 1.00 (0.72, 1.38) | 0.98 (0.71, 1.36) | 0.99 (0.70, 1.41) |
| Log-IL6 | 1.62 (1.24, 2.12) | 1.39 (1.01, 1.91) | 1.37 (0.92, 2.04) | 1.45 (0.94, 2.22) |
| Log-IL10 | 1.71 (1.36, 2.15) | 1.30 (0.97, 1.73) | 1.40 (0.93, 2.10) | 1.35 (0.89, 2.05) |
| TNF | 0.79 (0.46, 1.37) | 0.61 (0.33, 1.12) | 0.35 (0.16, 0.77) | 0.30 (0.13, 0.71) |
| IFN | 0.91 (0.61, 1.37) | 0.75 (0.49, 1.16) | 0.57 (0.31, 1.03) | 0.41 (0.20, 0.84) |
| 28-day mortality risk | ||||
| IL2 | 1.08 (0.84, 1.39) | 1.02 (0.74, 1.39) | 0.97 (0.68, 1.38) | 1.00 (0.66, 1.53) |
| IL4 | 1.05 (0.81, 1.37) | 0.98 (0.74, 1.30) | 0.97 (0.73, 1.28) | 1.01 (0.75, 1.36) |
| Log-IL6 | 1.36 (1.08, 1.72) | 1.16 (0.89, 1.51) | 1.26 (0.90, 1.76) | 1.38 (0.98, 1.96) |
| Log-IL10 | 1.37 (1.11, 1.69) | 1.07 (0.83, 1.38) | 1.34 (0.93, 1.95) | 1.32 (0.91, 1.92) |
| TNF | 0.73 (0.44, 1.20) | 0.56 (0.32, 0.98) | 0.43 (0.23, 0.82) | 0.45 (0.23, 0.86) |
| IFN | 0.91 (0.62, 1.33) | 0.81 (0.54, 1.20) | 0.69 (0.42, 1.13) | 0.57 (0.33, 0.98) |
Tab.6 Crude and multi-variate adjusted hazard ratios (95% CIs) of the 7-, 14-, and 28-day mortality risks in relation to the per SD increase in the six studied cytokines
| Variables | Crude model | Model l | Model 2 | Model 3 |
|---|---|---|---|---|
| 7-days mortality risk | ||||
| IL2 | 1.02 (0.71, 1.46) | 0.92 (0.55, 1.53) | 0.95 (0.45, 2.00) | 0.36 (0.12, 1.11) |
| IL4 | 1.09 (0.77, 1.56) | 1.02 (0.71, 1.48) | 0.85 (0.56, 1.30) | 0.75 (0.47, 1.22) |
| Log-IL6 | 1.69 (1.22, 2.34) | 1.42 (0.97, 2.08) | 1.91 (1.08, 3.37) | 2.00 (1.03, 3.91) |
| Log-IL10 | 1.81 (1.37, 2.40) | 1.41 (1.00, 1.99) | 1.45 (0.90, 2.33) | 1.20 (0.70, 2.06) |
| TNF | 0.94 (0.57, 1.56) | 0.83 (0.45, 1.55) | 0.47 (0.20, 1.09) | 0.34 (0.13, 0.92) |
| IFN | 0.87 (0.50, 1.53) | 0.74 (0.41, 1.35) | 0.56 (0.21, 1.49) | 0.09 (0.01, 0.63) |
| 14-day mortality risk | ||||
| IL2 | 0.95 (0.66, 1.38) | 0.79 (0.46, 1.34) | 0.63 (0.31, 1.25) | 0.46 (0.20, 1.03) |
| IL4 | 1.06 (0.79, 1.44) | 1.00 (0.72, 1.38) | 0.98 (0.71, 1.36) | 0.99 (0.70, 1.41) |
| Log-IL6 | 1.62 (1.24, 2.12) | 1.39 (1.01, 1.91) | 1.37 (0.92, 2.04) | 1.45 (0.94, 2.22) |
| Log-IL10 | 1.71 (1.36, 2.15) | 1.30 (0.97, 1.73) | 1.40 (0.93, 2.10) | 1.35 (0.89, 2.05) |
| TNF | 0.79 (0.46, 1.37) | 0.61 (0.33, 1.12) | 0.35 (0.16, 0.77) | 0.30 (0.13, 0.71) |
| IFN | 0.91 (0.61, 1.37) | 0.75 (0.49, 1.16) | 0.57 (0.31, 1.03) | 0.41 (0.20, 0.84) |
| 28-day mortality risk | ||||
| IL2 | 1.08 (0.84, 1.39) | 1.02 (0.74, 1.39) | 0.97 (0.68, 1.38) | 1.00 (0.66, 1.53) |
| IL4 | 1.05 (0.81, 1.37) | 0.98 (0.74, 1.30) | 0.97 (0.73, 1.28) | 1.01 (0.75, 1.36) |
| Log-IL6 | 1.36 (1.08, 1.72) | 1.16 (0.89, 1.51) | 1.26 (0.90, 1.76) | 1.38 (0.98, 1.96) |
| Log-IL10 | 1.37 (1.11, 1.69) | 1.07 (0.83, 1.38) | 1.34 (0.93, 1.95) | 1.32 (0.91, 1.92) |
| TNF | 0.73 (0.44, 1.20) | 0.56 (0.32, 0.98) | 0.43 (0.23, 0.82) | 0.45 (0.23, 0.86) |
| IFN | 0.91 (0.62, 1.33) | 0.81 (0.54, 1.20) | 0.69 (0.42, 1.13) | 0.57 (0.33, 0.98) |
| Variable | Crude model | Model l | Model 2 | Model 3 |
|---|---|---|---|---|
| Q2 | 1.29 (0.39, 4.23) | 1.24 (0.36, 4.26) | 0.97 (0.25, 3.72) | 0.74 (0.17, 3.17) |
| Q3 | 2.07 (0.71, 6.06) | 1.27 (0.41, 3.94) | 0.97 (0.28, 3.35) | 0.86 (0.23, 3.19) |
| Q4 | 5.2 (1.96, 13.8) | 2.66 (0.87, 8.11) | 1.90 (0.55, 6.55) | 1.58 (0.43, 5.82) |
| TNF | ||||
| Q1 | 1.00 | 1.00 | 1.00 | 1.00 |
| Q2 | 1.93 (0.78, 4.79) | 2.62 (1.02, 6.76) | 4.72 (1.44, 15.43) | 6.48 (1.75, 23.98) |
| Q3 | 2.31 (0.94, 5.66) | 1.86 (0.74, 4.69) | 2.48 (0.83, 7.45) | 2.69 (0.80, 9.01) |
| Q4 | 0.83 (0.28, 2.48) | 0.64 (0.21, 1.98) | 0.45 (0.11, 1.84) | 0.45 (0.09, 2.18) |
| IFN | ||||
| Q1 | 1.00 | 1.00 | 1.00 | 1.00 |
| Q2 | 0.92 (0.36, 2.32) | 0.75 (0.29, 1.92) | 1.17 (0.41, 3.30) | 1.28 (0.44, 3.75) |
| Q3 | 1.36 (0.58, 3.18) | 1.07 (0.45, 2.57) | 0.77 (0.28, 2.12) | 0.98 (0.33, 2.85) |
| Q4 | 1.03 (0.43, 2.50) | 0.82 (0.33, 2.03) | 0.48 (0.17, 1.40) | 0.41 (0.13, 1.34) |
| 28-day mortality risk | ||||
| IL-2 | ||||
| Q1 | 1.00 | 1.00 | 1.00 | 1.00 |
| Q2 | 1.27 (0.57, 2.84) | 0.86 (0.38, 1.97) | 0.63 (0.25, 1.60) | 0.59 (0.21, 1.65) |
| Q3 | 1.72 (0.82, 3.61) | 1.33 (0.62, 2.85) | 0.97 (0.41, 2.27) | 0.90 (0.36, 2.25) |
| Q4 | 1.37 (0.65, 2.89) | 0.85 (0.38, 1.88) | 0.60 (0.25, 1.46) | 0.61 (0.23, 1.59) |
| IL-4 | ||||
| Q1 | 1.00 | 1.00 | 1.00 | 1.00 |
| Q2 | 0.71 (0.32, 1.57) | 0.69 (0.31, 1.53) | 0.64 (0.27, 1.53) | 0.74 (0.29, 1.89) |
| Q3 | 0.86 (0.41, 1.78) | 0.83 (0.40, 1.73) | 0.93 (0.42, 2.03) | 1.08 (0.47, 2.51) |
| Q4 | 1.21 (0.61, 2.40) | 0.83 (0.41, 1.69) | 0.77 (0.36, 1.66) | 0.86 (0.36, 2.05) |
| Log (IL-6) | ||||
| Q1 | 1.00 | 1.00 | 1.00 | 1.00 |
| Q2 | 3.49 (1.34, 9.10) | 1.90 (0.67, 5.38) | 2.37 (0.76, 7.39) | 2.26 (0.65, 7.88) |
| Q3 | 3.34 (1.59, 7.02) | 3.00 (1.41, 6.38) | 3.40 (1.47, 7.82) | 4.91 (2.00, 12.03) |
| Q4 | 2.94 (1.51, 5.71) | 1.77 (0.84, 3.73) | 2.39 (1.00, 5.72) | 3.15 (1.23, 8.08) |
| Log (IL-10) | ||||
| Q1 | 1.00 | 1.00 | 1.00 | 1.00 |
| Q2 | 1.48 (0.63, 3.47) | 1.43 (0.59, 3.49) | 1.13 (0.45, 2.86) | 1.12 (0.41, 3.03) |
| Q3 | 1.32 (0.56, 3.09) | 0.84 (0.34, 2.07) | 0.69 (0.26, 1.84) | 0.70 (0.26, 1.94) |
| Q4 | 2.84 (1.30, 6.17) | 1.59 (0.66, 3.83) | 1.89 (0.71, 5.01) | 1.83 (0.65, 5.10) |
| TNF | ||||
| Q1 | 1.00 | 1.00 | 1.00 | 1.00 |
| Q2 | 1.17 (0.55, 2.51) | 1.42 (0.65, 3.10) | 1.72 (0.68, 4.36) | 1.96 (0.71, 5.42) |
| Q3 | 1.87 (0.93, 3.79) | 1.48 (0.71, 3.06) | 2.09 (0.94, 4.66) | 2.74 (1.11, 6.76) |
| Q4 | 0.57 (0.23, 1.40) | 0.44 (0.18, 1.12) | 0.34 (0.11, 1.06) | 0.43 (0.13, 1.39) |
| IFN | ||||
| Q1 | 1.00 | 1.00 | 1.00 | 1.00 |
| Q2 | 1.03 (0.47, 2.28) | 0.92 (0.41, 2.07) | 1.17 (0.50, 2.76) | 1.49 (0.61, 3.66) |
| Q3 | 1.28 (0.60, 2.75) | 1.05 (0.49, 2.28) | 0.91 (0.39, 2.13) | 1.19 (0.46, 3.09) |
| Q4 | 1.02 (0.47, 2.24) | 0.96 (0.43, 2.14) | 0.86 (0.35, 2.12) | 0.88 (0.33, 2.34) |
Tab.5 (Continued)
| Variable | Crude model | Model l | Model 2 | Model 3 |
|---|---|---|---|---|
| Q2 | 1.29 (0.39, 4.23) | 1.24 (0.36, 4.26) | 0.97 (0.25, 3.72) | 0.74 (0.17, 3.17) |
| Q3 | 2.07 (0.71, 6.06) | 1.27 (0.41, 3.94) | 0.97 (0.28, 3.35) | 0.86 (0.23, 3.19) |
| Q4 | 5.2 (1.96, 13.8) | 2.66 (0.87, 8.11) | 1.90 (0.55, 6.55) | 1.58 (0.43, 5.82) |
| TNF | ||||
| Q1 | 1.00 | 1.00 | 1.00 | 1.00 |
| Q2 | 1.93 (0.78, 4.79) | 2.62 (1.02, 6.76) | 4.72 (1.44, 15.43) | 6.48 (1.75, 23.98) |
| Q3 | 2.31 (0.94, 5.66) | 1.86 (0.74, 4.69) | 2.48 (0.83, 7.45) | 2.69 (0.80, 9.01) |
| Q4 | 0.83 (0.28, 2.48) | 0.64 (0.21, 1.98) | 0.45 (0.11, 1.84) | 0.45 (0.09, 2.18) |
| IFN | ||||
| Q1 | 1.00 | 1.00 | 1.00 | 1.00 |
| Q2 | 0.92 (0.36, 2.32) | 0.75 (0.29, 1.92) | 1.17 (0.41, 3.30) | 1.28 (0.44, 3.75) |
| Q3 | 1.36 (0.58, 3.18) | 1.07 (0.45, 2.57) | 0.77 (0.28, 2.12) | 0.98 (0.33, 2.85) |
| Q4 | 1.03 (0.43, 2.50) | 0.82 (0.33, 2.03) | 0.48 (0.17, 1.40) | 0.41 (0.13, 1.34) |
| 28-day mortality risk | ||||
| IL-2 | ||||
| Q1 | 1.00 | 1.00 | 1.00 | 1.00 |
| Q2 | 1.27 (0.57, 2.84) | 0.86 (0.38, 1.97) | 0.63 (0.25, 1.60) | 0.59 (0.21, 1.65) |
| Q3 | 1.72 (0.82, 3.61) | 1.33 (0.62, 2.85) | 0.97 (0.41, 2.27) | 0.90 (0.36, 2.25) |
| Q4 | 1.37 (0.65, 2.89) | 0.85 (0.38, 1.88) | 0.60 (0.25, 1.46) | 0.61 (0.23, 1.59) |
| IL-4 | ||||
| Q1 | 1.00 | 1.00 | 1.00 | 1.00 |
| Q2 | 0.71 (0.32, 1.57) | 0.69 (0.31, 1.53) | 0.64 (0.27, 1.53) | 0.74 (0.29, 1.89) |
| Q3 | 0.86 (0.41, 1.78) | 0.83 (0.40, 1.73) | 0.93 (0.42, 2.03) | 1.08 (0.47, 2.51) |
| Q4 | 1.21 (0.61, 2.40) | 0.83 (0.41, 1.69) | 0.77 (0.36, 1.66) | 0.86 (0.36, 2.05) |
| Log (IL-6) | ||||
| Q1 | 1.00 | 1.00 | 1.00 | 1.00 |
| Q2 | 3.49 (1.34, 9.10) | 1.90 (0.67, 5.38) | 2.37 (0.76, 7.39) | 2.26 (0.65, 7.88) |
| Q3 | 3.34 (1.59, 7.02) | 3.00 (1.41, 6.38) | 3.40 (1.47, 7.82) | 4.91 (2.00, 12.03) |
| Q4 | 2.94 (1.51, 5.71) | 1.77 (0.84, 3.73) | 2.39 (1.00, 5.72) | 3.15 (1.23, 8.08) |
| Log (IL-10) | ||||
| Q1 | 1.00 | 1.00 | 1.00 | 1.00 |
| Q2 | 1.48 (0.63, 3.47) | 1.43 (0.59, 3.49) | 1.13 (0.45, 2.86) | 1.12 (0.41, 3.03) |
| Q3 | 1.32 (0.56, 3.09) | 0.84 (0.34, 2.07) | 0.69 (0.26, 1.84) | 0.70 (0.26, 1.94) |
| Q4 | 2.84 (1.30, 6.17) | 1.59 (0.66, 3.83) | 1.89 (0.71, 5.01) | 1.83 (0.65, 5.10) |
| TNF | ||||
| Q1 | 1.00 | 1.00 | 1.00 | 1.00 |
| Q2 | 1.17 (0.55, 2.51) | 1.42 (0.65, 3.10) | 1.72 (0.68, 4.36) | 1.96 (0.71, 5.42) |
| Q3 | 1.87 (0.93, 3.79) | 1.48 (0.71, 3.06) | 2.09 (0.94, 4.66) | 2.74 (1.11, 6.76) |
| Q4 | 0.57 (0.23, 1.40) | 0.44 (0.18, 1.12) | 0.34 (0.11, 1.06) | 0.43 (0.13, 1.39) |
| IFN | ||||
| Q1 | 1.00 | 1.00 | 1.00 | 1.00 |
| Q2 | 1.03 (0.47, 2.28) | 0.92 (0.41, 2.07) | 1.17 (0.50, 2.76) | 1.49 (0.61, 3.66) |
| Q3 | 1.28 (0.60, 2.75) | 1.05 (0.49, 2.28) | 0.91 (0.39, 2.13) | 1.19 (0.46, 3.09) |
| Q4 | 1.02 (0.47, 2.24) | 0.96 (0.43, 2.14) | 0.86 (0.35, 2.12) | 0.88 (0.33, 2.34) |
Fig.8 Association of cytokine inflammatory subtypes with ICU mortality risk. A: Risk score plot. B: Kaplan-Meier analysis of different cytokine inflammatory subtypes on days 7, 14, and 28 in septic patients in the ICU. C: Forest plots of 7-day, 14-day, and 28-day mortality risk for the 3 inflammatory subtypes. The difference in RMST (95% CI) was calculated using the difference in restricted mean survival time between the two groups (RMSTcluster2-RMSTcluster1, or RMSTcluster3-RMSTcluster1), implying a decrease in survival in the other clustes relative to Cluster 1.
| [1] | Singer M, Deutschman CS, Seymour CW, et al. The Third International Consensus Definitions for Sepsis and Septic Shock (Sepsis-3)[J]. Jama, 2016, 315(8): 801–10. doi:10.1001/jama.2016.0287 |
| [2] | Markwart R, Saito H, Harder T. Epidemiology and burden of sepsis acquired in hospitals and intensive care units: a systematic review and meta-analysis[J]. Intensive Care Med, 2020, 46(8): 1536–51. doi:10.1007/s00134-020-06106-2 |
| [3] | Adhikari NK, Fowler RA, Bhagwanjee S. Critical care and the global burden of critical illness in adults[J]. Lancet, 2010, 376(9749): 1339–46. doi:10.1016/s0140-6736(10)60446-1 |
| [4] | Rudd KE, Johnson SC, Agesa KM. Global, regional, and national sepsis incidence and mortality, 1990-2017: analysis for the global burden of disease study[J]. Lancet, 2020, 395(10219): 200–11. doi:10.1016/s0140-6736(19)32989-7 |
| [5] | van der Poll T, Shankar-Hari M, Wiersinga WJ. The immunology of sepsis[J]. Immunity, 2021, 54(11): 2450–64. doi:10.1016/j.immuni.2021.10.012 |
| [6] | Xie S, Li J, Lyu F. Novel tripeptide RKH derived from akkermansia muciniphila protects against lethal sepsis[J]. Gut, 2023, 73(1): 78–91. doi:10.1136/gutjnl-2023-329996 |
| [7] | Fang WF, Douglas IS, Chen YM. Development and validation of immune dysfunction score to predict 28-day mortality of sepsis patients[J]. PLoS One, 2017, 12(10): e0187088. doi:10.1371/journal.pone.0187088 |
| [8] | Shi C, Wang X, Wang L. A nanotrap improves survival in severe sepsis by attenuating hyperinflammation[J]. Nat Commun, 2020, 11(1): 3384. doi:10.1038/s41467-020-17153-0 |
| [9] | Tanak AS, Muthukumar S, Krishnan S. Multiplexed cytokine detection using electrochemical point-of-care sensing device towards rapid sepsis endotyping[J]. Biosens Bioelectron, 2021, 171: 112726. doi:10.1016/j.bios.2020.112726 |
| [10] | Liu D, Huang SY, Sun JH. Sepsis-induced immunosuppression: mechanisms, diagnosis and current treatment options[J]. Mil Med Res, 2022, 9(1): 56. doi:10.1186/s40779-022-00422-y |
| [11] | van der Poll T, van de Veerdonk FL, Scicluna BP. The immunopathology of sepsis and potential therapeutic targets[J]. Nat Rev Immunol, 2017, 17(7): 407–20. doi:10.1038/nri.2017.36 |
| [12] | Dickson RP, Singer BH, Newstead MW. Enrichment of the lung microbiome with gut bacteria in sepsis and the acute respiratory distress syndrome[J]. Nat Microbiol, 2016, 1(10): 16113. doi:10.1038/nmicrobiol.2016.113 |
| [13] | Kumar S, Ingle H, Prasad DV. Recognition of bacterial infection by innate immune sensors[J]. Crit Rev Microbiol, 2013, 39(3): 229–46. doi:10.3109/1040841x.2012.706249 |
| [14] | Hotchkiss RS, Monneret G, Payen D. Sepsis-induced immunosuppression: from cellular dysfunctions to immunotherapy[J]. Nat Rev Immunol, 2013, 13(12): 862–74. doi:10.1038/nri3552 |
| [15] | Ong DSY, Bonten MJM, Spitoni C. Epidemiology of multiple herpes viremia in previously immunocompetent patients with septic shock[J]. Clin Infect Dis, 2017, 64(9): 1204–10. doi:10.1093/cid/cix120 |
| [16] | Wong HR, Cvijanovich N, Lin R. Identification of pediatric septic shock subclasses based on genome-wide expression profiling[J]. BMC Med, 2009, 7: 34. doi:10.1186/1741-7015-7-34 |
| [17] | Burnham KL, Davenport EE, Radhakrishnan J. Shared and distinct aspects of the sepsis transcriptomic response to fecal peritonitis and pneumonia[J]. Am J Respir Crit Care Med, 2017, 196(3): 328–39. doi:10.1164/rccm.201608-1685oc |
| [18] | Davenport EE, Burnham KL, Radhakrishnan J. Genomic landscape of the individual host response and outcomes in sepsis: a prospective cohort study[J]. Lancet Respir Med, 2016, 4(4): 259–71. doi:10.1016/s2213-2600(16)00046-1 |
| [19] | Wong HR, Hart KW, Lindsell CJ. External corroboration that corticosteroids may be harmful to septic shock endotype a patients[J]. Crit Care Med, 2021, 49(1): e98–101. doi:10.1097/ccm.0000000000004709 |
| [20] | Ankerst M, Breunig MM, Kriegel HP. OPTICS: ordering points to identify the clustering structure[J]. SIGMOD Rec, 1999, 28(2): 49–60. doi:10.1145/304181.304187 |
| [21] | Wilkerson MD, Hayes DN. ConsensusClusterPlus: a class discovery tool with confidence assessments and item tracking[J]. Bioinformatics, 2010, 26(12): 1572–3. doi:10.1093/bioinformatics/btq170 |
| [22] | Sendler M, van den Brandt C, Glaubitz J. NLRP3 inflammasome regulates development of systemic inflammatory response and compensatory anti-inflammatory response syndromes in mice with acute pancreatitis[J]. Gastroenterology, 2020, 158(1): 253–69. doi:10.1053/j.gastro.2019.09.040 |
| [23] | Adib-Conquy M, Cavaillon JM. Compensatory anti-inflammatory response syndrome[J]. Thromb Haemost, 2009, 101(1): 36–47. doi:10.1160/th08-07-0421 |
| [24] | Tschoeke SK, Oberholzer C, LaFace D. Endogenous IL-10 regulates sepsis-induced thymic apoptosis and improves survival in septic IL-10 null mice[J]. Scand J Immunol, 2008, 68(6): 565–71. doi:10.1111/j.1365-3083.2008.02176.x |
| [25] | Saraiva M, O'Garra A. The regulation of IL-10 production by immune cells[J]. Nat Rev Immunol, 2010, 10(3): 170–81. doi:10.1038/nri2711 |
| [26] | van der Poll T, Marchant A, Buurman WA. Endogenous IL-10 protects mice from death during septic peritonitis[J]. J Immunol, 1995, 155(11): 5397–401. doi:10.4049/jimmunol.155.11.5397 |
| [27] | Kox WJ, Volk T, Kox SN. Immunomodulatory therapies in sepsis[J]. Intensive Care Med, 2000, 26(): S124–8. doi:10.1007/s001340051129 |
| [28] | Frencken JF, van Vught LA, Peelen LM. An unbalanced inflammatory cytokine response is not associated with mortality following sepsis: a prospective cohort study[J]. Crit Care Med, 2017, 45(5): e493–9. doi:10.1097/ccm.0000000000002292 |
| [29] | Xu XJ, Tang YM, Liao C. Inflammatory cytokine measurement quickly discriminates gram-negative from gram-positive bacteremia in pediatric hematology/oncology patients with septic shock[J]. Intensive Care Med, 2013, 39(2): 319–26. doi:10.1007/s00134-012-2752-4 |
| [30] | Xu XJ, Luo ZB, Xia T. Comparison of interleukin-6, interleukin-10, procalcitonin and C-reactive protein in identifying high-risk febrile illness in pediatric cancer patients: a prospective observational study[J]. Cytokine, 2019, 116: 1–6. doi:10.1016/j.cyto.2019.01.004 |
| [31] | Groeneveld AB, Tacx AN, Bossink AW. Circulating inflammatory mediators predict shock and mortality in febrile patients with microbial infection[J]. Clin Immunol, 2003, 106(2): 106–15. doi:10.1016/s1521-6616(02)00025-6 |
| No related articles found! |
| Viewed | ||||||
|
Full text |
|
|||||
|
Abstract |
|
|||||